Tests that the propagation model and the antenna parameters are generate the correct values. More...
Inheritance diagram for LteEnbAntennaTestCase:
Collaboration diagram for LteEnbAntennaTestCase:Public Member Functions | |
| LteEnbAntennaTestCase () | |
| LteEnbAntennaTestCase (double orientationDegrees, double beamwidthDegrees, double x, double y, double antennaGainDb) | |
| Constructor. More... | |
| virtual | ~LteEnbAntennaTestCase () |
Public Member Functions inherited from ns3::TestCase | |
| TestCase (const TestCase &)=delete | |
| virtual | ~TestCase () |
| Destructor. More... | |
| std::string | GetName (void) const |
| TestCase & | operator= (const TestCase &)=delete |
Static Public Member Functions | |
| static std::string | BuildNameString (double orientationDegrees, double beamwidthDegrees, double x, double y) |
| Build name string. More... | |
Private Member Functions | |
| virtual void | DoRun (void) |
| Implementation to actually run this TestCase. More... | |
Private Attributes | |
| double | m_antennaGainDb |
| antenna gain in dB More... | |
| double | m_beamwidthDegrees |
| antenna beamwidth in degrees More... | |
| double | m_orientationDegrees |
| antenna orientation in degrees More... | |
| double | m_x |
| x position of the UE More... | |
| double | m_y |
| y position of the UE More... | |
Additional Inherited Members | |
Public Types inherited from ns3::TestCase | |
| enum | TestDuration { QUICK = 1 , EXTENSIVE = 2 , TAKES_FOREVER = 3 } |
| How long the test takes to execute. More... | |
Protected Member Functions inherited from ns3::TestCase | |
| TestCase (std::string name) | |
| Constructor. More... | |
| void | AddTestCase (TestCase *testCase, TestDuration duration=QUICK) |
| Add an individual child TestCase to this test suite. More... | |
| TestCase * | GetParent () const |
| Get the parent of this TestCsse. More... | |
| bool | IsStatusFailure (void) const |
| Check if any tests failed. More... | |
| bool | IsStatusSuccess (void) const |
| Check if all tests passed. More... | |
| void | SetDataDir (std::string directory) |
| Set the data directory where reference trace files can be found. More... | |
| void | ReportTestFailure (std::string cond, std::string actual, std::string limit, std::string message, std::string file, int32_t line) |
| Log the failure of this TestCase. More... | |
| bool | MustAssertOnFailure (void) const |
| Check if this run should assert on failure. More... | |
| bool | MustContinueOnFailure (void) const |
| Check if this run should continue on failure. More... | |
| std::string | CreateDataDirFilename (std::string filename) |
| Construct the full path to a file in the data directory. More... | |
| std::string | CreateTempDirFilename (std::string filename) |
| Construct the full path to a file in a temporary directory. More... | |
Tests that the propagation model and the antenna parameters are generate the correct values.
Different test cases are created by specifying different antenna configurations and it is tested if for the given information the pathloss value is as expected.
Definition at line 57 of file test-lte-antenna.cc.
| LteEnbAntennaTestCase::LteEnbAntennaTestCase | ( | double | orientationDegrees, |
| double | beamwidthDegrees, | ||
| double | x, | ||
| double | y, | ||
| double | antennaGainDb | ||
| ) |
Constructor.
| orientationDegrees | the orientation in degrees |
| beamwidthDegrees | the beam width in degrees |
| x | position of UE |
| y | position of UE |
| antennaGainDb | the antenna gain in dB |
Definition at line 106 of file test-lte-antenna.cc.
References NS_LOG_FUNCTION.
| LteEnbAntennaTestCase::LteEnbAntennaTestCase | ( | ) |
|
virtual |
Definition at line 117 of file test-lte-antenna.cc.
|
static |
Build name string.
| orientationDegrees | the orientation in degrees |
| beamwidthDegrees | the beam width in degrees |
| x | position of UE |
| y | position of UE |
Definition at line 95 of file test-lte-antenna.cc.
References sample-rng-plot::x.
|
privatevirtual |
Implementation to actually run this TestCase.
Subclasses should override this method to conduct their tests.
Implements ns3::TestCase.
Definition at line 122 of file test-lte-antenna.cc.
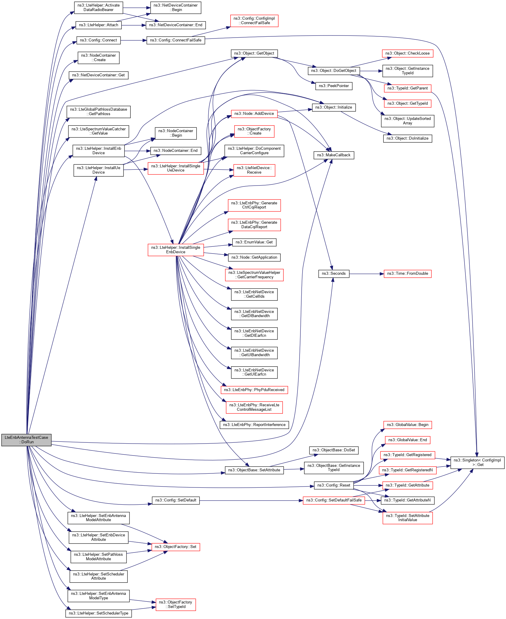
References ns3::LteHelper::ActivateDataRadioBearer(), ns3::LteHelper::Attach(), ns3::Config::Connect(), ns3::NodeContainer::Create(), ns3::NetDeviceContainer::Get(), ns3::Object::GetObject(), ns3::LteGlobalPathlossDatabase::GetPathloss(), ns3::LteSpectrumValueCatcher::GetValue(), ns3::LteHelper::InstallEnbDevice(), ns3::LteHelper::InstallUeDevice(), m_antennaGainDb, m_beamwidthDegrees, m_orientationDegrees, m_x, m_y, ns3::MakeCallback(), third::mobility, NS_LOG_INFO, NS_TEST_ASSERT_MSG_EQ_TOL, ns3::Config::Reset(), ns3::Seconds(), ns3::ObjectBase::SetAttribute(), ns3::Config::SetDefault(), ns3::LteHelper::SetEnbAntennaModelAttribute(), ns3::LteHelper::SetEnbAntennaModelType(), ns3::LteHelper::SetEnbDeviceAttribute(), ns3::LteHelper::SetPathlossModelAttribute(), ns3::LteHelper::SetSchedulerAttribute(), and ns3::LteHelper::SetSchedulerType().
Here is the call graph for this function:
|
private |
|
private |
antenna beamwidth in degrees
Definition at line 86 of file test-lte-antenna.cc.
Referenced by DoRun().
|
private |
antenna orientation in degrees
Definition at line 85 of file test-lte-antenna.cc.
Referenced by DoRun().
|
private |
|
private |