A Discrete-Event Network Simulator
API
LenaTtaFfMacSchedulerTestCase Class Reference

This system test program creates different test cases with a single eNB and several UEs, all having the same Radio Bearer specification. More...

#include "lte-test-tta-ff-mac-scheduler.h"

+ Inheritance diagram for LenaTtaFfMacSchedulerTestCase:
+ Collaboration diagram for LenaTtaFfMacSchedulerTestCase:

Public Member Functions

 LenaTtaFfMacSchedulerTestCase (uint16_t nUser, double dist, double thrRefDl, double thrRefUl, bool errorModelEnabled)
 Constructor. More...
 
virtual ~LenaTtaFfMacSchedulerTestCase ()
 
- Public Member Functions inherited from ns3::TestCase
 TestCase (const TestCase &)=delete
 
virtual ~TestCase ()
 Destructor. More...
 
std::string GetName (void) const
 
TestCaseoperator= (const TestCase &)=delete
 

Private Member Functions

virtual void DoRun (void)
 Implementation to actually run this TestCase. More...
 

Static Private Member Functions

static std::string BuildNameString (uint16_t nUser, double dist)
 Build name string. More...
 

Private Attributes

double m_dist
 the distance between nodes More...
 
bool m_errorModelEnabled
 is error model enabled? More...
 
uint16_t m_nUser
 number of UE nodes More...
 
double m_thrRefDl
 the DL throughput reference More...
 
double m_thrRefUl
 the UL throughput reference More...
 

Additional Inherited Members

- Public Types inherited from ns3::TestCase
enum  TestDuration { QUICK = 1 , EXTENSIVE = 2 , TAKES_FOREVER = 3 }
 How long the test takes to execute. More...
 
- Protected Member Functions inherited from ns3::TestCase
 TestCase (std::string name)
 Constructor. More...
 
void AddTestCase (TestCase *testCase, TestDuration duration=QUICK)
 Add an individual child TestCase to this test suite. More...
 
TestCaseGetParent () const
 Get the parent of this TestCsse. More...
 
bool IsStatusFailure (void) const
 Check if any tests failed. More...
 
bool IsStatusSuccess (void) const
 Check if all tests passed. More...
 
void SetDataDir (std::string directory)
 Set the data directory where reference trace files can be found. More...
 
void ReportTestFailure (std::string cond, std::string actual, std::string limit, std::string message, std::string file, int32_t line)
 Log the failure of this TestCase. More...
 
bool MustAssertOnFailure (void) const
 Check if this run should assert on failure. More...
 
bool MustContinueOnFailure (void) const
 Check if this run should continue on failure. More...
 
std::string CreateDataDirFilename (std::string filename)
 Construct the full path to a file in the data directory. More...
 
std::string CreateTempDirFilename (std::string filename)
 Construct the full path to a file in a temporary directory. More...
 

Detailed Description

This system test program creates different test cases with a single eNB and several UEs, all having the same Radio Bearer specification.

In each test case, the UEs see the same SINR from the eNB; different test cases are implemented obtained by using different SINR values and different numbers of UEs. The test consists on checking that the obtained throughput performance is consistent with the definition of throughput to average scheduling

Definition at line 45 of file lte-test-tta-ff-mac-scheduler.h.

Constructor & Destructor Documentation

◆ LenaTtaFfMacSchedulerTestCase()

LenaTtaFfMacSchedulerTestCase::LenaTtaFfMacSchedulerTestCase ( uint16_t  nUser,
double  dist,
double  thrRefDl,
double  thrRefUl,
bool  errorModelEnabled 
)

Constructor.

Parameters
nUserthe number of UE nodes
distthe distance between nodes
thrRefDlthe DL throughput reference
thrRefUlthe UL throughput reference
errorModelEnabledif true the error model is enabled

Definition at line 169 of file lte-test-tta-ff-mac-scheduler.cc.

◆ ~LenaTtaFfMacSchedulerTestCase()

LenaTtaFfMacSchedulerTestCase::~LenaTtaFfMacSchedulerTestCase ( )
virtual

Definition at line 179 of file lte-test-tta-ff-mac-scheduler.cc.

Member Function Documentation

◆ BuildNameString()

std::string LenaTtaFfMacSchedulerTestCase::BuildNameString ( uint16_t  nUser,
double  dist 
)
staticprivate

Build name string.

Parameters
nUserthe number of UE nodes
distthe distnace between nodes
Returns
the name string

Definition at line 162 of file lte-test-tta-ff-mac-scheduler.cc.

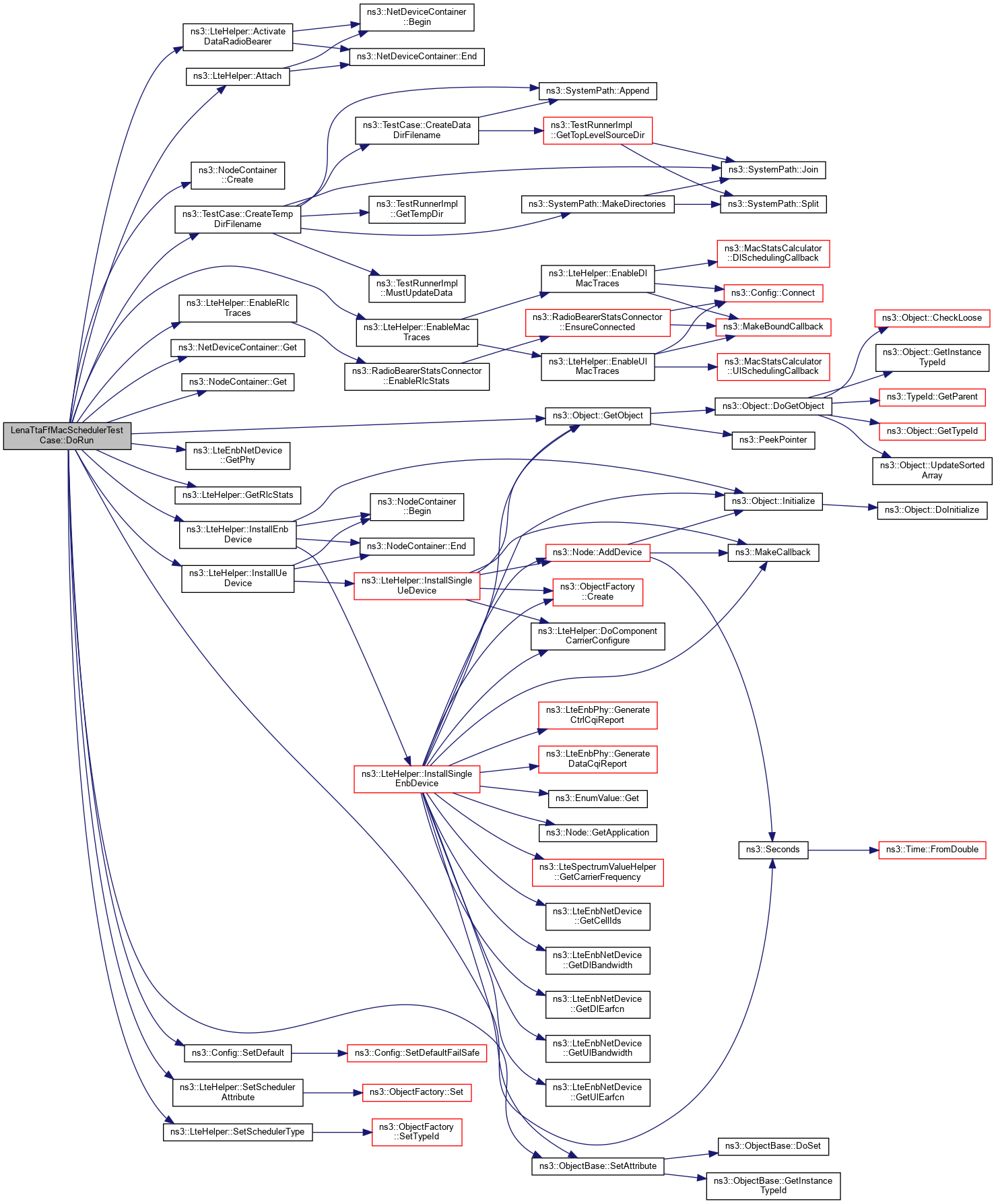
◆ DoRun()

void LenaTtaFfMacSchedulerTestCase::DoRun ( void  )
privatevirtual

Implementation to actually run this TestCase.

Subclasses should override this method to conduct their tests.

Initialize Simulation Scenario: 1 eNB and m_nUser UEs

Check that the downlink assignment is done in a "Throughput to Average" manner

Check that the assignment is done in a "Throughput to Average" manner among users with maximum SINRs: without fading, current FD MT always assign all resources to one UE

Check that the uplink assignment is done in a "proportional fair" manner

Check that the assignment is done in a "proportional fair" manner among users with equal SINRs: the bandwidth should be distributed according to the ratio of the estimated throughput per TTI of each user; therefore equally partitioning the whole bandwidth achievable from a single users in a TTI

Implements ns3::TestCase.

Definition at line 185 of file lte-test-tta-ff-mac-scheduler.cc.

References ns3::LteHelper::ActivateDataRadioBearer(), ns3::LteHelper::Attach(), ns3::NodeContainer::Create(), ns3::TestCase::CreateTempDirFilename(), ns3::LteHelper::EnableMacTraces(), ns3::LteHelper::EnableRlcTraces(), ns3::NetDeviceContainer::Get(), ns3::NodeContainer::Get(), ns3::Object::GetObject(), ns3::LteEnbNetDevice::GetPhy(), ns3::LteHelper::GetRlcStats(), ns3::LteHelper::InstallEnbDevice(), ns3::LteHelper::InstallUeDevice(), m_dist, m_errorModelEnabled, m_nUser, m_thrRefDl, m_thrRefUl, third::mobility, NS_LOG_FUNCTION, NS_LOG_INFO, NS_TEST_ASSERT_MSG_EQ_TOL, ns3::Seconds(), ns3::ObjectBase::SetAttribute(), ns3::Config::SetDefault(), ns3::LteHelper::SetSchedulerAttribute(), and ns3::LteHelper::SetSchedulerType().

+ Here is the call graph for this function:

Member Data Documentation

◆ m_dist

double LenaTtaFfMacSchedulerTestCase::m_dist
private

the distance between nodes

Definition at line 70 of file lte-test-tta-ff-mac-scheduler.h.

Referenced by DoRun().

◆ m_errorModelEnabled

bool LenaTtaFfMacSchedulerTestCase::m_errorModelEnabled
private

is error model enabled?

Definition at line 73 of file lte-test-tta-ff-mac-scheduler.h.

Referenced by DoRun().

◆ m_nUser

uint16_t LenaTtaFfMacSchedulerTestCase::m_nUser
private

number of UE nodes

Definition at line 69 of file lte-test-tta-ff-mac-scheduler.h.

Referenced by DoRun().

◆ m_thrRefDl

double LenaTtaFfMacSchedulerTestCase::m_thrRefDl
private

the DL throughput reference

Definition at line 71 of file lte-test-tta-ff-mac-scheduler.h.

Referenced by DoRun().

◆ m_thrRefUl

double LenaTtaFfMacSchedulerTestCase::m_thrRefUl
private

the UL throughput reference

Definition at line 72 of file lte-test-tta-ff-mac-scheduler.h.

Referenced by DoRun().


The documentation for this class was generated from the following files: