A Discrete-Event Network Simulator
API
LenaTdTbfqFfMacSchedulerTestCase2 Class Reference

Lena TdTbfq Ff Mac Scheduler Test Case 2. More...

#include "lte-test-tdtbfq-ff-mac-scheduler.h"

+ Inheritance diagram for LenaTdTbfqFfMacSchedulerTestCase2:
+ Collaboration diagram for LenaTdTbfqFfMacSchedulerTestCase2:

Public Member Functions

 LenaTdTbfqFfMacSchedulerTestCase2 (std::vector< double > dist, std::vector< uint32_t > estThrTdTbfqDl, std::vector< uint16_t > packetSize, uint16_t interval, bool errorModelEnabled)
 Constructor. More...
 
virtual ~LenaTdTbfqFfMacSchedulerTestCase2 ()
 
- Public Member Functions inherited from ns3::TestCase
 TestCase (const TestCase &)=delete
 
virtual ~TestCase ()
 Destructor. More...
 
std::string GetName (void) const
 
TestCaseoperator= (const TestCase &)=delete
 

Private Member Functions

virtual void DoRun (void)
 Implementation to actually run this TestCase. More...
 

Static Private Member Functions

static std::string BuildNameString (uint16_t nUser, std::vector< double > dist)
 Builds the test name string based on provided parameter values. More...
 

Private Attributes

std::vector< double > m_dist
 the distance between nodes More...
 
bool m_errorModelEnabled
 whether the error model is enabled More...
 
std::vector< uint32_t > m_estThrTdTbfqDl
 the estimated downlink throughput More...
 
uint16_t m_interval
 the packet interval time in ms More...
 
uint16_t m_nUser
 number of UE nodes More...
 
std::vector< uint16_t > m_packetSize
 the packet size in bytes More...
 

Additional Inherited Members

- Public Types inherited from ns3::TestCase
enum  TestDuration { QUICK = 1 , EXTENSIVE = 2 , TAKES_FOREVER = 3 }
 How long the test takes to execute. More...
 
- Protected Member Functions inherited from ns3::TestCase
 TestCase (std::string name)
 Constructor. More...
 
void AddTestCase (TestCase *testCase, TestDuration duration=QUICK)
 Add an individual child TestCase to this test suite. More...
 
TestCaseGetParent () const
 Get the parent of this TestCsse. More...
 
bool IsStatusFailure (void) const
 Check if any tests failed. More...
 
bool IsStatusSuccess (void) const
 Check if all tests passed. More...
 
void SetDataDir (std::string directory)
 Set the data directory where reference trace files can be found. More...
 
void ReportTestFailure (std::string cond, std::string actual, std::string limit, std::string message, std::string file, int32_t line)
 Log the failure of this TestCase. More...
 
bool MustAssertOnFailure (void) const
 Check if this run should assert on failure. More...
 
bool MustContinueOnFailure (void) const
 Check if this run should continue on failure. More...
 
std::string CreateDataDirFilename (std::string filename)
 Construct the full path to a file in the data directory. More...
 
std::string CreateTempDirFilename (std::string filename)
 Construct the full path to a file in a temporary directory. More...
 

Detailed Description

Lena TdTbfq Ff Mac Scheduler Test Case 2.

Definition at line 87 of file lte-test-tdtbfq-ff-mac-scheduler.h.

Constructor & Destructor Documentation

◆ LenaTdTbfqFfMacSchedulerTestCase2()

LenaTdTbfqFfMacSchedulerTestCase2::LenaTdTbfqFfMacSchedulerTestCase2 ( std::vector< double >  dist,
std::vector< uint32_t >  estThrTdTbfqDl,
std::vector< uint16_t >  packetSize,
uint16_t  interval,
bool  errorModelEnabled 
)

Constructor.

Parameters
distthe distance between nodes
estThrTdTbfqDlthe estimated DL throughput TdTbfq
packetSizethe packet size
intervalthe interval time
errorModelEnabledif true the error model is enabled

Definition at line 500 of file lte-test-tdtbfq-ff-mac-scheduler.cc.

◆ ~LenaTdTbfqFfMacSchedulerTestCase2()

LenaTdTbfqFfMacSchedulerTestCase2::~LenaTdTbfqFfMacSchedulerTestCase2 ( )
virtual

Definition at line 511 of file lte-test-tdtbfq-ff-mac-scheduler.cc.

Member Function Documentation

◆ BuildNameString()

std::string LenaTdTbfqFfMacSchedulerTestCase2::BuildNameString ( uint16_t  nUser,
std::vector< double >  dist 
)
staticprivate

Builds the test name string based on provided parameter values.

Parameters
nUserthe number of UE nodes
distthe distnace between nodes
Returns
the name string

Definition at line 487 of file lte-test-tdtbfq-ff-mac-scheduler.cc.

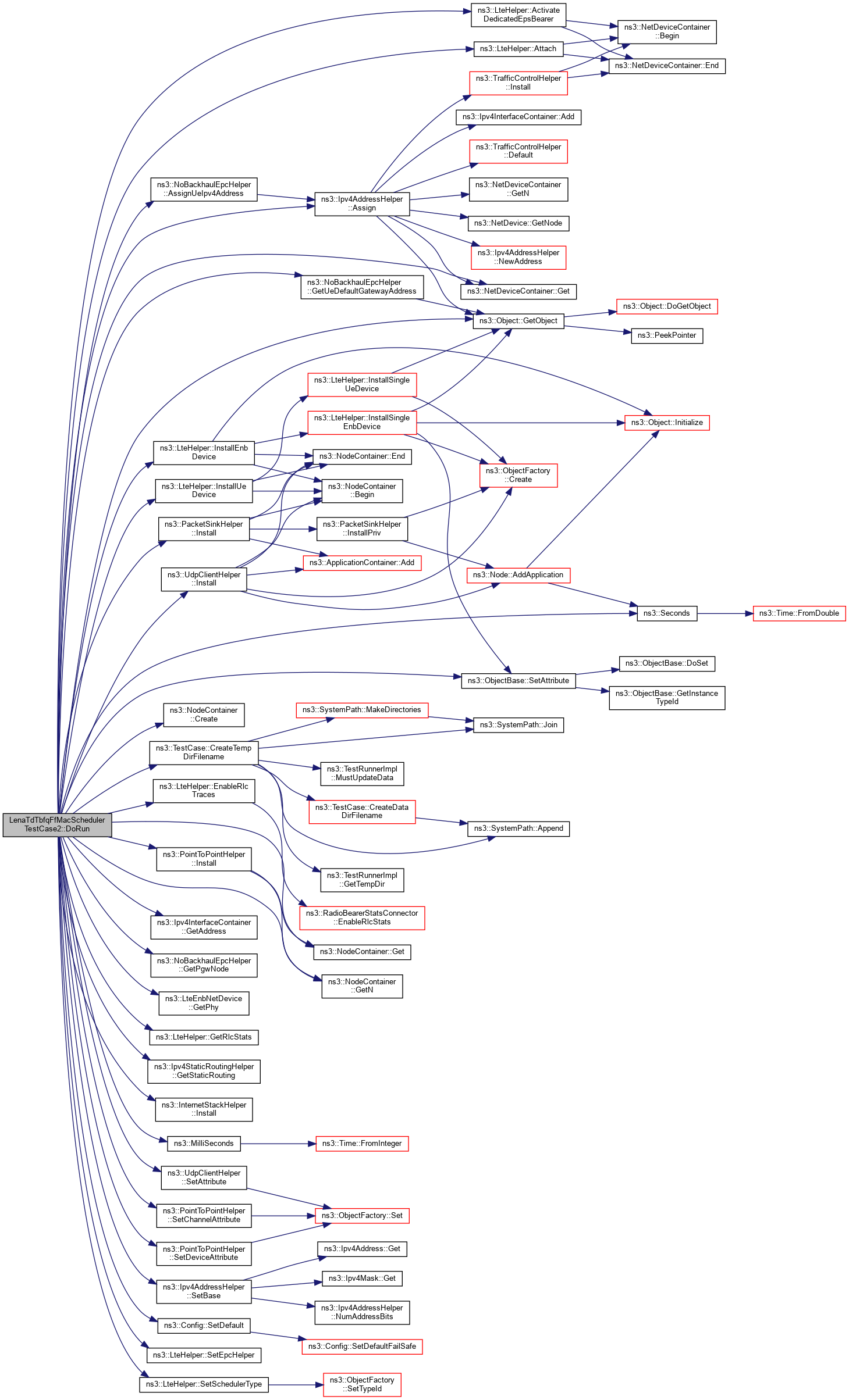
◆ DoRun()

void LenaTdTbfqFfMacSchedulerTestCase2::DoRun ( void  )
privatevirtual

Implementation to actually run this TestCase.

Subclasses should override this method to conduct their tests.

Check that the downlink assignment is done in a "token bank fair queue" manner

Implements ns3::TestCase.

Definition at line 516 of file lte-test-tdtbfq-ff-mac-scheduler.cc.

References ns3::LteHelper::ActivateDedicatedEpsBearer(), ns3::Ipv4AddressHelper::Assign(), ns3::NoBackhaulEpcHelper::AssignUeIpv4Address(), ns3::LteHelper::Attach(), first::clientApps, ns3::NodeContainer::Create(), ns3::TestCase::CreateTempDirFilename(), ns3::LteHelper::EnableRlcTraces(), ns3::GbrQosInformation::gbrDl, ns3::GbrQosInformation::gbrUl, ns3::NetDeviceContainer::Get(), ns3::NodeContainer::Get(), ns3::Ipv4InterfaceContainer::GetAddress(), ns3::NodeContainer::GetN(), ns3::Object::GetObject(), ns3::NoBackhaulEpcHelper::GetPgwNode(), ns3::LteEnbNetDevice::GetPhy(), ns3::LteHelper::GetRlcStats(), ns3::Ipv4StaticRoutingHelper::GetStaticRouting(), ns3::NoBackhaulEpcHelper::GetUeDefaultGatewayAddress(), ns3::UdpClientHelper::Install(), ns3::PointToPointHelper::Install(), ns3::PacketSinkHelper::Install(), ns3::InternetStackHelper::Install(), ns3::LteHelper::InstallEnbDevice(), ns3::LteHelper::InstallUeDevice(), m_dist, m_errorModelEnabled, m_estThrTdTbfqDl, m_interval, m_nUser, m_packetSize, ns3::GbrQosInformation::mbrDl, ns3::GbrQosInformation::mbrUl, ns3::MilliSeconds(), third::mobility, NS_LOG_INFO, NS_TEST_ASSERT_MSG_EQ_TOL, ns3::Seconds(), first::serverApps, ns3::UdpClientHelper::SetAttribute(), ns3::ObjectBase::SetAttribute(), ns3::Ipv4AddressHelper::SetBase(), ns3::PointToPointHelper::SetChannelAttribute(), ns3::Config::SetDefault(), ns3::PointToPointHelper::SetDeviceAttribute(), ns3::LteHelper::SetEpcHelper(), and ns3::LteHelper::SetSchedulerType().

+ Here is the call graph for this function:

Member Data Documentation

◆ m_dist

std::vector<double> LenaTdTbfqFfMacSchedulerTestCase2::m_dist
private

the distance between nodes

Definition at line 112 of file lte-test-tdtbfq-ff-mac-scheduler.h.

Referenced by DoRun().

◆ m_errorModelEnabled

bool LenaTdTbfqFfMacSchedulerTestCase2::m_errorModelEnabled
private

whether the error model is enabled

Definition at line 116 of file lte-test-tdtbfq-ff-mac-scheduler.h.

Referenced by DoRun().

◆ m_estThrTdTbfqDl

std::vector<uint32_t> LenaTdTbfqFfMacSchedulerTestCase2::m_estThrTdTbfqDl
private

the estimated downlink throughput

Definition at line 115 of file lte-test-tdtbfq-ff-mac-scheduler.h.

Referenced by DoRun().

◆ m_interval

uint16_t LenaTdTbfqFfMacSchedulerTestCase2::m_interval
private

the packet interval time in ms

Definition at line 114 of file lte-test-tdtbfq-ff-mac-scheduler.h.

Referenced by DoRun().

◆ m_nUser

uint16_t LenaTdTbfqFfMacSchedulerTestCase2::m_nUser
private

number of UE nodes

Definition at line 111 of file lte-test-tdtbfq-ff-mac-scheduler.h.

Referenced by DoRun().

◆ m_packetSize

std::vector<uint16_t> LenaTdTbfqFfMacSchedulerTestCase2::m_packetSize
private

the packet size in bytes

Definition at line 113 of file lte-test-tdtbfq-ff-mac-scheduler.h.

Referenced by DoRun().


The documentation for this class was generated from the following files: