A Discrete-Event Network Simulator
API
LenaTdTbfqFfMacSchedulerTestCase1 Class Reference

This system test program creates different test cases with a single eNB and several UEs, all having the same Radio Bearer specification. More...

#include "lte-test-tdtbfq-ff-mac-scheduler.h"

+ Inheritance diagram for LenaTdTbfqFfMacSchedulerTestCase1:
+ Collaboration diagram for LenaTdTbfqFfMacSchedulerTestCase1:

Public Member Functions

 LenaTdTbfqFfMacSchedulerTestCase1 (uint16_t nUser, double dist, double thrRefDl, double thrRefUl, uint16_t packetSize, uint16_t interval, bool errorModelEnabled)
 Constructor. More...
 
virtual ~LenaTdTbfqFfMacSchedulerTestCase1 ()
 
- Public Member Functions inherited from ns3::TestCase
 TestCase (const TestCase &)=delete
 
virtual ~TestCase ()
 Destructor. More...
 
std::string GetName (void) const
 
TestCaseoperator= (const TestCase &)=delete
 

Private Member Functions

virtual void DoRun (void)
 Implementation to actually run this TestCase. More...
 

Static Private Member Functions

static std::string BuildNameString (uint16_t nUser, double dist)
 Builds the test name string based on provided parameter values. More...
 

Private Attributes

double m_dist
 the distance between nodes More...
 
bool m_errorModelEnabled
 whether the error model is enabled More...
 
uint16_t m_interval
 the interval time in ms More...
 
uint16_t m_nUser
 number of UE nodes More...
 
uint16_t m_packetSize
 the packet size in bytes More...
 
double m_thrRefDl
 the DL throughput reference More...
 
double m_thrRefUl
 the UL throughput reference More...
 

Additional Inherited Members

- Public Types inherited from ns3::TestCase
enum  TestDuration { QUICK = 1 , EXTENSIVE = 2 , TAKES_FOREVER = 3 }
 How long the test takes to execute. More...
 
- Protected Member Functions inherited from ns3::TestCase
 TestCase (std::string name)
 Constructor. More...
 
void AddTestCase (TestCase *testCase, TestDuration duration=QUICK)
 Add an individual child TestCase to this test suite. More...
 
TestCaseGetParent () const
 Get the parent of this TestCsse. More...
 
bool IsStatusFailure (void) const
 Check if any tests failed. More...
 
bool IsStatusSuccess (void) const
 Check if all tests passed. More...
 
void SetDataDir (std::string directory)
 Set the data directory where reference trace files can be found. More...
 
void ReportTestFailure (std::string cond, std::string actual, std::string limit, std::string message, std::string file, int32_t line)
 Log the failure of this TestCase. More...
 
bool MustAssertOnFailure (void) const
 Check if this run should assert on failure. More...
 
bool MustContinueOnFailure (void) const
 Check if this run should continue on failure. More...
 
std::string CreateDataDirFilename (std::string filename)
 Construct the full path to a file in the data directory. More...
 
std::string CreateTempDirFilename (std::string filename)
 Construct the full path to a file in a temporary directory. More...
 

Detailed Description

This system test program creates different test cases with a single eNB and several UEs, all having the same Radio Bearer specification.

In each test case, the UEs see the same SINR from the eNB; different test cases are implemented obtained by using different SINR values and different numbers of UEs. The test consists on checking that the obtained throughput performance is equal among users is consistent with the definition of token bank fair
queue scheduling

Definition at line 45 of file lte-test-tdtbfq-ff-mac-scheduler.h.

Constructor & Destructor Documentation

◆ LenaTdTbfqFfMacSchedulerTestCase1()

LenaTdTbfqFfMacSchedulerTestCase1::LenaTdTbfqFfMacSchedulerTestCase1 ( uint16_t  nUser,
double  dist,
double  thrRefDl,
double  thrRefUl,
uint16_t  packetSize,
uint16_t  interval,
bool  errorModelEnabled 
)

Constructor.

Parameters
nUserthe number of UE nodes
distthe distance between nodes
thrRefDlthe DL throughput reference
thrRefUlthe UL throughput reference
packetSizethe packet size
intervalthe interval time
errorModelEnabledif true the error model is enabled

Definition at line 245 of file lte-test-tdtbfq-ff-mac-scheduler.cc.

◆ ~LenaTdTbfqFfMacSchedulerTestCase1()

LenaTdTbfqFfMacSchedulerTestCase1::~LenaTdTbfqFfMacSchedulerTestCase1 ( )
virtual

Definition at line 257 of file lte-test-tdtbfq-ff-mac-scheduler.cc.

Member Function Documentation

◆ BuildNameString()

std::string LenaTdTbfqFfMacSchedulerTestCase1::BuildNameString ( uint16_t  nUser,
double  dist 
)
staticprivate

Builds the test name string based on provided parameter values.

Parameters
nUserthe number of UE nodes
distthe distnace between UE nodes and eNodeB
Returns
the name string

Definition at line 237 of file lte-test-tdtbfq-ff-mac-scheduler.cc.

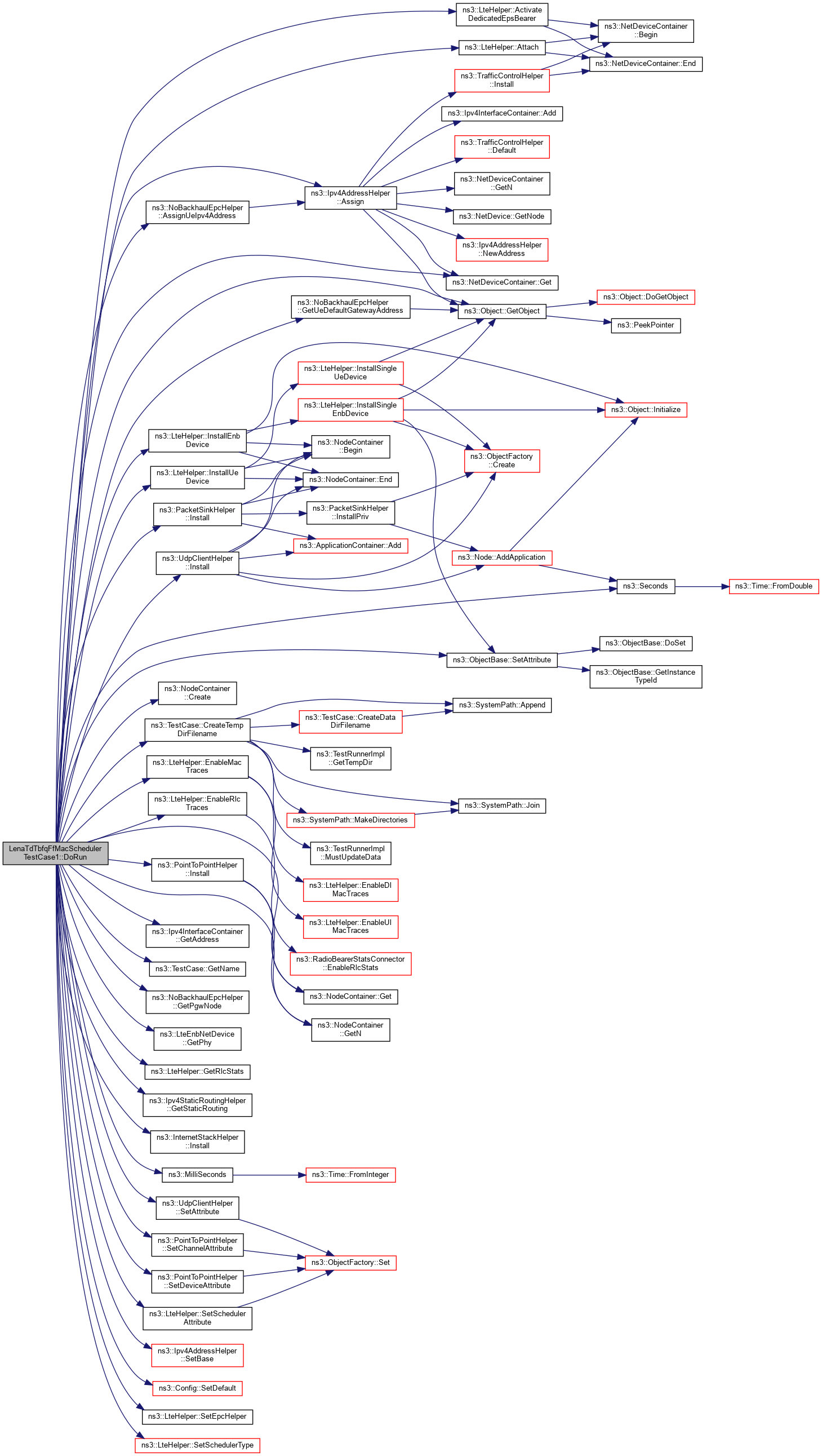
◆ DoRun()

void LenaTdTbfqFfMacSchedulerTestCase1::DoRun ( void  )
privatevirtual

Implementation to actually run this TestCase.

Subclasses should override this method to conduct their tests.

Check that the downlink assignment is done in a "token bank fair queue" manner

Check that the uplink assignment is done in a "round robin" manner

Implements ns3::TestCase.

Definition at line 262 of file lte-test-tdtbfq-ff-mac-scheduler.cc.

References ns3::LteHelper::ActivateDedicatedEpsBearer(), ns3::Ipv4AddressHelper::Assign(), ns3::NoBackhaulEpcHelper::AssignUeIpv4Address(), ns3::LteHelper::Attach(), first::clientApps, ns3::NodeContainer::Create(), ns3::TestCase::CreateTempDirFilename(), data, ns3::LteHelper::EnableMacTraces(), ns3::LteHelper::EnableRlcTraces(), ns3::GbrQosInformation::gbrDl, ns3::GbrQosInformation::gbrUl, ns3::NetDeviceContainer::Get(), ns3::NodeContainer::Get(), ns3::Ipv4InterfaceContainer::GetAddress(), ns3::NodeContainer::GetN(), ns3::TestCase::GetName(), ns3::Object::GetObject(), ns3::NoBackhaulEpcHelper::GetPgwNode(), ns3::LteEnbNetDevice::GetPhy(), ns3::LteHelper::GetRlcStats(), ns3::Ipv4StaticRoutingHelper::GetStaticRouting(), ns3::NoBackhaulEpcHelper::GetUeDefaultGatewayAddress(), ns3::UdpClientHelper::Install(), ns3::PointToPointHelper::Install(), ns3::PacketSinkHelper::Install(), ns3::InternetStackHelper::Install(), ns3::LteHelper::InstallEnbDevice(), ns3::LteHelper::InstallUeDevice(), m_dist, m_errorModelEnabled, m_interval, m_nUser, m_packetSize, m_thrRefDl, m_thrRefUl, ns3::GbrQosInformation::mbrDl, ns3::GbrQosInformation::mbrUl, ns3::MilliSeconds(), third::mobility, NS_LOG_FUNCTION, NS_LOG_INFO, NS_TEST_ASSERT_MSG_EQ_TOL, ns3::Seconds(), first::serverApps, ns3::UdpClientHelper::SetAttribute(), ns3::ObjectBase::SetAttribute(), ns3::Ipv4AddressHelper::SetBase(), ns3::PointToPointHelper::SetChannelAttribute(), ns3::Config::SetDefault(), ns3::PointToPointHelper::SetDeviceAttribute(), ns3::LteHelper::SetEpcHelper(), ns3::LteHelper::SetSchedulerAttribute(), and ns3::LteHelper::SetSchedulerType().

+ Here is the call graph for this function:

Member Data Documentation

◆ m_dist

double LenaTdTbfqFfMacSchedulerTestCase1::m_dist
private

the distance between nodes

Definition at line 72 of file lte-test-tdtbfq-ff-mac-scheduler.h.

Referenced by DoRun().

◆ m_errorModelEnabled

bool LenaTdTbfqFfMacSchedulerTestCase1::m_errorModelEnabled
private

whether the error model is enabled

Definition at line 77 of file lte-test-tdtbfq-ff-mac-scheduler.h.

Referenced by DoRun().

◆ m_interval

uint16_t LenaTdTbfqFfMacSchedulerTestCase1::m_interval
private

the interval time in ms

Definition at line 74 of file lte-test-tdtbfq-ff-mac-scheduler.h.

Referenced by DoRun().

◆ m_nUser

uint16_t LenaTdTbfqFfMacSchedulerTestCase1::m_nUser
private

number of UE nodes

Definition at line 71 of file lte-test-tdtbfq-ff-mac-scheduler.h.

Referenced by DoRun().

◆ m_packetSize

uint16_t LenaTdTbfqFfMacSchedulerTestCase1::m_packetSize
private

the packet size in bytes

Definition at line 73 of file lte-test-tdtbfq-ff-mac-scheduler.h.

Referenced by DoRun().

◆ m_thrRefDl

double LenaTdTbfqFfMacSchedulerTestCase1::m_thrRefDl
private

the DL throughput reference

Definition at line 75 of file lte-test-tdtbfq-ff-mac-scheduler.h.

Referenced by DoRun().

◆ m_thrRefUl

double LenaTdTbfqFfMacSchedulerTestCase1::m_thrRefUl
private

the UL throughput reference

Definition at line 76 of file lte-test-tdtbfq-ff-mac-scheduler.h.

Referenced by DoRun().


The documentation for this class was generated from the following files: