This system test program creates different test cases with a single eNB and This system test program creates different test cases with a single eNB and several UEs, all having the same Radio Bearer specification. More...
#include "lte-test-rr-ff-mac-scheduler.h"
Inheritance diagram for LenaRrFfMacSchedulerTestCase:
Collaboration diagram for LenaRrFfMacSchedulerTestCase:Public Member Functions | |
| LenaRrFfMacSchedulerTestCase (uint16_t nUser, double dist, double thrRefDl, double thrRefUl, bool errorModelEnabled) | |
| Constructor. More... | |
| virtual | ~LenaRrFfMacSchedulerTestCase () |
Public Member Functions inherited from ns3::TestCase | |
| TestCase (const TestCase &)=delete | |
| virtual | ~TestCase () |
| Destructor. More... | |
| std::string | GetName (void) const |
| TestCase & | operator= (const TestCase &)=delete |
Private Member Functions | |
| virtual void | DoRun (void) |
| Implementation to actually run this TestCase. More... | |
Static Private Member Functions | |
| static std::string | BuildNameString (uint16_t nUser, double dist) |
| Builds the test name string based on provided parameter values. More... | |
Private Attributes | |
| double | m_dist |
| the distance between nodes More... | |
| bool | m_errorModelEnabled |
| indicates whether the error model is enabled More... | |
| uint16_t | m_nUser |
| number of UE nodes More... | |
| double | m_thrRefDl |
| the DL throughput reference More... | |
| double | m_thrRefUl |
| the UL throughput reference More... | |
Additional Inherited Members | |
Public Types inherited from ns3::TestCase | |
| enum | TestDuration { QUICK = 1 , EXTENSIVE = 2 , TAKES_FOREVER = 3 } |
| How long the test takes to execute. More... | |
Protected Member Functions inherited from ns3::TestCase | |
| TestCase (std::string name) | |
| Constructor. More... | |
| void | AddTestCase (TestCase *testCase, TestDuration duration=QUICK) |
| Add an individual child TestCase to this test suite. More... | |
| TestCase * | GetParent () const |
| Get the parent of this TestCsse. More... | |
| bool | IsStatusFailure (void) const |
| Check if any tests failed. More... | |
| bool | IsStatusSuccess (void) const |
| Check if all tests passed. More... | |
| void | SetDataDir (std::string directory) |
| Set the data directory where reference trace files can be found. More... | |
| void | ReportTestFailure (std::string cond, std::string actual, std::string limit, std::string message, std::string file, int32_t line) |
| Log the failure of this TestCase. More... | |
| bool | MustAssertOnFailure (void) const |
| Check if this run should assert on failure. More... | |
| bool | MustContinueOnFailure (void) const |
| Check if this run should continue on failure. More... | |
| std::string | CreateDataDirFilename (std::string filename) |
| Construct the full path to a file in the data directory. More... | |
| std::string | CreateTempDirFilename (std::string filename) |
| Construct the full path to a file in a temporary directory. More... | |
This system test program creates different test cases with a single eNB and This system test program creates different test cases with a single eNB and several UEs, all having the same Radio Bearer specification.
In each test case, the UEs see the same SINR from the eNB; different test cases are implemented obtained by using different SINR values and different numbers of UEs. The test consists on checking that the obtained throughput performance is equal among users and matches a reference throughput value within a given tolerance.
Definition at line 44 of file lte-test-rr-ff-mac-scheduler.h.
| LenaRrFfMacSchedulerTestCase::LenaRrFfMacSchedulerTestCase | ( | uint16_t | nUser, |
| double | dist, | ||
| double | thrRefDl, | ||
| double | thrRefUl, | ||
| bool | errorModelEnabled | ||
| ) |
Constructor.
| nUser | the number of UE nodes |
| dist | the distance between nodes |
| thrRefDl | the DL throughput reference |
| thrRefUl | the UL throughput reference |
| errorModelEnabled | if true the error model is enabled |
Definition at line 166 of file lte-test-rr-ff-mac-scheduler.cc.
|
virtual |
Definition at line 176 of file lte-test-rr-ff-mac-scheduler.cc.
|
staticprivate |
Builds the test name string based on provided parameter values.
| nUser | the number of UE nodes |
| dist | the distance between UE nodes and eNodeB |
Definition at line 159 of file lte-test-rr-ff-mac-scheduler.cc.
|
privatevirtual |
Implementation to actually run this TestCase.
Subclasses should override this method to conduct their tests.
Initialize Simulation Scenario: 1 eNB and m_nUser UEs
Check that the assignment is done in a RR fashion
Implements ns3::TestCase.
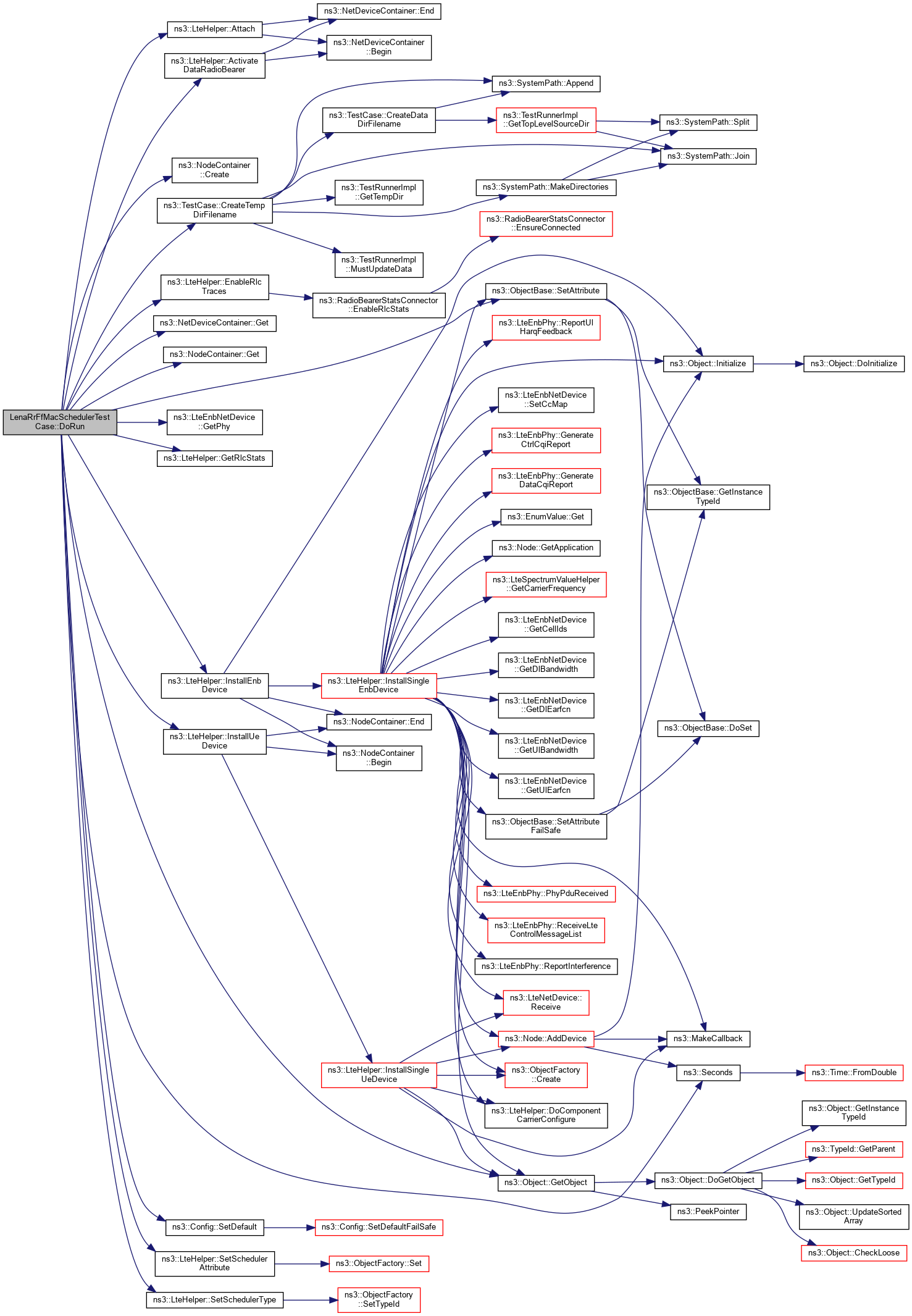
Definition at line 181 of file lte-test-rr-ff-mac-scheduler.cc.
References ns3::LteHelper::ActivateDataRadioBearer(), ns3::LteHelper::Attach(), ns3::NodeContainer::Create(), ns3::TestCase::CreateTempDirFilename(), ns3::LteHelper::EnableRlcTraces(), ns3::NetDeviceContainer::Get(), ns3::NodeContainer::Get(), ns3::Object::GetObject(), ns3::LteEnbNetDevice::GetPhy(), ns3::LteHelper::GetRlcStats(), ns3::LteHelper::InstallEnbDevice(), ns3::LteHelper::InstallUeDevice(), m_dist, m_errorModelEnabled, m_nUser, m_thrRefDl, m_thrRefUl, third::mobility, NS_LOG_FUNCTION, NS_LOG_INFO, NS_TEST_ASSERT_MSG_EQ_TOL, ns3::Seconds(), ns3::ObjectBase::SetAttribute(), ns3::Config::SetDefault(), ns3::LteHelper::SetSchedulerAttribute(), and ns3::LteHelper::SetSchedulerType().
Here is the call graph for this function:
|
private |
the distance between nodes
Definition at line 69 of file lte-test-rr-ff-mac-scheduler.h.
Referenced by DoRun().
|
private |
indicates whether the error model is enabled
Definition at line 72 of file lte-test-rr-ff-mac-scheduler.h.
Referenced by DoRun().
|
private |
number of UE nodes
Definition at line 68 of file lte-test-rr-ff-mac-scheduler.h.
Referenced by DoRun().
|
private |
the DL throughput reference
Definition at line 70 of file lte-test-rr-ff-mac-scheduler.h.
Referenced by DoRun().
|
private |
the UL throughput reference
Definition at line 71 of file lte-test-rr-ff-mac-scheduler.h.
Referenced by DoRun().