IPv6 RIPng Test. More...
Inheritance diagram for Ipv6RipngTest:
Collaboration diagram for Ipv6RipngTest:Public Member Functions | |
| Ipv6RipngTest () | |
| virtual void | DoRun (void) |
| Implementation to actually run this TestCase. More... | |
| void | ReceivePkt (Ptr< Socket > socket) |
| Receive data. More... | |
Public Member Functions inherited from ns3::TestCase | |
| TestCase (const TestCase &)=delete | |
| virtual | ~TestCase () |
| Destructor. More... | |
| std::string | GetName (void) const |
| TestCase & | operator= (const TestCase &)=delete |
Private Member Functions | |
| void | DoSendData (Ptr< Socket > socket, std::string to) |
| Send data. More... | |
| void | SendData (Ptr< Socket > socket, std::string to) |
| Send data. More... | |
Private Attributes | |
| Ptr< Packet > | m_receivedPacket |
| Received packet. More... | |
Additional Inherited Members | |
Public Types inherited from ns3::TestCase | |
| enum | TestDuration { QUICK = 1 , EXTENSIVE = 2 , TAKES_FOREVER = 3 } |
| How long the test takes to execute. More... | |
Protected Member Functions inherited from ns3::TestCase | |
| TestCase (std::string name) | |
| Constructor. More... | |
| void | AddTestCase (TestCase *testCase, TestDuration duration=QUICK) |
| Add an individual child TestCase to this test suite. More... | |
| TestCase * | GetParent () const |
| Get the parent of this TestCsse. More... | |
| bool | IsStatusFailure (void) const |
| Check if any tests failed. More... | |
| bool | IsStatusSuccess (void) const |
| Check if all tests passed. More... | |
| void | SetDataDir (std::string directory) |
| Set the data directory where reference trace files can be found. More... | |
| void | ReportTestFailure (std::string cond, std::string actual, std::string limit, std::string message, std::string file, int32_t line) |
| Log the failure of this TestCase. More... | |
| bool | MustAssertOnFailure (void) const |
| Check if this run should assert on failure. More... | |
| bool | MustContinueOnFailure (void) const |
| Check if this run should continue on failure. More... | |
| std::string | CreateDataDirFilename (std::string filename) |
| Construct the full path to a file in the data directory. More... | |
| std::string | CreateTempDirFilename (std::string filename) |
| Construct the full path to a file in a temporary directory. More... | |
IPv6 RIPng Test.
Definition at line 55 of file ipv6-ripng-test.cc.
| Ipv6RipngTest::Ipv6RipngTest | ( | ) |
Definition at line 83 of file ipv6-ripng-test.cc.
|
virtual |
Implementation to actually run this TestCase.
Subclasses should override this method to conduct their tests.
Implements ns3::TestCase.
Definition at line 118 of file ipv6-ripng-test.cc.
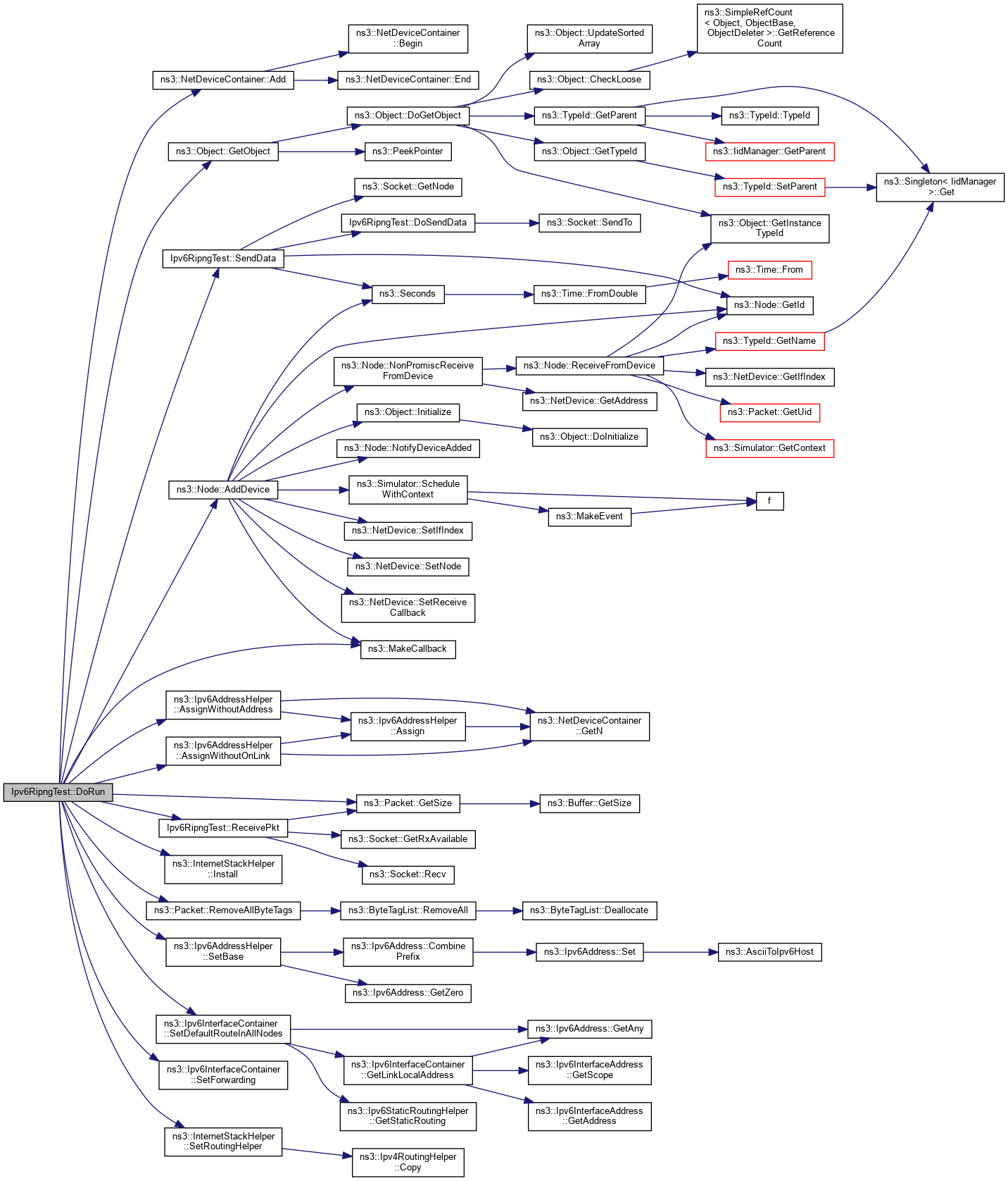
References ns3::NetDeviceContainer::Add(), ns3::Node::AddDevice(), ns3::Ipv6AddressHelper::AssignWithoutAddress(), ns3::Ipv6AddressHelper::AssignWithoutOnLink(), ns3::Object::GetObject(), ns3::Packet::GetSize(), ns3::InternetStackHelper::Install(), m_receivedPacket, ns3::MakeCallback(), first::nodes, NS_TEST_EXPECT_MSG_EQ, ReceivePkt(), ns3::Packet::RemoveAllByteTags(), SendData(), ns3::Ipv6AddressHelper::SetBase(), ns3::Ipv6InterfaceContainer::SetDefaultRouteInAllNodes(), ns3::Ipv6InterfaceContainer::SetForwarding(), and ns3::InternetStackHelper::SetRoutingHelper().
Here is the call graph for this function:Send data.
| socket | The sending socket. |
| to | Destination address. |
Definition at line 100 of file ipv6-ripng-test.cc.
References NS_TEST_EXPECT_MSG_EQ, and ns3::Socket::SendTo().
Referenced by SendData().
Here is the call graph for this function:
Here is the caller graph for this function:Receive data.
| socket | The receiving socket. |
Definition at line 88 of file ipv6-ripng-test.cc.
References ns3::Socket::GetRxAvailable(), ns3::Packet::GetSize(), m_receivedPacket, max, NS_TEST_ASSERT_MSG_EQ, and ns3::Socket::Recv().
Referenced by DoRun().
Here is the call graph for this function:
Here is the caller graph for this function:Send data.
| socket | The sending socket. |
| to | Destination address. |
Definition at line 108 of file ipv6-ripng-test.cc.
References DoSendData(), ns3::Node::GetId(), ns3::Socket::GetNode(), m_receivedPacket, and ns3::Seconds().
Referenced by DoRun().
Here is the call graph for this function:
Here is the caller graph for this function:Received packet.
Definition at line 57 of file ipv6-ripng-test.cc.
Referenced by DoRun(), ReceivePkt(), and SendData().