A Discrete-Event Network Simulator
API
Ipv6L3ProtocolTestCase Class Reference

IPv6 Test. More...

+ Inheritance diagram for Ipv6L3ProtocolTestCase:
+ Collaboration diagram for Ipv6L3ProtocolTestCase:

Public Member Functions

 Ipv6L3ProtocolTestCase ()
 
virtual ~Ipv6L3ProtocolTestCase ()
 
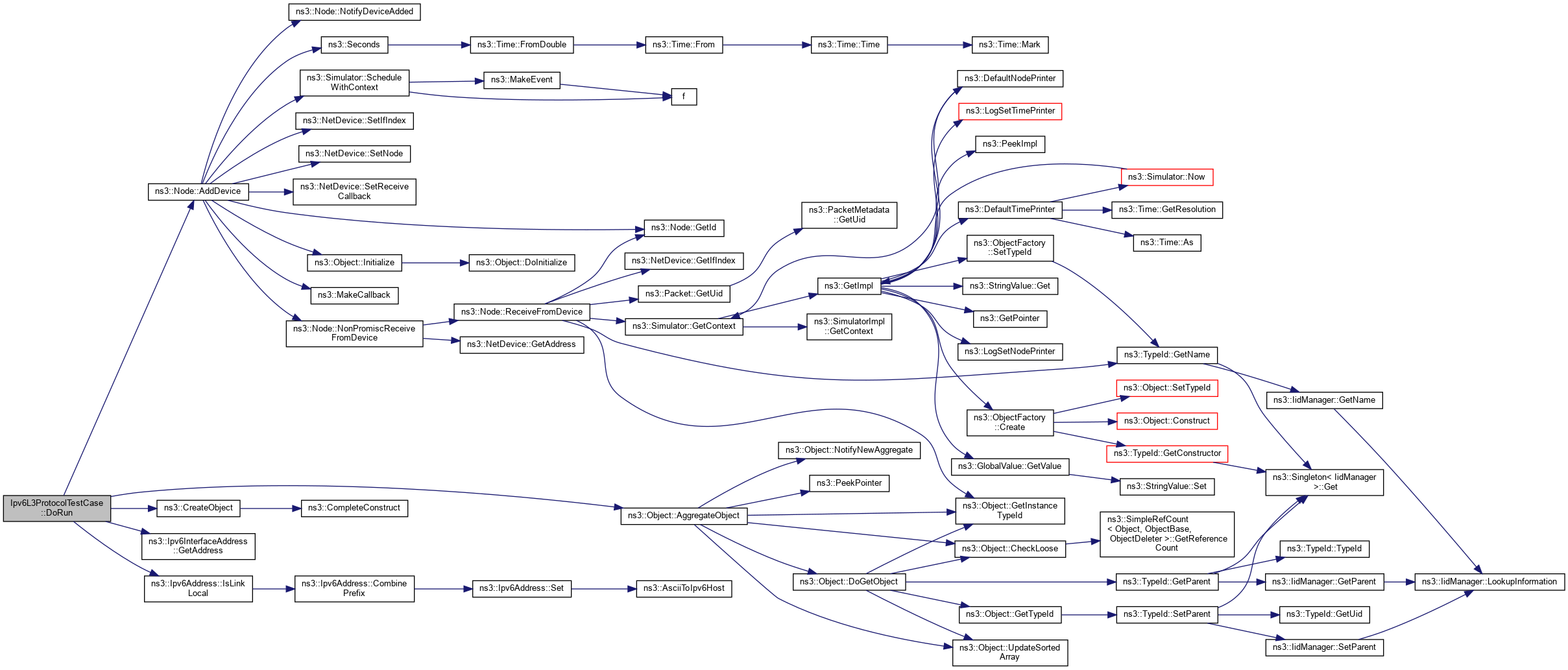
virtual void DoRun ()
 Implementation to actually run this TestCase. More...
 
- Public Member Functions inherited from ns3::TestCase
 TestCase (const TestCase &)=delete
 
virtual ~TestCase ()
 Destructor. More...
 
std::string GetName (void) const
 
TestCaseoperator= (const TestCase &)=delete
 

Additional Inherited Members

- Public Types inherited from ns3::TestCase
enum  TestDuration { QUICK = 1 , EXTENSIVE = 2 , TAKES_FOREVER = 3 }
 How long the test takes to execute. More...
 
- Protected Member Functions inherited from ns3::TestCase
 TestCase (std::string name)
 Constructor. More...
 
void AddTestCase (TestCase *testCase, TestDuration duration=QUICK)
 Add an individual child TestCase to this test suite. More...
 
TestCaseGetParent () const
 Get the parent of this TestCsse. More...
 
bool IsStatusFailure (void) const
 Check if any tests failed. More...
 
bool IsStatusSuccess (void) const
 Check if all tests passed. More...
 
void SetDataDir (std::string directory)
 Set the data directory where reference trace files can be found. More...
 
void ReportTestFailure (std::string cond, std::string actual, std::string limit, std::string message, std::string file, int32_t line)
 Log the failure of this TestCase. More...
 
bool MustAssertOnFailure (void) const
 Check if this run should assert on failure. More...
 
bool MustContinueOnFailure (void) const
 Check if this run should continue on failure. More...
 
std::string CreateDataDirFilename (std::string filename)
 Construct the full path to a file in the data directory. More...
 
std::string CreateTempDirFilename (std::string filename)
 Construct the full path to a file in a temporary directory. More...
 

Detailed Description

IPv6 Test.

Definition at line 41 of file ipv6-test.cc.

Constructor & Destructor Documentation

◆ Ipv6L3ProtocolTestCase()

Ipv6L3ProtocolTestCase::Ipv6L3ProtocolTestCase ( )

Definition at line 50 of file ipv6-test.cc.

◆ ~Ipv6L3ProtocolTestCase()

Ipv6L3ProtocolTestCase::~Ipv6L3ProtocolTestCase ( )
virtual

Definition at line 55 of file ipv6-test.cc.

Member Function Documentation

◆ DoRun()

void Ipv6L3ProtocolTestCase::DoRun ( )
virtual

Implementation to actually run this TestCase.

Subclasses should override this method to conduct their tests.

Implements ns3::TestCase.

Definition at line 60 of file ipv6-test.cc.

References ns3::Node::AddDevice(), ns3::Object::AggregateObject(), ns3::CreateObject(), ns3::Ipv6InterfaceAddress::GetAddress(), ns3::Ipv6Address::IsLinkLocal(), NS_TEST_ASSERT_MSG_EQ, and test-ns3::result.

+ Here is the call graph for this function:

The documentation for this class was generated from the following file: