IPv4 Fragmentation Test. More...
Inheritance diagram for Ipv4FragmentationTest:
Collaboration diagram for Ipv4FragmentationTest:Public Member Functions | |
| Ipv4FragmentationTest (bool broadcast) | |
| Constructor. More... | |
| ~Ipv4FragmentationTest () | |
| virtual void | DoRun (void) |
| Implementation to actually run this TestCase. More... | |
| void | HandleReadClient (Ptr< Socket > socket) |
| Handle incoming packets. More... | |
| void | HandleReadIcmpClient (Ipv4Address icmpSource, uint8_t icmpTtl, uint8_t icmpType, uint8_t icmpCode, uint32_t icmpInfo) |
| Handle incoming ICMP packets. More... | |
| void | HandleReadServer (Ptr< Socket > socket) |
| Handle incoming packets. More... | |
| Ptr< Packet > | SendClient (void) |
| Send a packet. More... | |
| void | SetFill (uint8_t *fill, uint32_t fillSize, uint32_t dataSize) |
| Set the packet fill. More... | |
| void | StartClient (Ptr< Node > ClientNode) |
| Start the client. More... | |
| void | StartServer (Ptr< Node > ServerNode) |
| Start the server. More... | |
Public Member Functions inherited from ns3::TestCase | |
| TestCase (const TestCase &)=delete | |
| virtual | ~TestCase () |
| Destructor. More... | |
| std::string | GetName (void) const |
| TestCase & | operator= (const TestCase &)=delete |
Private Attributes | |
| bool | m_broadcast |
| broadcast packets More... | |
| uint8_t * | m_data |
| Data. More... | |
| uint32_t | m_dataSize |
| Data size. More... | |
| uint8_t | m_icmpType |
| ICMP type. More... | |
| Ptr< Packet > | m_receivedPacketClient |
| Packet received by client. More... | |
| Ptr< Packet > | m_receivedPacketServer |
| Packet received by server. More... | |
| Ptr< Packet > | m_sentPacketClient |
| Packet sent by client. More... | |
| uint32_t | m_size |
| packet size. More... | |
| Ptr< Socket > | m_socketClient |
| Client socket. More... | |
| Ptr< Socket > | m_socketServer |
| Server socket. More... | |
Additional Inherited Members | |
Public Types inherited from ns3::TestCase | |
| enum | TestDuration { QUICK = 1 , EXTENSIVE = 2 , TAKES_FOREVER = 3 } |
| How long the test takes to execute. More... | |
Protected Member Functions inherited from ns3::TestCase | |
| TestCase (std::string name) | |
| Constructor. More... | |
| void | AddTestCase (TestCase *testCase, TestDuration duration=QUICK) |
| Add an individual child TestCase to this test suite. More... | |
| TestCase * | GetParent () const |
| Get the parent of this TestCsse. More... | |
| bool | IsStatusFailure (void) const |
| Check if any tests failed. More... | |
| bool | IsStatusSuccess (void) const |
| Check if all tests passed. More... | |
| void | SetDataDir (std::string directory) |
| Set the data directory where reference trace files can be found. More... | |
| void | ReportTestFailure (std::string cond, std::string actual, std::string limit, std::string message, std::string file, int32_t line) |
| Log the failure of this TestCase. More... | |
| bool | MustAssertOnFailure (void) const |
| Check if this run should assert on failure. More... | |
| bool | MustContinueOnFailure (void) const |
| Check if this run should continue on failure. More... | |
| std::string | CreateDataDirFilename (std::string filename) |
| Construct the full path to a file in the data directory. More... | |
| std::string | CreateTempDirFilename (std::string filename) |
| Construct the full path to a file in a temporary directory. More... | |
IPv4 Fragmentation Test.
Definition at line 99 of file ipv4-fragmentation-test.cc.
| Ipv4FragmentationTest::Ipv4FragmentationTest | ( | bool | broadcast | ) |
Constructor.
| broadcast | send broadcast packets (true) or unicast packets (false) |
Definition at line 175 of file ipv4-fragmentation-test.cc.
References m_broadcast, m_data, m_dataSize, m_icmpType, m_size, and m_socketServer.
| Ipv4FragmentationTest::~Ipv4FragmentationTest | ( | ) |
Definition at line 187 of file ipv4-fragmentation-test.cc.
References m_data, and m_dataSize.
|
virtual |
Implementation to actually run this TestCase.
Subclasses should override this method to conduct their tests.
Implements ns3::TestCase.
Definition at line 334 of file ipv4-fragmentation-test.cc.
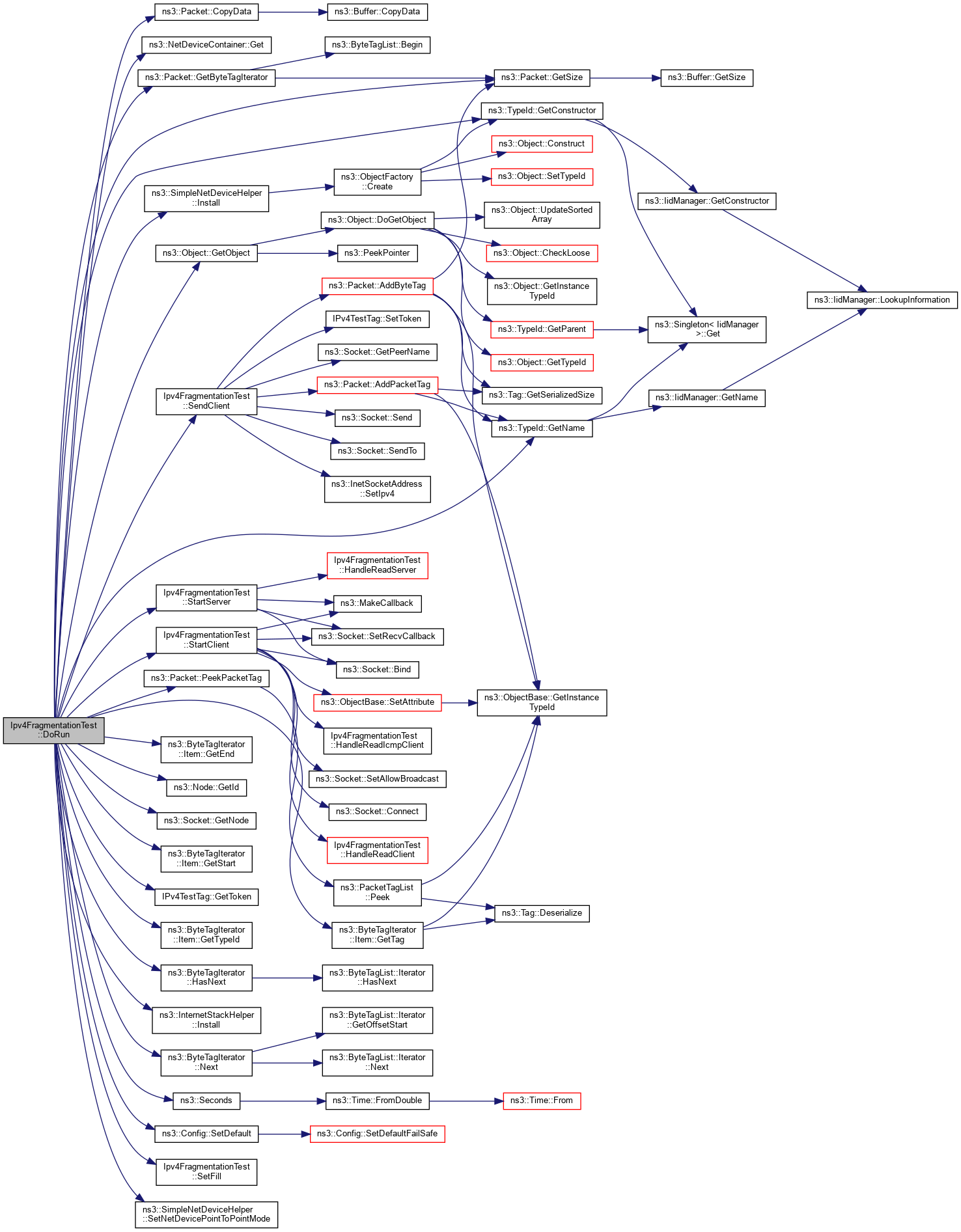
References third::channel, ns3::Packet::CopyData(), ns3::NetDeviceContainer::Get(), ns3::Packet::GetByteTagIterator(), ns3::TypeId::GetConstructor(), ns3::ByteTagIterator::Item::GetEnd(), ns3::Node::GetId(), ns3::TypeId::GetName(), ns3::Socket::GetNode(), ns3::Object::GetObject(), ns3::Packet::GetSize(), ns3::ByteTagIterator::Item::GetStart(), ns3::ByteTagIterator::Item::GetTag(), IPv4TestTag::GetToken(), ns3::ByteTagIterator::Item::GetTypeId(), ns3::ByteTagIterator::HasNext(), ns3::SimpleNetDeviceHelper::Install(), ns3::InternetStackHelper::Install(), bianchi11ax::k, m_data, m_icmpType, m_receivedPacketServer, m_socketClient, ns3::ByteTagIterator::Next(), first::nodes, NS_TEST_EXPECT_MSG_EQ, NS_TEST_EXPECT_MSG_NE, packetSize, ns3::Packet::PeekPacketTag(), ns3::Seconds(), SendClient(), ns3::Config::SetDefault(), SetFill(), ns3::SimpleNetDeviceHelper::SetNetDevicePointToPointMode(), StartClient(), and StartServer().
Here is the call graph for this function:Handle incoming packets.
| socket | The receiving socket. |
Definition at line 252 of file ipv4-fragmentation-test.cc.
References ns3::Packet::Copy(), m_receivedPacketClient, and ns3::Socket::RecvFrom().
Referenced by StartClient().
Here is the call graph for this function:
Here is the caller graph for this function:| void Ipv4FragmentationTest::HandleReadIcmpClient | ( | Ipv4Address | icmpSource, |
| uint8_t | icmpTtl, | ||
| uint8_t | icmpType, | ||
| uint8_t | icmpCode, | ||
| uint32_t | icmpInfo | ||
| ) |
Handle incoming ICMP packets.
| icmpSource | The ICMP sender. |
| icmpTtl | The ICMP TTL. |
| icmpType | The ICMP Type. |
| icmpCode | The ICMP Code. |
| icmpInfo | The ICMP Info. |
Definition at line 266 of file ipv4-fragmentation-test.cc.
References m_icmpType.
Referenced by StartClient().
Here is the caller graph for this function:Handle incoming packets.
| socket | The receiving socket. |
Definition at line 220 of file ipv4-fragmentation-test.cc.
References ns3::Packet::Copy(), m_receivedPacketServer, and ns3::Socket::RecvFrom().
Referenced by StartServer().
Here is the call graph for this function:
Here is the caller graph for this function:Send a packet.
Definition at line 301 of file ipv4-fragmentation-test.cc.
References ns3::Packet::AddByteTag(), ns3::Packet::AddPacketTag(), first::address, ns3::Socket::GetPeerName(), m_broadcast, m_data, m_dataSize, m_size, m_socketClient, ns3::Socket::Send(), ns3::Socket::SendTo(), ns3::InetSocketAddress::SetIpv4(), and IPv4TestTag::SetToken().
Referenced by DoRun().
Here is the call graph for this function:
Here is the caller graph for this function:| void Ipv4FragmentationTest::SetFill | ( | uint8_t * | fill, |
| uint32_t | fillSize, | ||
| uint32_t | dataSize | ||
| ) |
Set the packet fill.
| fill | The fill. |
| fillSize | The fill size. |
| dataSize | The packet size. |
Definition at line 274 of file ipv4-fragmentation-test.cc.
References m_data, m_dataSize, and m_size.
Referenced by DoRun().
Here is the caller graph for this function:Start the client.
| ClientNode | The client. |
Definition at line 234 of file ipv4-fragmentation-test.cc.
References ns3::Socket::Bind(), ns3::Socket::Connect(), HandleReadClient(), HandleReadIcmpClient(), m_broadcast, m_socketClient, ns3::MakeCallback(), ns3::Socket::SetAllowBroadcast(), ns3::ObjectBase::SetAttribute(), and ns3::Socket::SetRecvCallback().
Referenced by DoRun().
Here is the call graph for this function:
Here is the caller graph for this function:Start the server.
| ServerNode | The server. |
Definition at line 199 of file ipv4-fragmentation-test.cc.
References ns3::Socket::Bind(), HandleReadServer(), m_socketServer, ns3::MakeCallback(), and ns3::Socket::SetRecvCallback().
Referenced by DoRun().
Here is the call graph for this function:
Here is the caller graph for this function:
|
private |
broadcast packets
Definition at line 112 of file ipv4-fragmentation-test.cc.
Referenced by Ipv4FragmentationTest(), SendClient(), and StartClient().
|
private |
Data.
Definition at line 109 of file ipv4-fragmentation-test.cc.
Referenced by Ipv4FragmentationTest(), ~Ipv4FragmentationTest(), DoRun(), SendClient(), and SetFill().
|
private |
Data size.
Definition at line 108 of file ipv4-fragmentation-test.cc.
Referenced by Ipv4FragmentationTest(), ~Ipv4FragmentationTest(), SendClient(), and SetFill().
|
private |
ICMP type.
Definition at line 111 of file ipv4-fragmentation-test.cc.
Referenced by Ipv4FragmentationTest(), DoRun(), and HandleReadIcmpClient().
Packet received by client.
Definition at line 102 of file ipv4-fragmentation-test.cc.
Referenced by HandleReadClient().
Packet received by server.
Definition at line 103 of file ipv4-fragmentation-test.cc.
Referenced by DoRun(), and HandleReadServer().
Packet sent by client.
Definition at line 101 of file ipv4-fragmentation-test.cc.
|
private |
packet size.
Definition at line 110 of file ipv4-fragmentation-test.cc.
Referenced by Ipv4FragmentationTest(), SendClient(), and SetFill().
Client socket.
Definition at line 107 of file ipv4-fragmentation-test.cc.
Referenced by DoRun(), SendClient(), and StartClient().
Server socket.
Definition at line 106 of file ipv4-fragmentation-test.cc.
Referenced by Ipv4FragmentationTest(), and StartServer().