A Discrete-Event Network Simulator
API
Ipv4ForwardingTest Class Reference

IPv4 Forwarding Test. More...

+ Inheritance diagram for Ipv4ForwardingTest:
+ Collaboration diagram for Ipv4ForwardingTest:

Public Member Functions

 Ipv4ForwardingTest ()
 
virtual void DoRun (void)
 Implementation to actually run this TestCase. More...
 
void ReceivePkt (Ptr< Socket > socket)
 Receive data. More...
 
- Public Member Functions inherited from ns3::TestCase
 TestCase (const TestCase &)=delete
 
virtual ~TestCase ()
 Destructor. More...
 
std::string GetName (void) const
 
TestCaseoperator= (const TestCase &)=delete
 

Private Member Functions

void DoSendData (Ptr< Socket > socket, std::string to)
 Send data. More...
 
void SendData (Ptr< Socket > socket, std::string to)
 Send data. More...
 

Private Attributes

Ptr< Packetm_receivedPacket
 Received packet. More...
 

Additional Inherited Members

- Public Types inherited from ns3::TestCase
enum  TestDuration { QUICK = 1 , EXTENSIVE = 2 , TAKES_FOREVER = 3 }
 How long the test takes to execute. More...
 
- Protected Member Functions inherited from ns3::TestCase
 TestCase (std::string name)
 Constructor. More...
 
void AddTestCase (TestCase *testCase, TestDuration duration=QUICK)
 Add an individual child TestCase to this test suite. More...
 
TestCaseGetParent () const
 Get the parent of this TestCsse. More...
 
bool IsStatusFailure (void) const
 Check if any tests failed. More...
 
bool IsStatusSuccess (void) const
 Check if all tests passed. More...
 
void SetDataDir (std::string directory)
 Set the data directory where reference trace files can be found. More...
 
void ReportTestFailure (std::string cond, std::string actual, std::string limit, std::string message, std::string file, int32_t line)
 Log the failure of this TestCase. More...
 
bool MustAssertOnFailure (void) const
 Check if this run should assert on failure. More...
 
bool MustContinueOnFailure (void) const
 Check if this run should continue on failure. More...
 
std::string CreateDataDirFilename (std::string filename)
 Construct the full path to a file in the data directory. More...
 
std::string CreateTempDirFilename (std::string filename)
 Construct the full path to a file in a temporary directory. More...
 

Detailed Description

IPv4 Forwarding Test.

Definition at line 56 of file ipv4-forwarding-test.cc.

Constructor & Destructor Documentation

◆ Ipv4ForwardingTest()

Ipv4ForwardingTest::Ipv4ForwardingTest ( )

Definition at line 84 of file ipv4-forwarding-test.cc.

Member Function Documentation

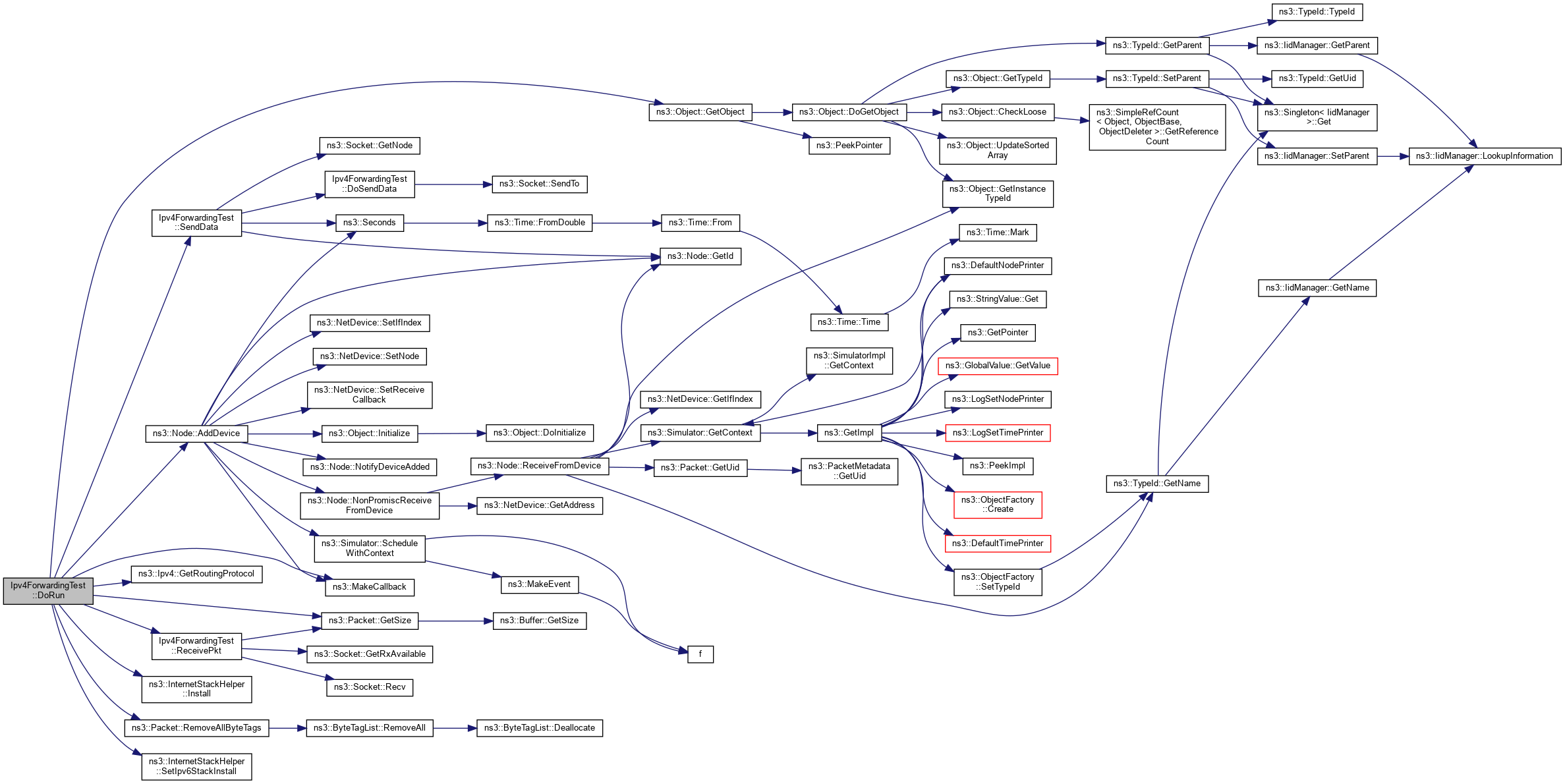
◆ DoRun()

void Ipv4ForwardingTest::DoRun ( void  )
virtual

Implementation to actually run this TestCase.

Subclasses should override this method to conduct their tests.

Implements ns3::TestCase.

Definition at line 115 of file ipv4-forwarding-test.cc.

References ns3::Node::AddDevice(), ns3::Object::GetObject(), ns3::Ipv4::GetRoutingProtocol(), ns3::Packet::GetSize(), ns3::InternetStackHelper::Install(), m_receivedPacket, ns3::MakeCallback(), NS_TEST_EXPECT_MSG_EQ, ReceivePkt(), ns3::Packet::RemoveAllByteTags(), SendData(), and ns3::InternetStackHelper::SetIpv6StackInstall().

+ Here is the call graph for this function:

◆ DoSendData()

void Ipv4ForwardingTest::DoSendData ( Ptr< Socket socket,
std::string  to 
)
private

Send data.

Parameters
socketThe sending socket.
toDestination address.

Definition at line 98 of file ipv4-forwarding-test.cc.

References NS_TEST_EXPECT_MSG_EQ, and ns3::Socket::SendTo().

Referenced by SendData().

+ Here is the call graph for this function:
+ Here is the caller graph for this function:

◆ ReceivePkt()

void Ipv4ForwardingTest::ReceivePkt ( Ptr< Socket socket)

Receive data.

Parameters
socketThe receiving socket.

Definition at line 89 of file ipv4-forwarding-test.cc.

References ns3::Socket::GetRxAvailable(), ns3::Packet::GetSize(), m_receivedPacket, max, NS_TEST_ASSERT_MSG_EQ, and ns3::Socket::Recv().

Referenced by DoRun().

+ Here is the call graph for this function:
+ Here is the caller graph for this function:

◆ SendData()

void Ipv4ForwardingTest::SendData ( Ptr< Socket socket,
std::string  to 
)
private

Send data.

Parameters
socketThe sending socket.
toDestination address.

Definition at line 106 of file ipv4-forwarding-test.cc.

References DoSendData(), ns3::Node::GetId(), ns3::Socket::GetNode(), m_receivedPacket, and ns3::Seconds().

Referenced by DoRun().

+ Here is the call graph for this function:
+ Here is the caller graph for this function:

Member Data Documentation

◆ m_receivedPacket

Ptr<Packet> Ipv4ForwardingTest::m_receivedPacket
private

Received packet.

Definition at line 58 of file ipv4-forwarding-test.cc.

Referenced by DoRun(), ReceivePkt(), and SendData().


The documentation for this class was generated from the following file: