IPv4 Dynamic GlobalRouting test. More...
Inheritance diagram for Ipv4DynamicGlobalRoutingTestCase:
Collaboration diagram for Ipv4DynamicGlobalRoutingTestCase:Public Member Functions | |
| Ipv4DynamicGlobalRoutingTestCase () | |
| virtual | ~Ipv4DynamicGlobalRoutingTestCase () |
Public Member Functions inherited from ns3::TestCase | |
| TestCase (const TestCase &)=delete | |
| virtual | ~TestCase () |
| Destructor. More... | |
| std::string | GetName (void) const |
| TestCase & | operator= (const TestCase &)=delete |
Private Member Functions | |
| virtual void | DoRun (void) |
| Implementation to actually run this TestCase. More... | |
| void | HandleRead (Ptr< Socket > socket) |
| Handle an incoming packet. More... | |
| void | SendData (uint8_t index) |
| Send some data. More... | |
| void | ShutDownSock (uint8_t index) |
| Shutdown a socket. More... | |
Private Attributes | |
| uint16_t | m_count |
| Number of packets received. More... | |
| DataRate | m_dataRate |
| Data rate. More... | |
| std::vector< uint8_t > | m_firstInterface |
| Packets received on the 1st interface at a given time. More... | |
| uint16_t | m_packetSize |
| Packet size. More... | |
| std::vector< uint8_t > | m_secondInterface |
| Packets received on the 2nd interface at a given time. More... | |
| std::vector< std::pair< Ptr< Socket >, bool > > | m_sendSocks |
| Sending sockets. More... | |
Additional Inherited Members | |
Public Types inherited from ns3::TestCase | |
| enum | TestDuration { QUICK = 1 , EXTENSIVE = 2 , TAKES_FOREVER = 3 } |
| How long the test takes to execute. More... | |
Protected Member Functions inherited from ns3::TestCase | |
| TestCase (std::string name) | |
| Constructor. More... | |
| void | AddTestCase (TestCase *testCase, TestDuration duration=QUICK) |
| Add an individual child TestCase to this test suite. More... | |
| TestCase * | GetParent () const |
| Get the parent of this TestCsse. More... | |
| bool | IsStatusFailure (void) const |
| Check if any tests failed. More... | |
| bool | IsStatusSuccess (void) const |
| Check if all tests passed. More... | |
| void | SetDataDir (std::string directory) |
| Set the data directory where reference trace files can be found. More... | |
| void | ReportTestFailure (std::string cond, std::string actual, std::string limit, std::string message, std::string file, int32_t line) |
| Log the failure of this TestCase. More... | |
| bool | MustAssertOnFailure (void) const |
| Check if this run should assert on failure. More... | |
| bool | MustContinueOnFailure (void) const |
| Check if this run should continue on failure. More... | |
| std::string | CreateDataDirFilename (std::string filename) |
| Construct the full path to a file in the data directory. More... | |
| std::string | CreateTempDirFilename (std::string filename) |
| Construct the full path to a file in a temporary directory. More... | |
IPv4 Dynamic GlobalRouting test.
Definition at line 832 of file ipv4-global-routing-test-suite.cc.
| Ipv4DynamicGlobalRoutingTestCase::Ipv4DynamicGlobalRoutingTestCase | ( | ) |
Definition at line 867 of file ipv4-global-routing-test-suite.cc.
References m_dataRate, m_firstInterface, m_packetSize, and m_secondInterface.
|
virtual |
Definition at line 876 of file ipv4-global-routing-test-suite.cc.
References m_sendSocks.
|
privatevirtual |
Implementation to actually run this TestCase.
Subclasses should override this method to conduct their tests.
Implements ns3::TestCase.
Definition at line 963 of file ipv4-global-routing-test-suite.cc.
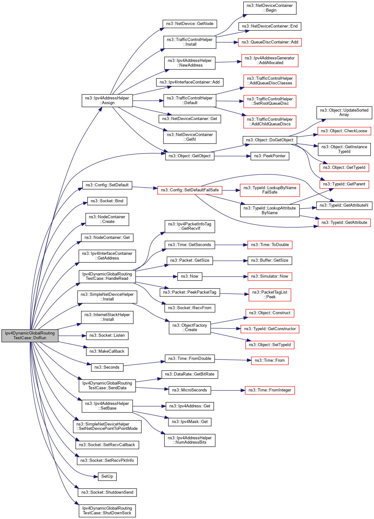
References ns3::Ipv4AddressHelper::Assign(), ns3::Socket::Bind(), ns3::NodeContainer::Create(), ns3::NodeContainer::Get(), ns3::Ipv4InterfaceContainer::GetAddress(), ns3::Object::GetObject(), HandleRead(), ns3::SimpleNetDeviceHelper::Install(), ns3::InternetStackHelper::Install(), ns3::Socket::Listen(), m_count, m_firstInterface, m_secondInterface, m_sendSocks, ns3::MakeCallback(), n0n2, n1n2, NS_TEST_ASSERT_MSG_EQ, port, ns3::Seconds(), SendData(), ns3::Ipv4AddressHelper::SetBase(), ns3::Config::SetDefault(), ns3::SimpleNetDeviceHelper::SetNetDevicePointToPointMode(), ns3::Socket::SetRecvCallback(), ns3::Socket::SetRecvPktInfo(), SetUp(), ns3::Socket::ShutdownSend(), and ShutDownSock().
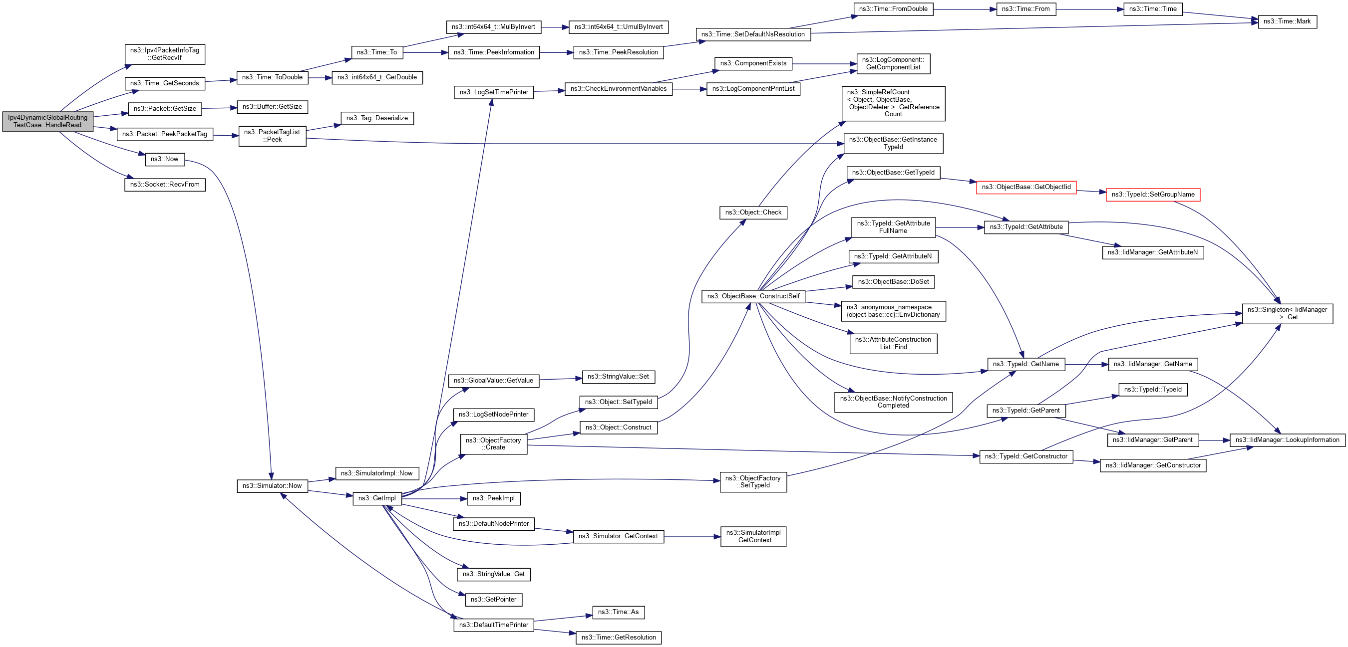
Here is the call graph for this function:Handle an incoming packet.
| socket | The input socket. |
Definition at line 892 of file ipv4-global-routing-test-suite.cc.
References ns3::Ipv4PacketInfoTag::GetRecvIf(), ns3::Time::GetSeconds(), ns3::Packet::GetSize(), m_count, m_firstInterface, m_secondInterface, ns3::Now(), ns3::Packet::PeekPacketTag(), and ns3::Socket::RecvFrom().
Referenced by DoRun().
Here is the call graph for this function:
Here is the caller graph for this function:
|
private |
Send some data.
| index | Index of the socket to use. |
Definition at line 922 of file ipv4-global-routing-test-suite.cc.
References ns3::DataRate::GetBitRate(), m_dataRate, m_packetSize, m_sendSocks, and ns3::MicroSeconds().
Referenced by DoRun().
Here is the call graph for this function:
Here is the caller graph for this function:
|
private |
Shutdown a socket.
| index | Index of the socket to close. |
Definition at line 936 of file ipv4-global-routing-test-suite.cc.
References m_sendSocks.
Referenced by DoRun().
Here is the caller graph for this function:
|
private |
Number of packets received.
Definition at line 858 of file ipv4-global-routing-test-suite.cc.
Referenced by DoRun(), and HandleRead().
|
private |
Data rate.
Definition at line 860 of file ipv4-global-routing-test-suite.cc.
Referenced by Ipv4DynamicGlobalRoutingTestCase(), and SendData().
|
private |
Packets received on the 1st interface at a given time.
Definition at line 862 of file ipv4-global-routing-test-suite.cc.
Referenced by Ipv4DynamicGlobalRoutingTestCase(), DoRun(), and HandleRead().
|
private |
Packet size.
Definition at line 861 of file ipv4-global-routing-test-suite.cc.
Referenced by Ipv4DynamicGlobalRoutingTestCase(), and SendData().
|
private |
Packets received on the 2nd interface at a given time.
Definition at line 863 of file ipv4-global-routing-test-suite.cc.
Referenced by Ipv4DynamicGlobalRoutingTestCase(), DoRun(), and HandleRead().
Sending sockets.
Definition at line 859 of file ipv4-global-routing-test-suite.cc.
Referenced by ~Ipv4DynamicGlobalRoutingTestCase(), DoRun(), SendData(), and ShutDownSock().