A Discrete-Event Network Simulator
API
InterferenceHelperSequenceTest Class Reference

See Bug 991 More...

+ Inheritance diagram for InterferenceHelperSequenceTest:
+ Collaboration diagram for InterferenceHelperSequenceTest:

Public Member Functions

 InterferenceHelperSequenceTest ()
 
void DoRun (void) override
 Implementation to actually run this TestCase. More...
 
- Public Member Functions inherited from ns3::TestCase
 TestCase (const TestCase &)=delete
 
virtual ~TestCase ()
 Destructor. More...
 
std::string GetName (void) const
 
TestCaseoperator= (const TestCase &)=delete
 

Private Member Functions

Ptr< NodeCreateOne (Vector pos, Ptr< YansWifiChannel > channel)
 Create one function. More...
 
void SendOnePacket (Ptr< WifiNetDevice > dev)
 Send one packet function. More...
 
void SwitchCh (Ptr< WifiNetDevice > dev)
 Switch channel function. More...
 

Private Attributes

ObjectFactory m_mac
 MAC. More...
 
ObjectFactory m_manager
 manager More...
 
ObjectFactory m_propDelay
 propagation delay More...
 

Additional Inherited Members

- Public Types inherited from ns3::TestCase
enum  TestDuration { QUICK = 1 , EXTENSIVE = 2 , TAKES_FOREVER = 3 }
 How long the test takes to execute. More...
 
- Protected Member Functions inherited from ns3::TestCase
 TestCase (std::string name)
 Constructor. More...
 
void AddTestCase (TestCase *testCase, TestDuration duration=QUICK)
 Add an individual child TestCase to this test suite. More...
 
TestCaseGetParent () const
 Get the parent of this TestCsse. More...
 
bool IsStatusFailure (void) const
 Check if any tests failed. More...
 
bool IsStatusSuccess (void) const
 Check if all tests passed. More...
 
void SetDataDir (std::string directory)
 Set the data directory where reference trace files can be found. More...
 
void ReportTestFailure (std::string cond, std::string actual, std::string limit, std::string message, std::string file, int32_t line)
 Log the failure of this TestCase. More...
 
bool MustAssertOnFailure (void) const
 Check if this run should assert on failure. More...
 
bool MustContinueOnFailure (void) const
 Check if this run should continue on failure. More...
 
std::string CreateDataDirFilename (std::string filename)
 Construct the full path to a file in the data directory. More...
 
std::string CreateTempDirFilename (std::string filename)
 Construct the full path to a file in a temporary directory. More...
 

Detailed Description

See Bug 991

Definition at line 265 of file wifi-test.cc.

Constructor & Destructor Documentation

◆ InterferenceHelperSequenceTest()

InterferenceHelperSequenceTest::InterferenceHelperSequenceTest ( )

Definition at line 297 of file wifi-test.cc.

Member Function Documentation

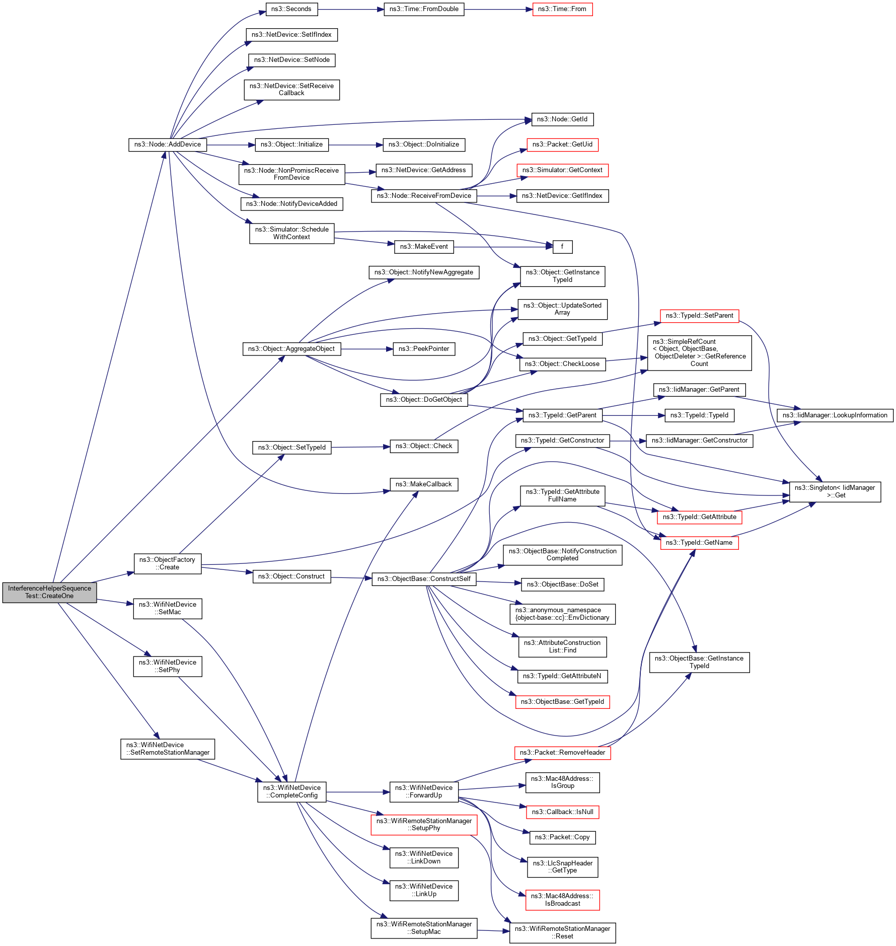
◆ CreateOne()

Ptr< Node > InterferenceHelperSequenceTest::CreateOne ( Vector  pos,
Ptr< YansWifiChannel channel 
)
private

Create one function.

Parameters
posthe position
channelthe wifi channel
Returns
the node

Definition at line 317 of file wifi-test.cc.

References ns3::Node::AddDevice(), ns3::Object::AggregateObject(), third::channel, ns3::ObjectFactory::Create(), m_mac, m_manager, third::mac, third::mobility, third::phy, ns3::WifiNetDevice::SetMac(), ns3::WifiNetDevice::SetPhy(), ns3::WifiNetDevice::SetRemoteStationManager(), and ns3::WIFI_STANDARD_80211a.

Referenced by DoRun().

+ Here is the call graph for this function:
+ Here is the caller graph for this function:

◆ DoRun()

void InterferenceHelperSequenceTest::DoRun ( void  )
overridevirtual

Implementation to actually run this TestCase.

Subclasses should override this method to conduct their tests.

Implements ns3::TestCase.

Definition at line 357 of file wifi-test.cc.

References third::channel, ns3::ObjectFactory::Create(), CreateOne(), ns3::Node::GetDevice(), ns3::Object::GetObject(), m_mac, m_manager, m_propDelay, ns3::Seconds(), SendOnePacket(), ns3::ObjectFactory::SetTypeId(), and SwitchCh().

+ Here is the call graph for this function:

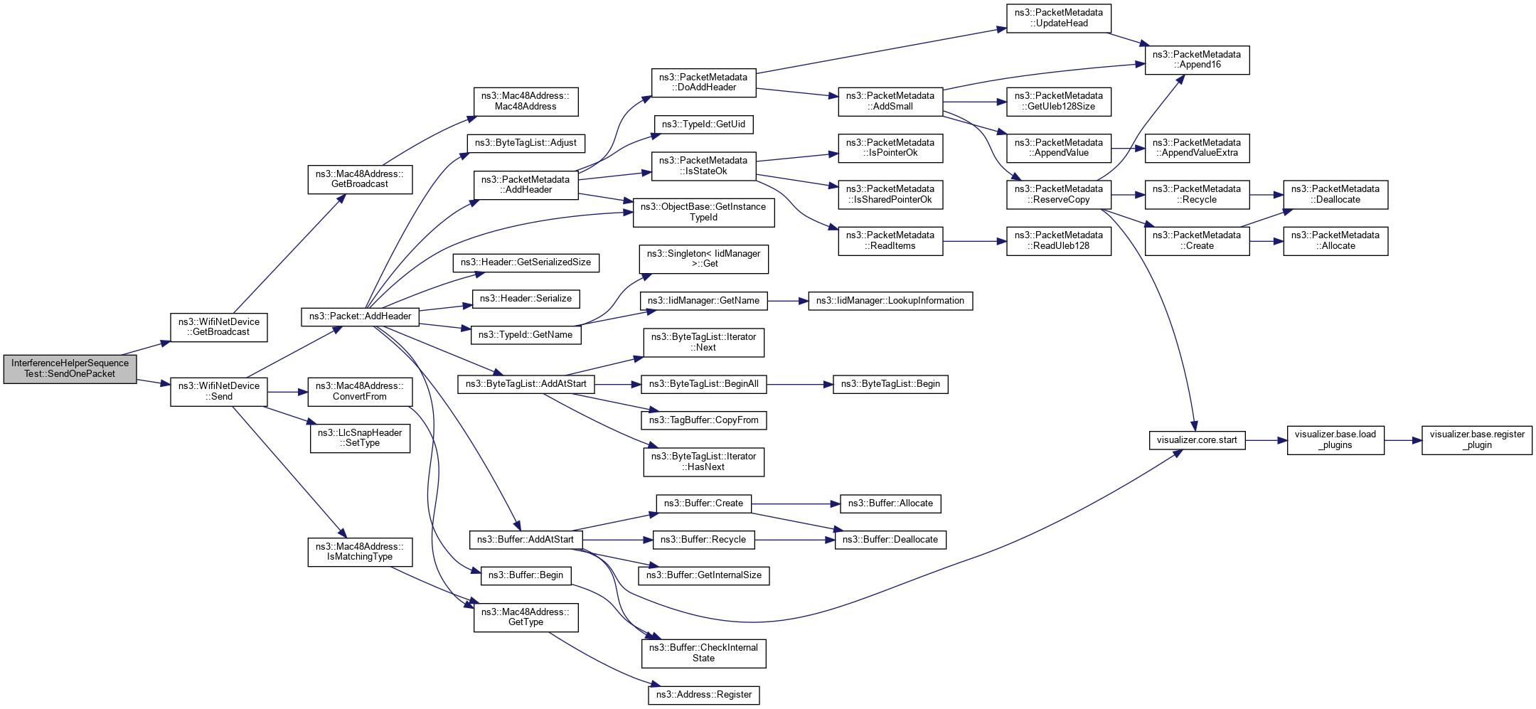
◆ SendOnePacket()

void InterferenceHelperSequenceTest::SendOnePacket ( Ptr< WifiNetDevice dev)
private

Send one packet function.

Parameters
devthe device

Definition at line 303 of file wifi-test.cc.

References ns3::WifiNetDevice::GetBroadcast(), and ns3::WifiNetDevice::Send().

Referenced by DoRun().

+ Here is the call graph for this function:
+ Here is the caller graph for this function:

◆ SwitchCh()

void InterferenceHelperSequenceTest::SwitchCh ( Ptr< WifiNetDevice dev)
private

Switch channel function.

Parameters
devthe device

Definition at line 310 of file wifi-test.cc.

References ns3::WifiNetDevice::GetPhy(), ns3::WifiPhy::SetOperatingChannel(), and ns3::WIFI_PHY_BAND_5GHZ.

Referenced by DoRun().

+ Here is the call graph for this function:
+ Here is the caller graph for this function:

Member Data Documentation

◆ m_mac

ObjectFactory InterferenceHelperSequenceTest::m_mac
private

MAC.

Definition at line 293 of file wifi-test.cc.

Referenced by CreateOne(), and DoRun().

◆ m_manager

ObjectFactory InterferenceHelperSequenceTest::m_manager
private

manager

Definition at line 292 of file wifi-test.cc.

Referenced by CreateOne(), and DoRun().

◆ m_propDelay

ObjectFactory InterferenceHelperSequenceTest::m_propDelay
private

propagation delay

Definition at line 294 of file wifi-test.cc.

Referenced by DoRun().


The documentation for this class was generated from the following file: