ICMPV6 Echo Reply Test. More...
Inheritance diagram for IcmpV6EchoReplyTestCase:
Collaboration diagram for IcmpV6EchoReplyTestCase:Public Member Functions | |
| IcmpV6EchoReplyTestCase () | |
| virtual | ~IcmpV6EchoReplyTestCase () |
| void | ReceivePkt (Ptr< Socket > socket) |
| Receive data. More... | |
| void | SendData (Ptr< Socket > socket, Ipv6Address dst) |
| Send data. More... | |
Public Member Functions inherited from ns3::TestCase | |
| TestCase (const TestCase &)=delete | |
| virtual | ~TestCase () |
| Destructor. More... | |
| std::string | GetName (void) const |
| TestCase & | operator= (const TestCase &)=delete |
Private Member Functions | |
| virtual void | DoRun (void) |
| Implementation to actually run this TestCase. More... | |
Private Attributes | |
| Ptr< Packet > | m_receivedPacket |
| received packet More... | |
Additional Inherited Members | |
Public Types inherited from ns3::TestCase | |
| enum | TestDuration { QUICK = 1 , EXTENSIVE = 2 , TAKES_FOREVER = 3 } |
| How long the test takes to execute. More... | |
Protected Member Functions inherited from ns3::TestCase | |
| TestCase (std::string name) | |
| Constructor. More... | |
| void | AddTestCase (TestCase *testCase, TestDuration duration=QUICK) |
| Add an individual child TestCase to this test suite. More... | |
| TestCase * | GetParent () const |
| Get the parent of this TestCsse. More... | |
| bool | IsStatusFailure (void) const |
| Check if any tests failed. More... | |
| bool | IsStatusSuccess (void) const |
| Check if all tests passed. More... | |
| void | SetDataDir (std::string directory) |
| Set the data directory where reference trace files can be found. More... | |
| void | ReportTestFailure (std::string cond, std::string actual, std::string limit, std::string message, std::string file, int32_t line) |
| Log the failure of this TestCase. More... | |
| bool | MustAssertOnFailure (void) const |
| Check if this run should assert on failure. More... | |
| bool | MustContinueOnFailure (void) const |
| Check if this run should continue on failure. More... | |
| std::string | CreateDataDirFilename (std::string filename) |
| Construct the full path to a file in the data directory. More... | |
| std::string | CreateTempDirFilename (std::string filename) |
| Construct the full path to a file in a temporary directory. More... | |
ICMPV6 Echo Reply Test.
Definition at line 373 of file icmp-test.cc.
| IcmpV6EchoReplyTestCase::IcmpV6EchoReplyTestCase | ( | ) |
Definition at line 398 of file icmp-test.cc.
|
virtual |
Definition at line 405 of file icmp-test.cc.
|
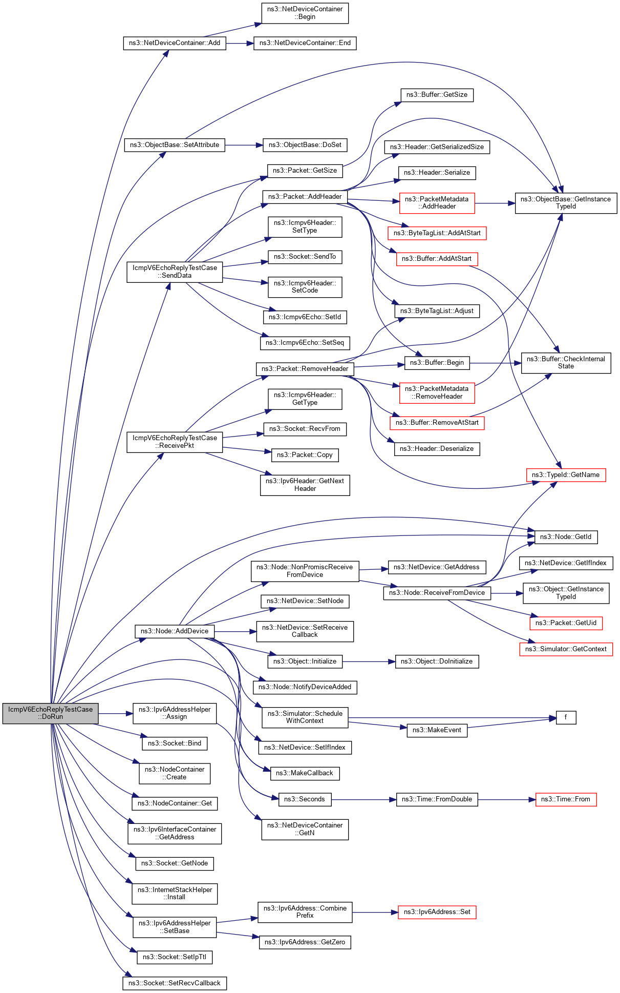
privatevirtual |
Implementation to actually run this TestCase.
Subclasses should override this method to conduct their tests.
Implements ns3::TestCase.
Definition at line 460 of file icmp-test.cc.
References ns3::NetDeviceContainer::Add(), ns3::Node::AddDevice(), ns3::Ipv6AddressHelper::Assign(), ns3::Socket::Bind(), ns3::NodeContainer::Create(), ns3::NodeContainer::Get(), ns3::Ipv6InterfaceContainer::GetAddress(), ns3::Node::GetId(), ns3::Socket::GetNode(), ns3::Packet::GetSize(), ns3::InternetStackHelper::Install(), m_receivedPacket, ns3::MakeCallback(), NS_TEST_EXPECT_MSG_EQ, ReceivePkt(), ns3::Seconds(), SendData(), ns3::ObjectBase::SetAttribute(), ns3::Ipv6AddressHelper::SetBase(), ns3::Socket::SetIpTtl(), and ns3::Socket::SetRecvCallback().
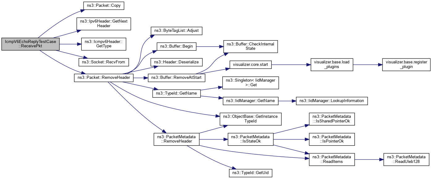
Here is the call graph for this function:Receive data.
| socket | input socket |
Definition at line 434 of file icmp-test.cc.
References ns3::Packet::Copy(), ns3::Ipv6Header::GetNextHeader(), ns3::Icmpv6Header::GetType(), m_receivedPacket, NS_TEST_EXPECT_MSG_EQ, ns3::Socket::RecvFrom(), and ns3::Packet::RemoveHeader().
Referenced by DoRun().
Here is the call graph for this function:
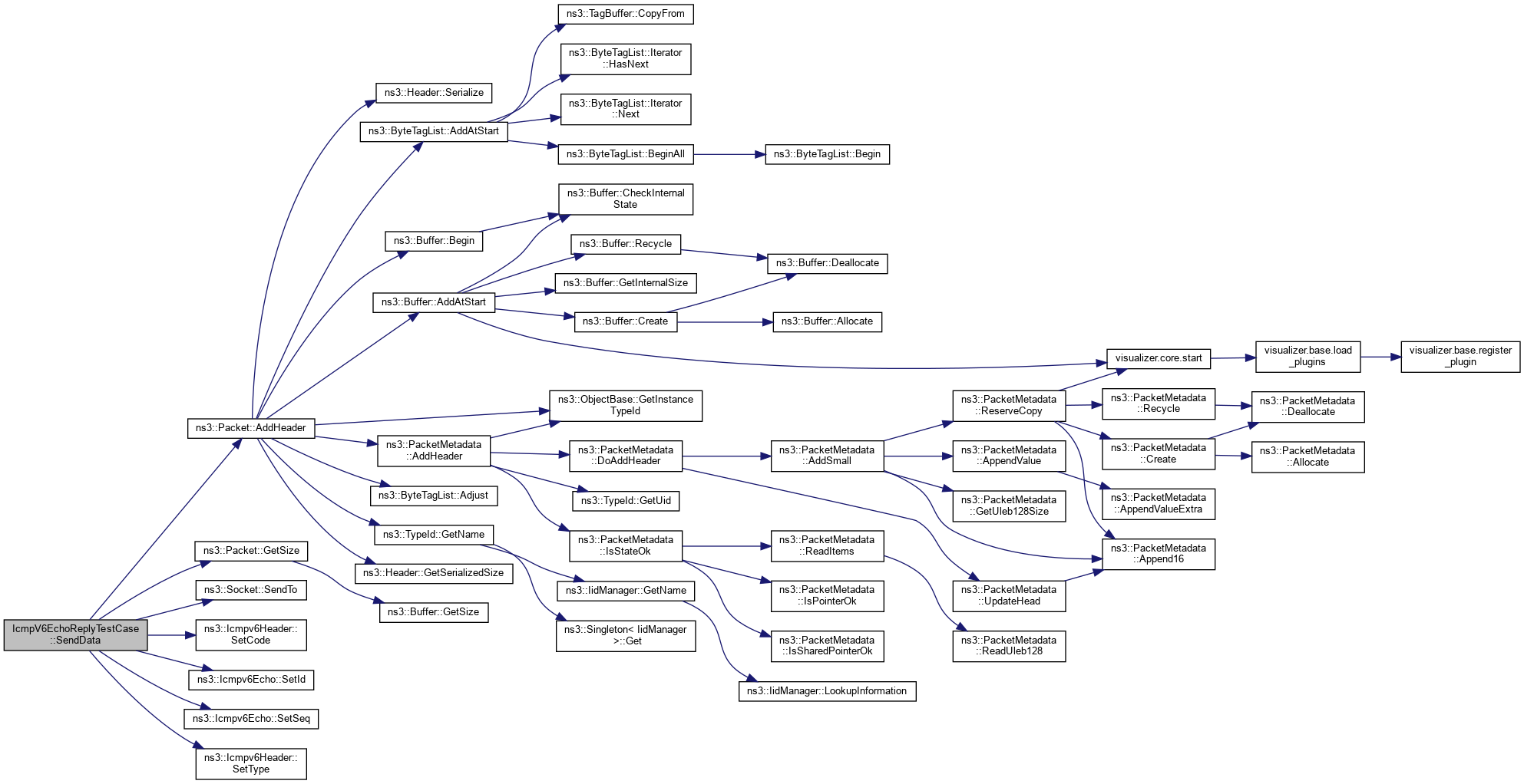
Here is the caller graph for this function:| void IcmpV6EchoReplyTestCase::SendData | ( | Ptr< Socket > | socket, |
| Ipv6Address | dst | ||
| ) |
Send data.
| socket | output socket |
| dst | destination address |
Definition at line 412 of file icmp-test.cc.
References ns3::Packet::AddHeader(), ns3::Packet::GetSize(), NS_TEST_EXPECT_MSG_EQ, ns3::Socket::SendTo(), ns3::Icmpv6Header::SetCode(), ns3::Icmpv6Echo::SetId(), ns3::Icmpv6Echo::SetSeq(), and ns3::Icmpv6Header::SetType().
Referenced by DoRun().
Here is the call graph for this function:
Here is the caller graph for this function:received packet
Definition at line 393 of file icmp-test.cc.
Referenced by DoRun(), and ReceivePkt().