A Discrete-Event Network Simulator
API
FqCoDelQueueDiscTCPFlowsSeparation Class Reference

This class tests the TCP flows separation. More...

+ Inheritance diagram for FqCoDelQueueDiscTCPFlowsSeparation:
+ Collaboration diagram for FqCoDelQueueDiscTCPFlowsSeparation:

Public Member Functions

 FqCoDelQueueDiscTCPFlowsSeparation ()
 
virtual ~FqCoDelQueueDiscTCPFlowsSeparation ()
 
- Public Member Functions inherited from ns3::TestCase
 TestCase (const TestCase &)=delete
 
virtual ~TestCase ()
 Destructor. More...
 
std::string GetName (void) const
 
TestCaseoperator= (const TestCase &)=delete
 

Private Member Functions

void AddPacket (Ptr< FqCoDelQueueDisc > queue, Ipv4Header ipHdr, TcpHeader tcpHdr)
 Enqueue a packet. More...
 
virtual void DoRun (void)
 Implementation to actually run this TestCase. More...
 

Additional Inherited Members

- Public Types inherited from ns3::TestCase
enum  TestDuration { QUICK = 1 , EXTENSIVE = 2 , TAKES_FOREVER = 3 }
 How long the test takes to execute. More...
 
- Protected Member Functions inherited from ns3::TestCase
 TestCase (std::string name)
 Constructor. More...
 
void AddTestCase (TestCase *testCase, TestDuration duration=QUICK)
 Add an individual child TestCase to this test suite. More...
 
TestCaseGetParent () const
 Get the parent of this TestCsse. More...
 
bool IsStatusFailure (void) const
 Check if any tests failed. More...
 
bool IsStatusSuccess (void) const
 Check if all tests passed. More...
 
void SetDataDir (std::string directory)
 Set the data directory where reference trace files can be found. More...
 
void ReportTestFailure (std::string cond, std::string actual, std::string limit, std::string message, std::string file, int32_t line)
 Log the failure of this TestCase. More...
 
bool MustAssertOnFailure (void) const
 Check if this run should assert on failure. More...
 
bool MustContinueOnFailure (void) const
 Check if this run should continue on failure. More...
 
std::string CreateDataDirFilename (std::string filename)
 Construct the full path to a file in the data directory. More...
 
std::string CreateTempDirFilename (std::string filename)
 Construct the full path to a file in a temporary directory. More...
 

Detailed Description

This class tests the TCP flows separation.

Definition at line 389 of file fq-codel-queue-disc-test-suite.cc.

Constructor & Destructor Documentation

◆ FqCoDelQueueDiscTCPFlowsSeparation()

FqCoDelQueueDiscTCPFlowsSeparation::FqCoDelQueueDiscTCPFlowsSeparation ( )

Definition at line 406 of file fq-codel-queue-disc-test-suite.cc.

◆ ~FqCoDelQueueDiscTCPFlowsSeparation()

FqCoDelQueueDiscTCPFlowsSeparation::~FqCoDelQueueDiscTCPFlowsSeparation ( )
virtual

Definition at line 411 of file fq-codel-queue-disc-test-suite.cc.

Member Function Documentation

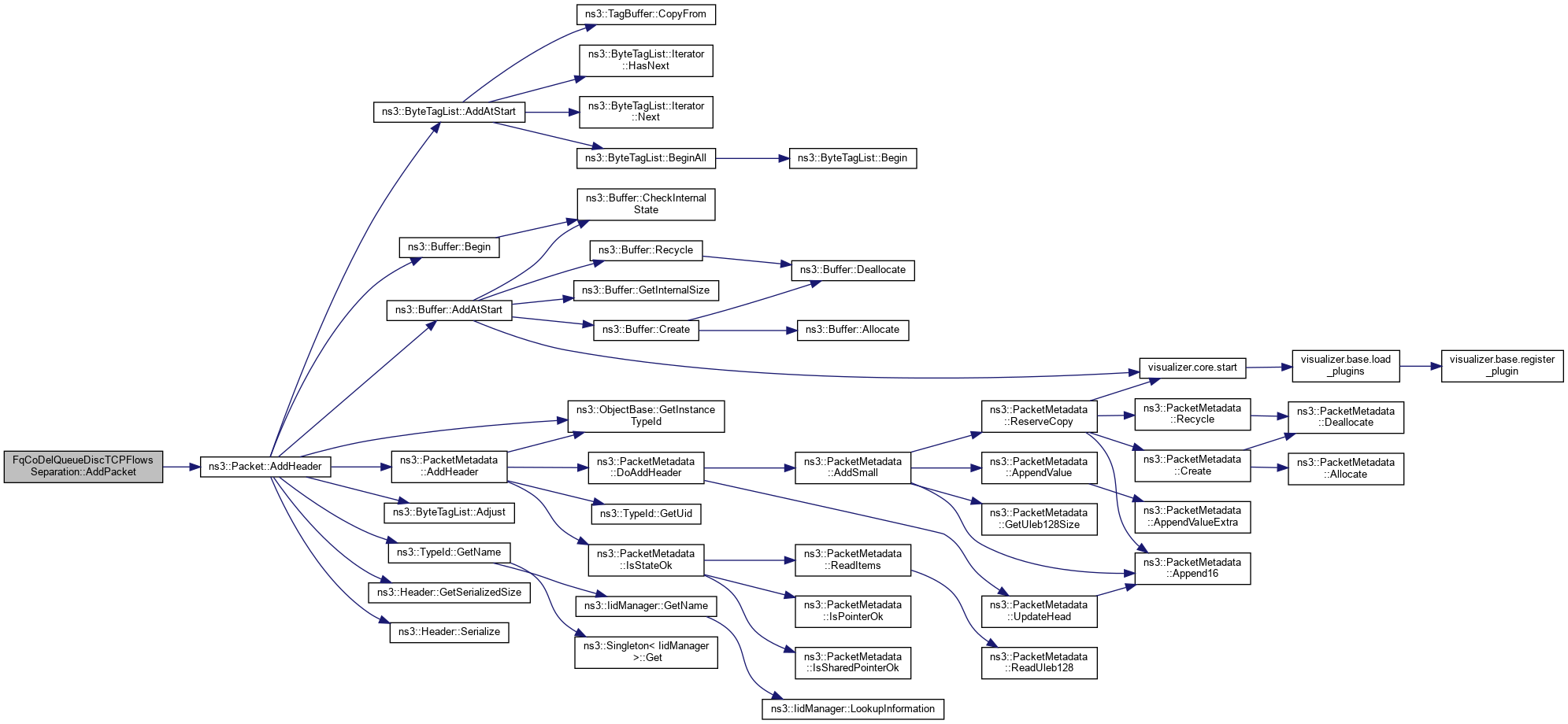
◆ AddPacket()

void FqCoDelQueueDiscTCPFlowsSeparation::AddPacket ( Ptr< FqCoDelQueueDisc queue,
Ipv4Header  ipHdr,
TcpHeader  tcpHdr 
)
private

Enqueue a packet.

Parameters
queueThe queue disc.
ipHdrThe IPv4 header.
tcpHdrThe TCP header.

Definition at line 416 of file fq-codel-queue-disc-test-suite.cc.

References ns3::Packet::AddHeader().

Referenced by DoRun().

+ Here is the call graph for this function:
+ Here is the caller graph for this function:

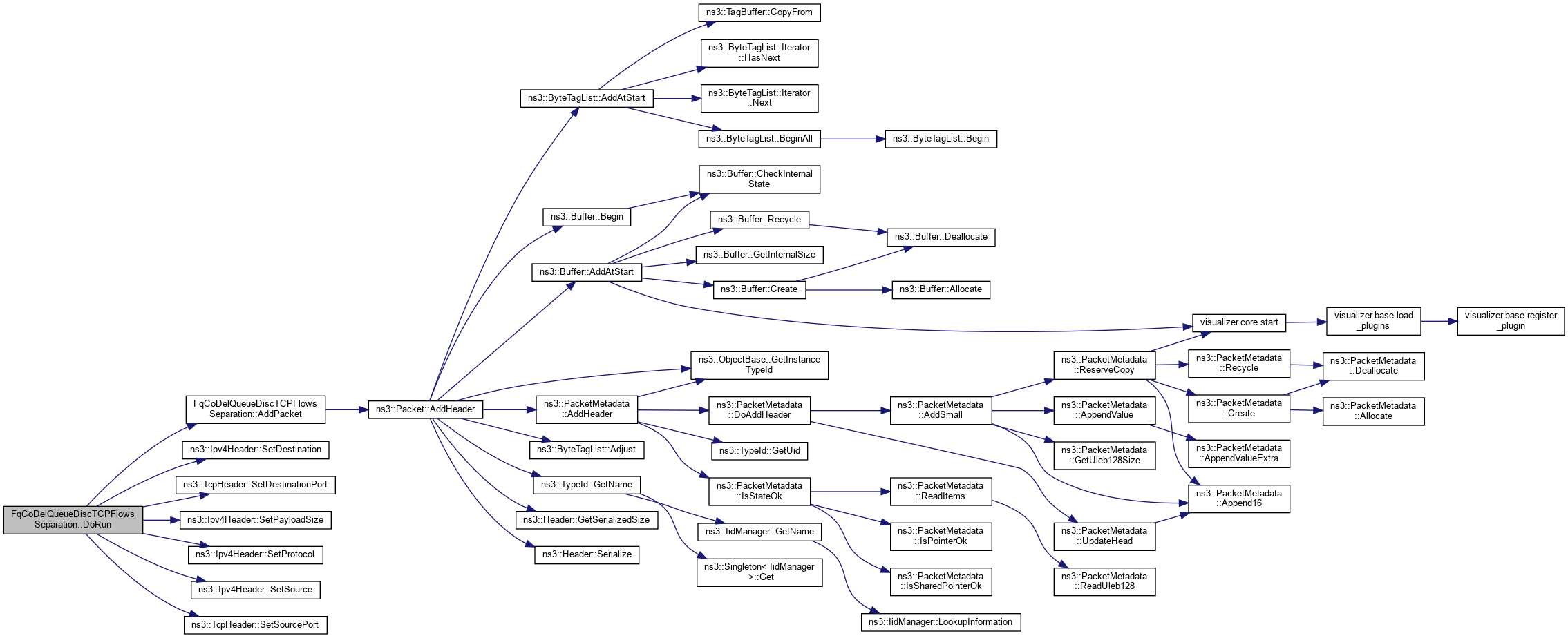
◆ DoRun()

void FqCoDelQueueDiscTCPFlowsSeparation::DoRun ( void  )
privatevirtual

Implementation to actually run this TestCase.

Subclasses should override this method to conduct their tests.

Implements ns3::TestCase.

Definition at line 426 of file fq-codel-queue-disc-test-suite.cc.

References AddPacket(), NS_TEST_ASSERT_MSG_EQ, ns3::Ipv4Header::SetDestination(), ns3::TcpHeader::SetDestinationPort(), ns3::Ipv4Header::SetPayloadSize(), ns3::Ipv4Header::SetProtocol(), ns3::Ipv4Header::SetSource(), and ns3::TcpHeader::SetSourcePort().

+ Here is the call graph for this function:

The documentation for this class was generated from the following file: