A Discrete-Event Network Simulator
API
FifoQueueDiscTestCase Class Reference

Fifo Queue Disc Test Case. More...

+ Inheritance diagram for FifoQueueDiscTestCase:
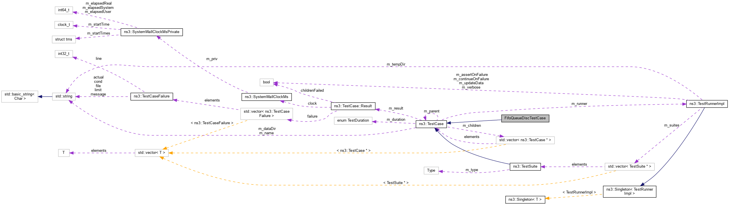
+ Collaboration diagram for FifoQueueDiscTestCase:

Public Member Functions

 FifoQueueDiscTestCase ()
 
virtual void DoRun (void)
 Implementation to actually run this TestCase. More...
 
- Public Member Functions inherited from ns3::TestCase
 TestCase (const TestCase &)=delete
 
virtual ~TestCase ()
 Destructor. More...
 
std::string GetName (void) const
 
TestCaseoperator= (const TestCase &)=delete
 

Private Member Functions

void DoRunFifoTest (Ptr< FifoQueueDisc > q, uint32_t qSize, uint32_t pktSize)
 Run test function. More...
 
void RunFifoTest (QueueSizeUnit mode)
 Run test function. More...
 

Additional Inherited Members

- Public Types inherited from ns3::TestCase
enum  TestDuration { QUICK = 1 , EXTENSIVE = 2 , TAKES_FOREVER = 3 }
 How long the test takes to execute. More...
 
- Protected Member Functions inherited from ns3::TestCase
 TestCase (std::string name)
 Constructor. More...
 
void AddTestCase (TestCase *testCase, TestDuration duration=QUICK)
 Add an individual child TestCase to this test suite. More...
 
TestCaseGetParent () const
 Get the parent of this TestCsse. More...
 
bool IsStatusFailure (void) const
 Check if any tests failed. More...
 
bool IsStatusSuccess (void) const
 Check if all tests passed. More...
 
void SetDataDir (std::string directory)
 Set the data directory where reference trace files can be found. More...
 
void ReportTestFailure (std::string cond, std::string actual, std::string limit, std::string message, std::string file, int32_t line)
 Log the failure of this TestCase. More...
 
bool MustAssertOnFailure (void) const
 Check if this run should assert on failure. More...
 
bool MustContinueOnFailure (void) const
 Check if this run should continue on failure. More...
 
std::string CreateDataDirFilename (std::string filename)
 Construct the full path to a file in the data directory. More...
 
std::string CreateTempDirFilename (std::string filename)
 Construct the full path to a file in a temporary directory. More...
 

Detailed Description

Fifo Queue Disc Test Case.

Definition at line 91 of file fifo-queue-disc-test-suite.cc.

Constructor & Destructor Documentation

◆ FifoQueueDiscTestCase()

FifoQueueDiscTestCase::FifoQueueDiscTestCase ( )

Definition at line 111 of file fifo-queue-disc-test-suite.cc.

Member Function Documentation

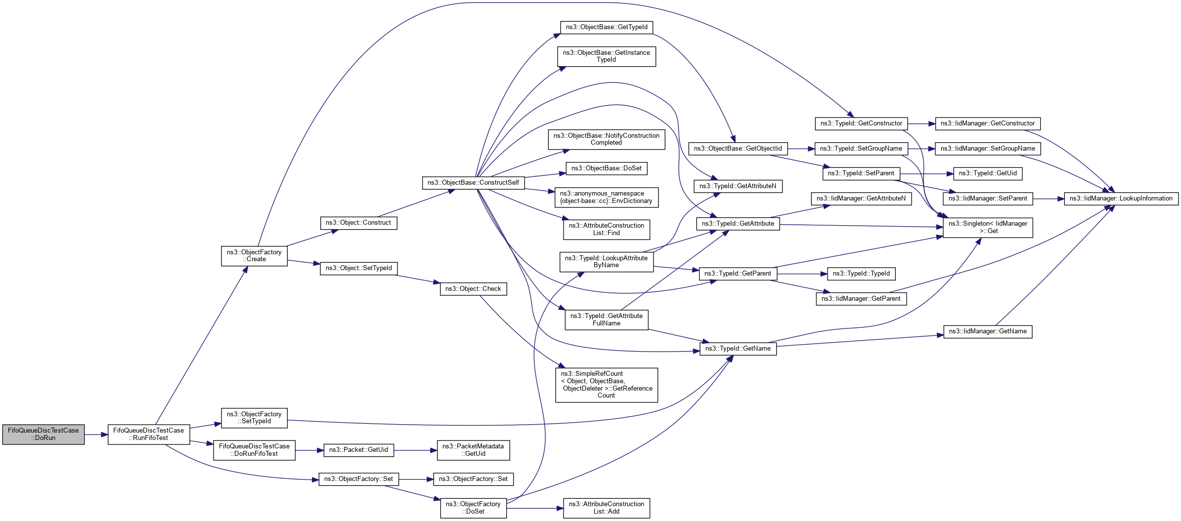
◆ DoRun()

void FifoQueueDiscTestCase::DoRun ( void  )
virtual

Implementation to actually run this TestCase.

Subclasses should override this method to conduct their tests.

Implements ns3::TestCase.

Definition at line 240 of file fifo-queue-disc-test-suite.cc.

References ns3::BYTES, ns3::PACKETS, and RunFifoTest().

+ Here is the call graph for this function:

◆ DoRunFifoTest()

void FifoQueueDiscTestCase::DoRunFifoTest ( Ptr< FifoQueueDisc q,
uint32_t  qSize,
uint32_t  pktSize 
)
private

Run test function.

Parameters
qthe queue disc
qSizethe expected size of the queue disc
pktSizethe packet size

Definition at line 117 of file fifo-queue-disc-test-suite.cc.

References ns3::Packet::GetUid(), NS_TEST_ASSERT_MSG_EQ, ns3::PACKETS, and pktSize.

Referenced by RunFifoTest().

+ Here is the call graph for this function:
+ Here is the caller graph for this function:

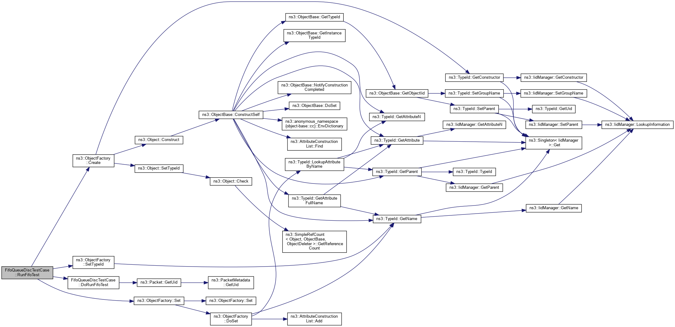
◆ RunFifoTest()

void FifoQueueDiscTestCase::RunFifoTest ( QueueSizeUnit  mode)
private

Run test function.

Parameters
modethe test mode

Definition at line 155 of file fifo-queue-disc-test-suite.cc.

References ns3::BYTES, ns3::ObjectFactory::Create(), DoRunFifoTest(), NS_TEST_ASSERT_MSG_EQ, ns3::PACKETS, pktSize, ns3::ObjectFactory::Set(), and ns3::ObjectFactory::SetTypeId().

Referenced by DoRun().

+ Here is the call graph for this function:
+ Here is the caller graph for this function:

The documentation for this class was generated from the following file: