Unit test for Send Buffer. More...
Inheritance diagram for DsrSendBuffTest:
Collaboration diagram for DsrSendBuffTest:Public Member Functions | |
| DsrSendBuffTest () | |
| ~DsrSendBuffTest () | |
| void | CheckSizeLimit () |
| Check size limit function. More... | |
| void | CheckTimeout () |
| Check timeout function. More... | |
| virtual void | DoRun (void) |
| Implementation to actually run this TestCase. More... | |
Public Member Functions inherited from ns3::TestCase | |
| TestCase (const TestCase &)=delete | |
| virtual | ~TestCase () |
| Destructor. More... | |
| std::string | GetName (void) const |
| TestCase & | operator= (const TestCase &)=delete |
Public Attributes | |
| dsr::DsrSendBuffer | q |
| send buffer More... | |
Additional Inherited Members | |
Public Types inherited from ns3::TestCase | |
| enum | TestDuration { QUICK = 1 , EXTENSIVE = 2 , TAKES_FOREVER = 3 } |
| How long the test takes to execute. More... | |
Protected Member Functions inherited from ns3::TestCase | |
| TestCase (std::string name) | |
| Constructor. More... | |
| void | AddTestCase (TestCase *testCase, TestDuration duration=QUICK) |
| Add an individual child TestCase to this test suite. More... | |
| TestCase * | GetParent () const |
| Get the parent of this TestCsse. More... | |
| bool | IsStatusFailure (void) const |
| Check if any tests failed. More... | |
| bool | IsStatusSuccess (void) const |
| Check if all tests passed. More... | |
| void | SetDataDir (std::string directory) |
| Set the data directory where reference trace files can be found. More... | |
| void | ReportTestFailure (std::string cond, std::string actual, std::string limit, std::string message, std::string file, int32_t line) |
| Log the failure of this TestCase. More... | |
| bool | MustAssertOnFailure (void) const |
| Check if this run should assert on failure. More... | |
| bool | MustContinueOnFailure (void) const |
| Check if this run should continue on failure. More... | |
| std::string | CreateDataDirFilename (std::string filename) |
| Construct the full path to a file in the data directory. More... | |
| std::string | CreateTempDirFilename (std::string filename) |
| Construct the full path to a file in a temporary directory. More... | |
Unit test for Send Buffer.
Definition at line 448 of file dsr-test-suite.cc.
| DsrSendBuffTest::DsrSendBuffTest | ( | ) |
Definition at line 462 of file dsr-test-suite.cc.
| DsrSendBuffTest::~DsrSendBuffTest | ( | ) |
Definition at line 467 of file dsr-test-suite.cc.
| void DsrSendBuffTest::CheckSizeLimit | ( | ) |
Check size limit function.
Definition at line 519 of file dsr-test-suite.cc.
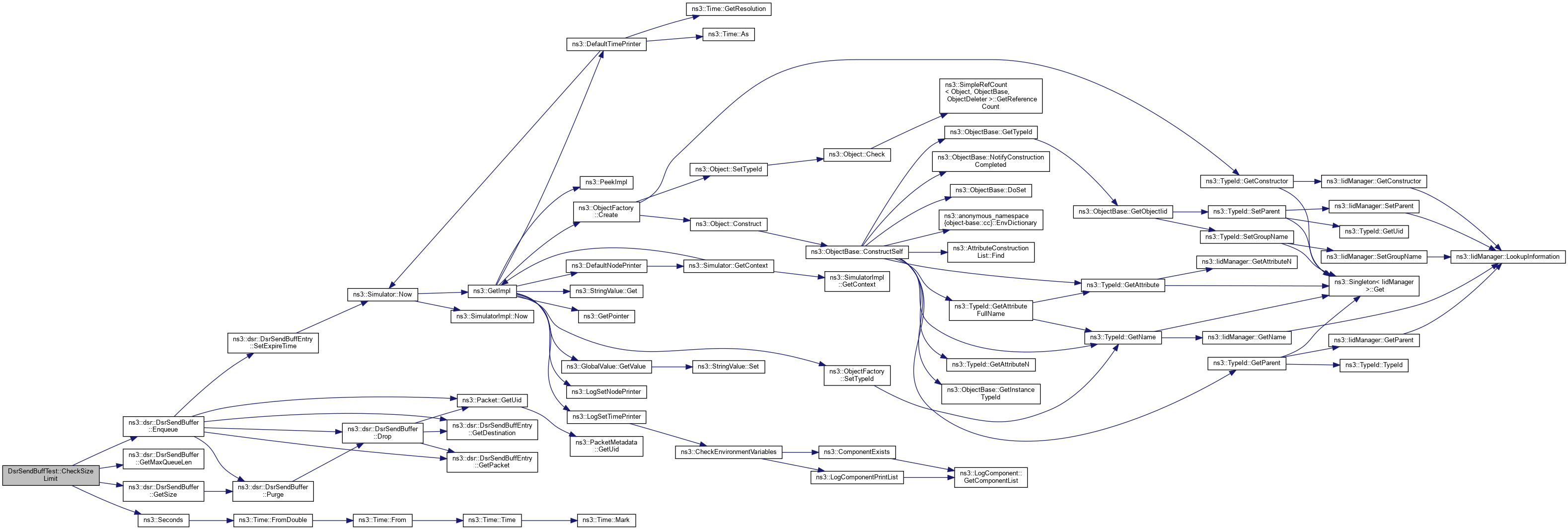
References ns3::dsr::DsrSendBuffer::Enqueue(), ns3::dsr::DsrSendBuffer::GetMaxQueueLen(), ns3::dsr::DsrSendBuffer::GetSize(), NS_TEST_EXPECT_MSG_EQ, q, and ns3::Seconds().
Referenced by DoRun().
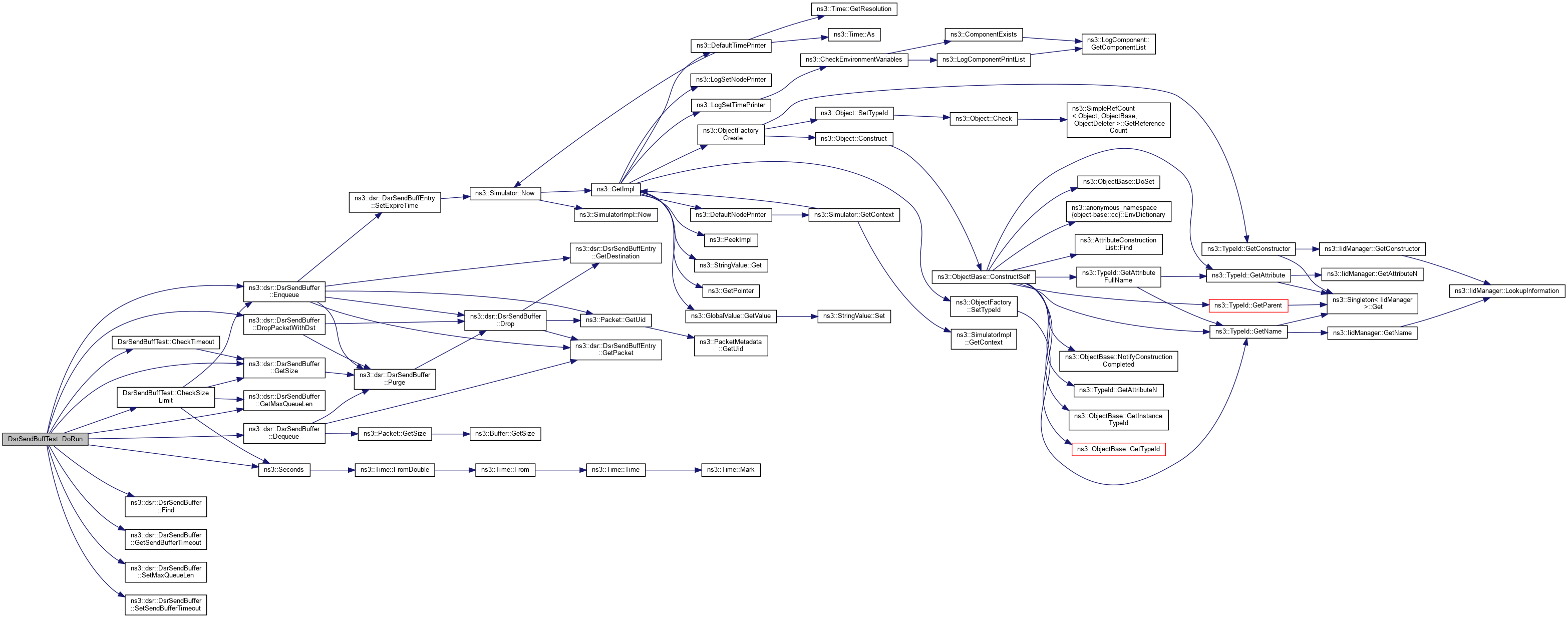
Here is the call graph for this function:
Here is the caller graph for this function:| void DsrSendBuffTest::CheckTimeout | ( | ) |
Check timeout function.
Definition at line 538 of file dsr-test-suite.cc.
References ns3::dsr::DsrSendBuffer::GetSize(), NS_TEST_EXPECT_MSG_EQ, and q.
Referenced by DoRun().
Here is the call graph for this function:
Here is the caller graph for this function:
|
virtual |
Implementation to actually run this TestCase.
Subclasses should override this method to conduct their tests.
Implements ns3::TestCase.
Definition at line 471 of file dsr-test-suite.cc.
References CheckSizeLimit(), CheckTimeout(), ns3::dsr::DsrSendBuffer::Dequeue(), ns3::dsr::DsrSendBuffer::DropPacketWithDst(), ns3::dsr::DsrSendBuffer::Enqueue(), ns3::dsr::DsrSendBuffer::Find(), ns3::dsr::DsrSendBuffer::GetMaxQueueLen(), ns3::dsr::DsrSendBuffer::GetSendBufferTimeout(), ns3::dsr::DsrSendBuffer::GetSize(), NS_TEST_EXPECT_MSG_EQ, q, ns3::Seconds(), ns3::dsr::DsrSendBuffer::SetMaxQueueLen(), and ns3::dsr::DsrSendBuffer::SetSendBufferTimeout().
Here is the call graph for this function:| dsr::DsrSendBuffer DsrSendBuffTest::q |
send buffer
Definition at line 460 of file dsr-test-suite.cc.
Referenced by CheckSizeLimit(), CheckTimeout(), and DoRun().