A Discrete-Event Network Simulator
API
CtrlBAckResponseHeaderTest Class Reference

Test for block ack header. More...

+ Inheritance diagram for CtrlBAckResponseHeaderTest:
+ Collaboration diagram for CtrlBAckResponseHeaderTest:

Public Member Functions

 CtrlBAckResponseHeaderTest ()
 
- Public Member Functions inherited from ns3::TestCase
 TestCase (const TestCase &)=delete
 
virtual ~TestCase ()
 Destructor. More...
 
std::string GetName (void) const
 
TestCaseoperator= (const TestCase &)=delete
 

Private Member Functions

void DoRun (void) override
 Implementation to actually run this TestCase. More...
 

Private Attributes

CtrlBAckResponseHeader m_blockAckHdr
 block ack header More...
 

Additional Inherited Members

- Public Types inherited from ns3::TestCase
enum  TestDuration { QUICK = 1 , EXTENSIVE = 2 , TAKES_FOREVER = 3 }
 How long the test takes to execute. More...
 
- Protected Member Functions inherited from ns3::TestCase
 TestCase (std::string name)
 Constructor. More...
 
void AddTestCase (TestCase *testCase, TestDuration duration=QUICK)
 Add an individual child TestCase to this test suite. More...
 
TestCaseGetParent () const
 Get the parent of this TestCsse. More...
 
bool IsStatusFailure (void) const
 Check if any tests failed. More...
 
bool IsStatusSuccess (void) const
 Check if all tests passed. More...
 
void SetDataDir (std::string directory)
 Set the data directory where reference trace files can be found. More...
 
void ReportTestFailure (std::string cond, std::string actual, std::string limit, std::string message, std::string file, int32_t line)
 Log the failure of this TestCase. More...
 
bool MustAssertOnFailure (void) const
 Check if this run should assert on failure. More...
 
bool MustContinueOnFailure (void) const
 Check if this run should continue on failure. More...
 
std::string CreateDataDirFilename (std::string filename)
 Construct the full path to a file in the data directory. More...
 
std::string CreateTempDirFilename (std::string filename)
 Construct the full path to a file in a temporary directory. More...
 

Detailed Description

Test for block ack header.

Definition at line 563 of file block-ack-test-suite.cc.

Constructor & Destructor Documentation

◆ CtrlBAckResponseHeaderTest()

CtrlBAckResponseHeaderTest::CtrlBAckResponseHeaderTest ( )

Definition at line 572 of file block-ack-test-suite.cc.

Member Function Documentation

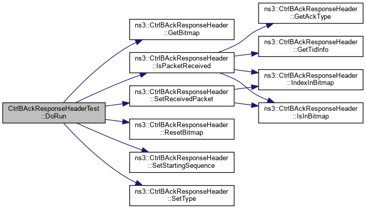
◆ DoRun()

void CtrlBAckResponseHeaderTest::DoRun ( void  )
overrideprivatevirtual

Implementation to actually run this TestCase.

Subclasses should override this method to conduct their tests.

Implements ns3::TestCase.

Definition at line 578 of file block-ack-test-suite.cc.

References ns3::CtrlBAckResponseHeader::GetBitmap(), ns3::CtrlBAckResponseHeader::IsPacketReceived(), m_blockAckHdr, NS_TEST_EXPECT_MSG_EQ, ns3::CtrlBAckResponseHeader::ResetBitmap(), ns3::CtrlBAckResponseHeader::SetReceivedPacket(), ns3::CtrlBAckResponseHeader::SetStartingSequence(), and ns3::CtrlBAckResponseHeader::SetType().

+ Here is the call graph for this function:

Member Data Documentation

◆ m_blockAckHdr

CtrlBAckResponseHeader CtrlBAckResponseHeaderTest::m_blockAckHdr
private

block ack header

Definition at line 569 of file block-ack-test-suite.cc.

Referenced by DoRun().


The documentation for this class was generated from the following file: