A Discrete-Event Network Simulator
API
CobaltQueueDiscMarkTest Class Reference

Test 3: Cobalt Queue Disc ECN marking Test Item. More...

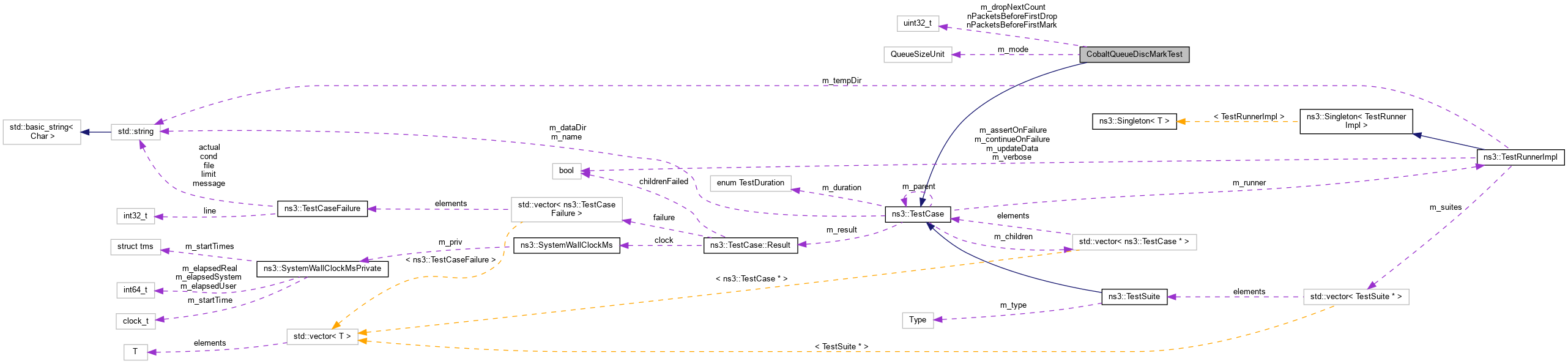
+ Inheritance diagram for CobaltQueueDiscMarkTest:
+ Collaboration diagram for CobaltQueueDiscMarkTest:

Public Member Functions

 CobaltQueueDiscMarkTest (QueueSizeUnit mode)
 Constructor. More...
 
virtual void DoRun (void)
 Implementation to actually run this TestCase. More...
 
- Public Member Functions inherited from ns3::TestCase
 TestCase (const TestCase &)=delete
 
virtual ~TestCase ()
 Destructor. More...
 
std::string GetName (void) const
 
TestCaseoperator= (const TestCase &)=delete
 

Private Member Functions

void Dequeue (Ptr< CobaltQueueDisc > queue, uint32_t modeSize, uint32_t testCase)
 Dequeue function. More...
 
void DropNextTracer (int64_t oldVal, int64_t newVal)
 Drop next tracer function. More...
 
void Enqueue (Ptr< CobaltQueueDisc > queue, uint32_t size, uint32_t nPkt, bool ecnCapable)
 Enqueue function. More...
 

Private Attributes

uint32_t m_dropNextCount
 count the number of times m_dropNext is recalculated More...
 
QueueSizeUnit m_mode
 mode More...
 
uint32_t nPacketsBeforeFirstDrop
 Number of packets in the queue before first drop. More...
 
uint32_t nPacketsBeforeFirstMark
 Number of packets in the queue before first mark. More...
 

Additional Inherited Members

- Public Types inherited from ns3::TestCase
enum  TestDuration { QUICK = 1 , EXTENSIVE = 2 , TAKES_FOREVER = 3 }
 How long the test takes to execute. More...
 
- Protected Member Functions inherited from ns3::TestCase
 TestCase (std::string name)
 Constructor. More...
 
void AddTestCase (TestCase *testCase, TestDuration duration=QUICK)
 Add an individual child TestCase to this test suite. More...
 
TestCaseGetParent () const
 Get the parent of this TestCsse. More...
 
bool IsStatusFailure (void) const
 Check if any tests failed. More...
 
bool IsStatusSuccess (void) const
 Check if all tests passed. More...
 
void SetDataDir (std::string directory)
 Set the data directory where reference trace files can be found. More...
 
void ReportTestFailure (std::string cond, std::string actual, std::string limit, std::string message, std::string file, int32_t line)
 Log the failure of this TestCase. More...
 
bool MustAssertOnFailure (void) const
 Check if this run should assert on failure. More...
 
bool MustContinueOnFailure (void) const
 Check if this run should continue on failure. More...
 
std::string CreateDataDirFilename (std::string filename)
 Construct the full path to a file in the data directory. More...
 
std::string CreateTempDirFilename (std::string filename)
 Construct the full path to a file in a temporary directory. More...
 

Detailed Description

Test 3: Cobalt Queue Disc ECN marking Test Item.

Definition at line 337 of file cobalt-queue-disc-test-suite.cc.

Constructor & Destructor Documentation

◆ CobaltQueueDiscMarkTest()

CobaltQueueDiscMarkTest::CobaltQueueDiscMarkTest ( QueueSizeUnit  mode)

Constructor.

Parameters
modethe mode

Definition at line 376 of file cobalt-queue-disc-test-suite.cc.

References m_dropNextCount, and m_mode.

Member Function Documentation

◆ Dequeue()

void CobaltQueueDiscMarkTest::Dequeue ( Ptr< CobaltQueueDisc queue,
uint32_t  modeSize,
uint32_t  testCase 
)
private

Dequeue function.

Parameters
queuethe queue disc
modeSizethe mode size
testCasethe test case number

Definition at line 513 of file cobalt-queue-disc-test-suite.cc.

References DropNextTracer(), ns3::Time::GetNanoSeconds(), m_dropNextCount, ns3::MakeCallback(), ns3::Now(), nPacketsBeforeFirstDrop, nPacketsBeforeFirstMark, and NS_TEST_EXPECT_MSG_EQ.

Referenced by DoRun().

+ Here is the call graph for this function:
+ Here is the caller graph for this function:

◆ DoRun()

void CobaltQueueDiscMarkTest::DoRun ( void  )
virtual

Implementation to actually run this TestCase.

Subclasses should override this method to conduct their tests.

Implements ns3::TestCase.

Definition at line 390 of file cobalt-queue-disc-test-suite.cc.

References ns3::BYTES, Dequeue(), Enqueue(), m_mode, Max, nPacketsBeforeFirstDrop, nPacketsBeforeFirstMark, NS_TEST_ASSERT_MSG_EQ, ns3::PACKETS, and pktSize.

+ Here is the call graph for this function:

◆ DropNextTracer()

void CobaltQueueDiscMarkTest::DropNextTracer ( int64_t  oldVal,
int64_t  newVal 
)
private

Drop next tracer function.

Parameters
oldValthe old value of m_dropNext
newValthe new value of m_dropNext

Definition at line 384 of file cobalt-queue-disc-test-suite.cc.

References m_dropNextCount.

Referenced by Dequeue().

+ Here is the caller graph for this function:

◆ Enqueue()

void CobaltQueueDiscMarkTest::Enqueue ( Ptr< CobaltQueueDisc queue,
uint32_t  size,
uint32_t  nPkt,
bool  ecnCapable 
)
private

Enqueue function.

Parameters
queuethe queue disc
sizethe size
nPktthe number of packets
ecnCapableECN capable traffic

Definition at line 503 of file cobalt-queue-disc-test-suite.cc.

Referenced by DoRun().

+ Here is the caller graph for this function:

Member Data Documentation

◆ m_dropNextCount

uint32_t CobaltQueueDiscMarkTest::m_dropNextCount
private

count the number of times m_dropNext is recalculated

Definition at line 371 of file cobalt-queue-disc-test-suite.cc.

Referenced by CobaltQueueDiscMarkTest(), Dequeue(), and DropNextTracer().

◆ m_mode

QueueSizeUnit CobaltQueueDiscMarkTest::m_mode
private

mode

Definition at line 370 of file cobalt-queue-disc-test-suite.cc.

Referenced by CobaltQueueDiscMarkTest(), and DoRun().

◆ nPacketsBeforeFirstDrop

uint32_t CobaltQueueDiscMarkTest::nPacketsBeforeFirstDrop
private

Number of packets in the queue before first drop.

Definition at line 372 of file cobalt-queue-disc-test-suite.cc.

Referenced by Dequeue(), and DoRun().

◆ nPacketsBeforeFirstMark

uint32_t CobaltQueueDiscMarkTest::nPacketsBeforeFirstMark
private

Number of packets in the queue before first mark.

Definition at line 373 of file cobalt-queue-disc-test-suite.cc.

Referenced by Dequeue(), and DoRun().


The documentation for this class was generated from the following file: