This test case tests the channel coordination. More...
Inheritance diagram for ChannelCoordinationTestCase:
Collaboration diagram for ChannelCoordinationTestCase:Public Member Functions | |
| ChannelCoordinationTestCase (void) | |
| virtual | ~ChannelCoordinationTestCase (void) |
| void | NotifyCchStartNow (Time duration) |
| Notify CCS start now function. More... | |
| void | NotifyGuardStartNow (Time duration, bool inCchInterval) |
| Notify guard start now function. More... | |
| void | NotifySchStartNow (Time duration) |
| Notify SCH start now function. More... | |
Public Member Functions inherited from ns3::TestCase | |
| TestCase (const TestCase &)=delete | |
| virtual | ~TestCase () |
| Destructor. More... | |
| std::string | GetName (void) const |
| TestCase & | operator= (const TestCase &)=delete |
Private Member Functions | |
| virtual void | DoRun (void) |
| Implementation to actually run this TestCase. More... | |
| void | TestIntervalAfter (bool cchi, bool schi, bool guardi) |
| Test interval after function. More... | |
Private Attributes | |
| Ptr< ChannelCoordinator > | m_coordinator |
| coordinator More... | |
Additional Inherited Members | |
Public Types inherited from ns3::TestCase | |
| enum | TestDuration { QUICK = 1 , EXTENSIVE = 2 , TAKES_FOREVER = 3 } |
| How long the test takes to execute. More... | |
Protected Member Functions inherited from ns3::TestCase | |
| TestCase (std::string name) | |
| Constructor. More... | |
| void | AddTestCase (TestCase *testCase, TestDuration duration=QUICK) |
| Add an individual child TestCase to this test suite. More... | |
| TestCase * | GetParent () const |
| Get the parent of this TestCsse. More... | |
| bool | IsStatusFailure (void) const |
| Check if any tests failed. More... | |
| bool | IsStatusSuccess (void) const |
| Check if all tests passed. More... | |
| void | SetDataDir (std::string directory) |
| Set the data directory where reference trace files can be found. More... | |
| void | ReportTestFailure (std::string cond, std::string actual, std::string limit, std::string message, std::string file, int32_t line) |
| Log the failure of this TestCase. More... | |
| bool | MustAssertOnFailure (void) const |
| Check if this run should assert on failure. More... | |
| bool | MustContinueOnFailure (void) const |
| Check if this run should continue on failure. More... | |
| std::string | CreateDataDirFilename (std::string filename) |
| Construct the full path to a file in the data directory. More... | |
| std::string | CreateTempDirFilename (std::string filename) |
| Construct the full path to a file in a temporary directory. More... | |
This test case tests the channel coordination.
In particular, it checks the following:
Definition at line 49 of file mac-extension-test-suite.cc.
| ChannelCoordinationTestCase::ChannelCoordinationTestCase | ( | void | ) |
Definition at line 121 of file mac-extension-test-suite.cc.
|
virtual |
Definition at line 125 of file mac-extension-test-suite.cc.
|
privatevirtual |
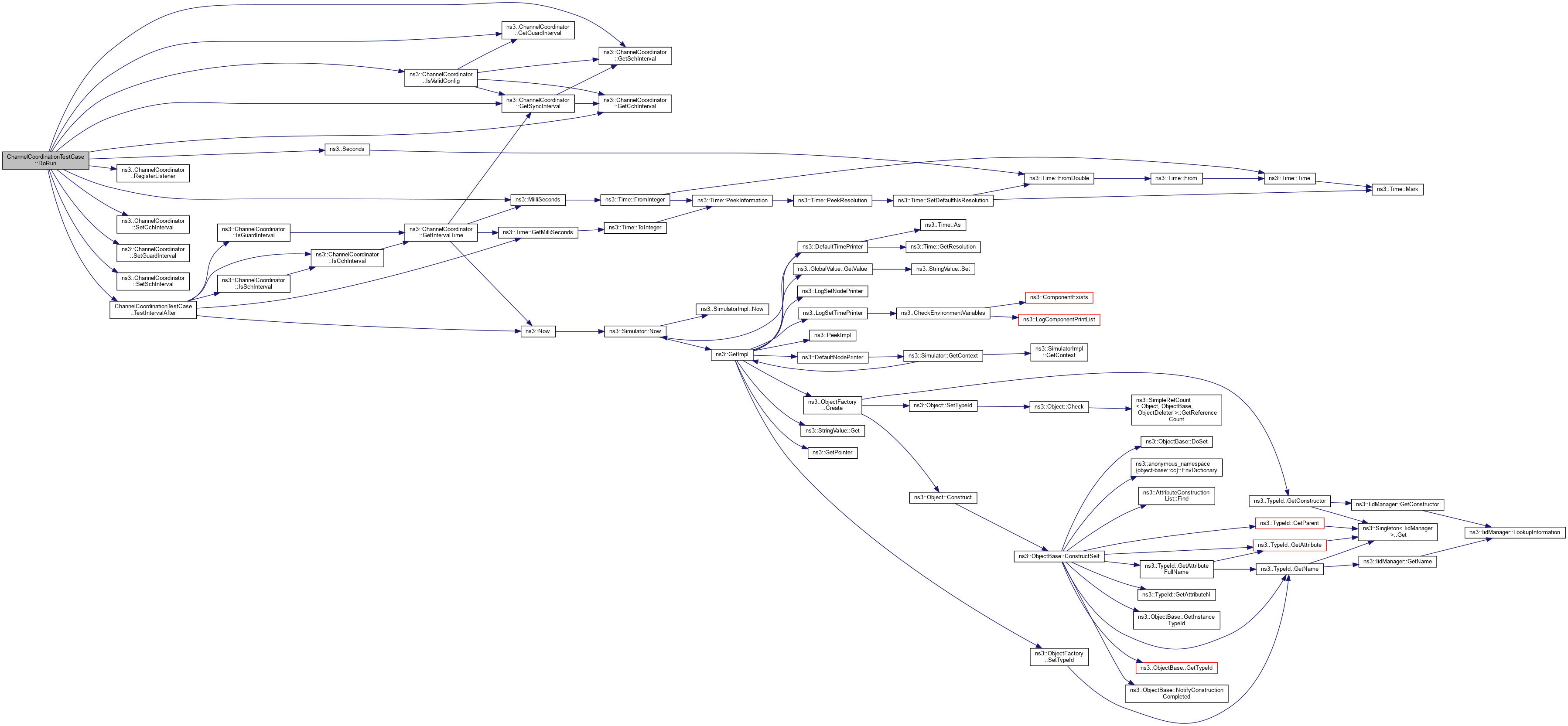
Implementation to actually run this TestCase.
Subclasses should override this method to conduct their tests.
Implements ns3::TestCase.
Definition at line 203 of file mac-extension-test-suite.cc.
References ns3::ChannelCoordinator::GetCchInterval(), ns3::ChannelCoordinator::GetGuardInterval(), ns3::ChannelCoordinator::GetSchInterval(), ns3::ChannelCoordinator::GetSyncInterval(), ns3::ChannelCoordinator::IsValidConfig(), m_coordinator, ns3::MilliSeconds(), NS_TEST_EXPECT_MSG_EQ, ns3::ChannelCoordinator::RegisterListener(), ns3::Seconds(), ns3::ChannelCoordinator::SetCchInterval(), ns3::ChannelCoordinator::SetGuardInterval(), ns3::ChannelCoordinator::SetSchInterval(), and TestIntervalAfter().
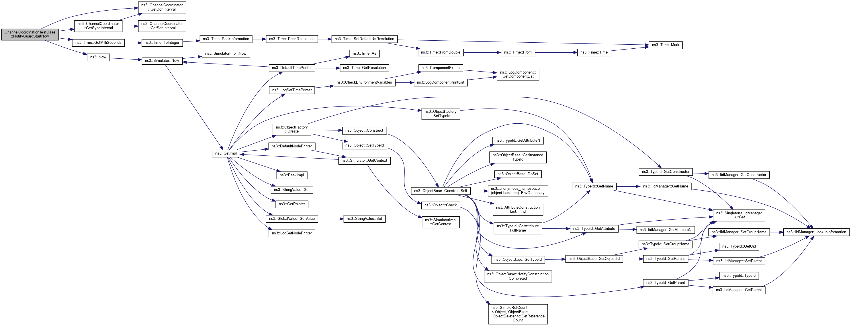
Here is the call graph for this function:| void ChannelCoordinationTestCase::NotifyCchStartNow | ( | Time | duration | ) |
Notify CCS start now function.
| duration | the duration |
Definition at line 141 of file mac-extension-test-suite.cc.
References ns3::ChannelCoordinator::GetGuardInterval(), ns3::Time::GetMilliSeconds(), ns3::ChannelCoordinator::GetSyncInterval(), m_coordinator, and ns3::Now().
Here is the call graph for this function:| void ChannelCoordinationTestCase::NotifyGuardStartNow | ( | Time | duration, |
| bool | inCchInterval | ||
| ) |
Notify guard start now function.
| duration | the duration |
| inCchInterval | the CCH interval |
Definition at line 179 of file mac-extension-test-suite.cc.
References ns3::ChannelCoordinator::GetCchInterval(), ns3::Time::GetMilliSeconds(), ns3::ChannelCoordinator::GetSyncInterval(), m_coordinator, and ns3::Now().
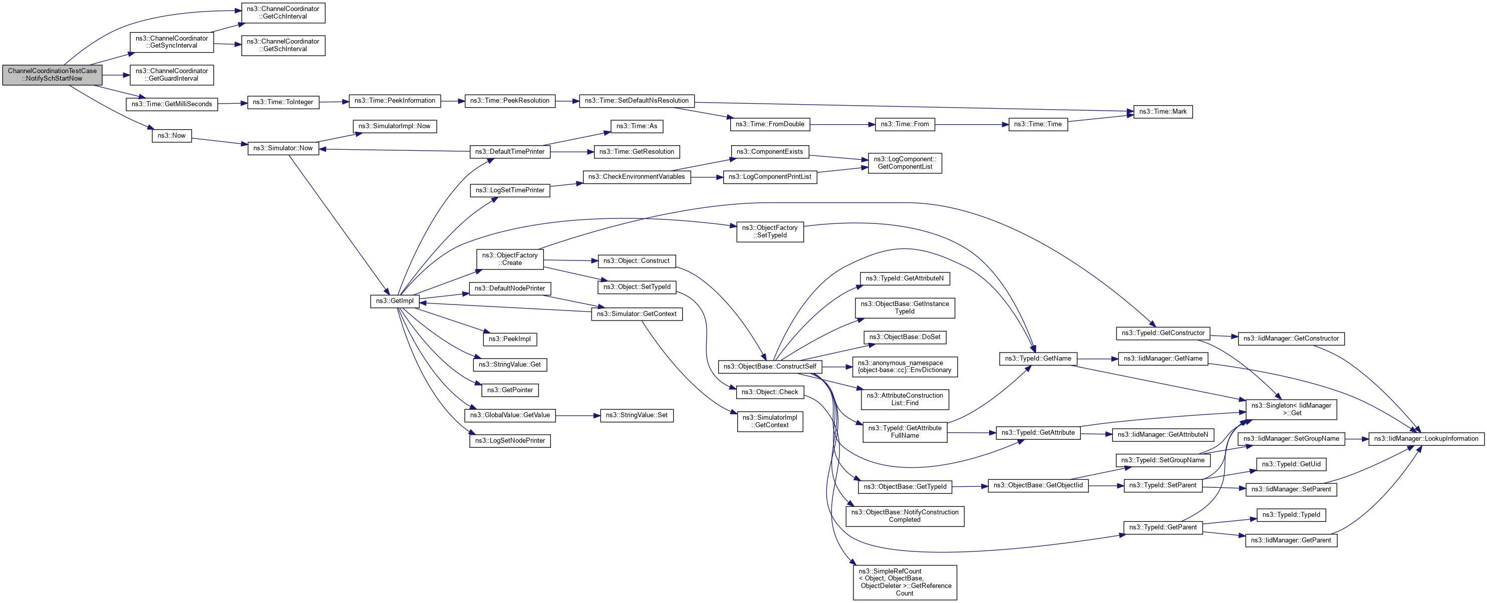
Here is the call graph for this function:| void ChannelCoordinationTestCase::NotifySchStartNow | ( | Time | duration | ) |
Notify SCH start now function.
| duration | the duration |
Definition at line 159 of file mac-extension-test-suite.cc.
References ns3::ChannelCoordinator::GetCchInterval(), ns3::ChannelCoordinator::GetGuardInterval(), ns3::Time::GetMilliSeconds(), ns3::ChannelCoordinator::GetSyncInterval(), m_coordinator, and ns3::Now().
Here is the call graph for this function:
|
private |
Test interval after function.
| cchi | the CCHI |
| schi | the SCHI |
| guardi | the guard |
Definition at line 130 of file mac-extension-test-suite.cc.
References ns3::Time::GetMilliSeconds(), ns3::ChannelCoordinator::IsCchInterval(), ns3::ChannelCoordinator::IsGuardInterval(), ns3::ChannelCoordinator::IsSchInterval(), m_coordinator, ns3::Now(), and NS_TEST_EXPECT_MSG_EQ.
Referenced by DoRun().
Here is the call graph for this function:
Here is the caller graph for this function:
|
private |
coordinator
Definition at line 81 of file mac-extension-test-suite.cc.
Referenced by DoRun(), NotifyCchStartNow(), NotifyGuardStartNow(), NotifySchStartNow(), and TestIntervalAfter().