Basic test, checks that the right quantity of packets are sent and received. More...
Inheritance diagram for BulkSendBasicTestCase:
Collaboration diagram for BulkSendBasicTestCase:Public Member Functions | |
| BulkSendBasicTestCase () | |
| virtual | ~BulkSendBasicTestCase () |
Public Member Functions inherited from ns3::TestCase | |
| TestCase (const TestCase &)=delete | |
| virtual | ~TestCase () |
| Destructor. More... | |
| std::string | GetName (void) const |
| TestCase & | operator= (const TestCase &)=delete |
Private Member Functions | |
| virtual void | DoRun (void) |
| Implementation to actually run this TestCase. More... | |
| void | ReceiveRx (Ptr< const Packet > p, const Address &addr) |
| Record a packet successfully received. More... | |
| void | SendTx (Ptr< const Packet > p) |
| Record a packet successfully sent. More... | |
Private Attributes | |
| uint64_t | m_received {0} |
| number of bytes received More... | |
| uint64_t | m_sent {0} |
| number of bytes sent More... | |
Additional Inherited Members | |
Public Types inherited from ns3::TestCase | |
| enum | TestDuration { QUICK = 1 , EXTENSIVE = 2 , TAKES_FOREVER = 3 } |
| How long the test takes to execute. More... | |
Protected Member Functions inherited from ns3::TestCase | |
| TestCase (std::string name) | |
| Constructor. More... | |
| void | AddTestCase (TestCase *testCase, TestDuration duration=QUICK) |
| Add an individual child TestCase to this test suite. More... | |
| TestCase * | GetParent () const |
| Get the parent of this TestCsse. More... | |
| bool | IsStatusFailure (void) const |
| Check if any tests failed. More... | |
| bool | IsStatusSuccess (void) const |
| Check if all tests passed. More... | |
| void | SetDataDir (std::string directory) |
| Set the data directory where reference trace files can be found. More... | |
| void | ReportTestFailure (std::string cond, std::string actual, std::string limit, std::string message, std::string file, int32_t line) |
| Log the failure of this TestCase. More... | |
| bool | MustAssertOnFailure (void) const |
| Check if this run should assert on failure. More... | |
| bool | MustContinueOnFailure (void) const |
| Check if this run should continue on failure. More... | |
| std::string | CreateDataDirFilename (std::string filename) |
| Construct the full path to a file in the data directory. More... | |
| std::string | CreateTempDirFilename (std::string filename) |
| Construct the full path to a file in a temporary directory. More... | |
Basic test, checks that the right quantity of packets are sent and received.
Definition at line 48 of file bulk-send-application-test-suite.cc.
| BulkSendBasicTestCase::BulkSendBasicTestCase | ( | ) |
Definition at line 71 of file bulk-send-application-test-suite.cc.
|
virtual |
Definition at line 76 of file bulk-send-application-test-suite.cc.
|
privatevirtual |
Implementation to actually run this TestCase.
Subclasses should override this method to conduct their tests.
Implements ns3::TestCase.
Definition at line 93 of file bulk-send-application-test-suite.cc.
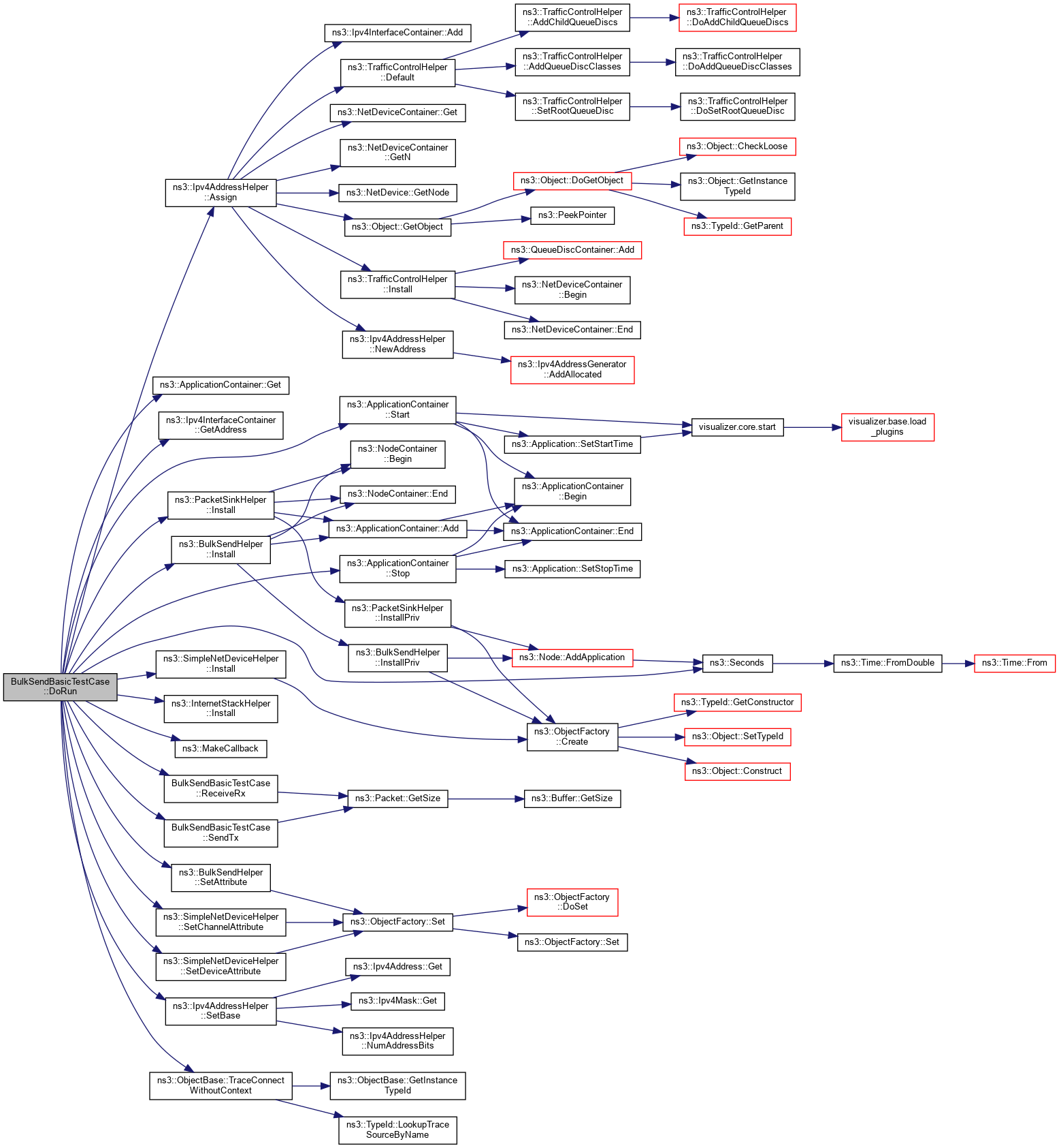
References ns3::Ipv4AddressHelper::Assign(), first::devices, ns3::ApplicationContainer::Get(), ns3::Ipv4InterfaceContainer::GetAddress(), ns3::BulkSendHelper::Install(), ns3::PacketSinkHelper::Install(), ns3::SimpleNetDeviceHelper::Install(), ns3::InternetStackHelper::Install(), m_received, m_sent, ns3::MakeCallback(), first::nodes, NS_TEST_ASSERT_MSG_EQ, port, ReceiveRx(), ns3::Seconds(), SendTx(), ns3::BulkSendHelper::SetAttribute(), ns3::Ipv4AddressHelper::SetBase(), ns3::SimpleNetDeviceHelper::SetChannelAttribute(), ns3::SimpleNetDeviceHelper::SetDeviceAttribute(), sink, ns3::ApplicationContainer::Start(), ns3::ApplicationContainer::Stop(), and ns3::ObjectBase::TraceConnectWithoutContext().
Here is the call graph for this function:Record a packet successfully received.
| p | the packet |
| addr | the sender's address |
Definition at line 87 of file bulk-send-application-test-suite.cc.
References ns3::Packet::GetSize(), and m_received.
Referenced by DoRun().
Here is the call graph for this function:
Here is the caller graph for this function:Record a packet successfully sent.
| p | the packet |
Definition at line 81 of file bulk-send-application-test-suite.cc.
References ns3::Packet::GetSize(), and m_sent.
Referenced by DoRun().
Here is the call graph for this function:
Here is the caller graph for this function:
|
private |
number of bytes received
Definition at line 68 of file bulk-send-application-test-suite.cc.
Referenced by DoRun(), and ReceiveRx().
|
private |
number of bytes sent
Definition at line 67 of file bulk-send-application-test-suite.cc.