Make sure that when changing the fragmentation threshold during the simulation, the TCP transmission does not unexpectedly stop. More...
Inheritance diagram for Bug730TestCase:
Collaboration diagram for Bug730TestCase:Public Member Functions | |
| Bug730TestCase () | |
| virtual | ~Bug730TestCase () |
| void | DoRun (void) override |
| Implementation to actually run this TestCase. More... | |
Public Member Functions inherited from ns3::TestCase | |
| TestCase (const TestCase &)=delete | |
| virtual | ~TestCase () |
| Destructor. More... | |
| std::string | GetName (void) const |
| TestCase & | operator= (const TestCase &)=delete |
Private Member Functions | |
| void | Receive (std::string context, Ptr< const Packet > p, const Address &adr) |
| Receive function. More... | |
Private Attributes | |
| uint32_t | m_received |
| received More... | |
Additional Inherited Members | |
Public Types inherited from ns3::TestCase | |
| enum | TestDuration { QUICK = 1 , EXTENSIVE = 2 , TAKES_FOREVER = 3 } |
| How long the test takes to execute. More... | |
Protected Member Functions inherited from ns3::TestCase | |
| TestCase (std::string name) | |
| Constructor. More... | |
| void | AddTestCase (TestCase *testCase, TestDuration duration=QUICK) |
| Add an individual child TestCase to this test suite. More... | |
| TestCase * | GetParent () const |
| Get the parent of this TestCsse. More... | |
| bool | IsStatusFailure (void) const |
| Check if any tests failed. More... | |
| bool | IsStatusSuccess (void) const |
| Check if all tests passed. More... | |
| void | SetDataDir (std::string directory) |
| Set the data directory where reference trace files can be found. More... | |
| void | ReportTestFailure (std::string cond, std::string actual, std::string limit, std::string message, std::string file, int32_t line) |
| Log the failure of this TestCase. More... | |
| bool | MustAssertOnFailure (void) const |
| Check if this run should assert on failure. More... | |
| bool | MustContinueOnFailure (void) const |
| Check if this run should continue on failure. More... | |
| std::string | CreateDataDirFilename (std::string filename) |
| Construct the full path to a file in the data directory. More... | |
| std::string | CreateTempDirFilename (std::string filename) |
| Construct the full path to a file in a temporary directory. More... | |
Make sure that when changing the fragmentation threshold during the simulation, the TCP transmission does not unexpectedly stop.
The scenario considers a TCP transmission between a 802.11b station and a 802.11b access point. After the simulation has begun, the fragmentation threshold is set at a value lower than the packet size. It then checks whether the TCP transmission continues after the fragmentation threshold modification.
See Bug 730
Definition at line 604 of file wifi-test.cc.
| Bug730TestCase::Bug730TestCase | ( | ) |
Definition at line 626 of file wifi-test.cc.
|
virtual |
Definition at line 632 of file wifi-test.cc.
|
overridevirtual |
Implementation to actually run this TestCase.
Subclasses should override this method to conduct their tests.
Implements ns3::TestCase.
Definition at line 647 of file wifi-test.cc.
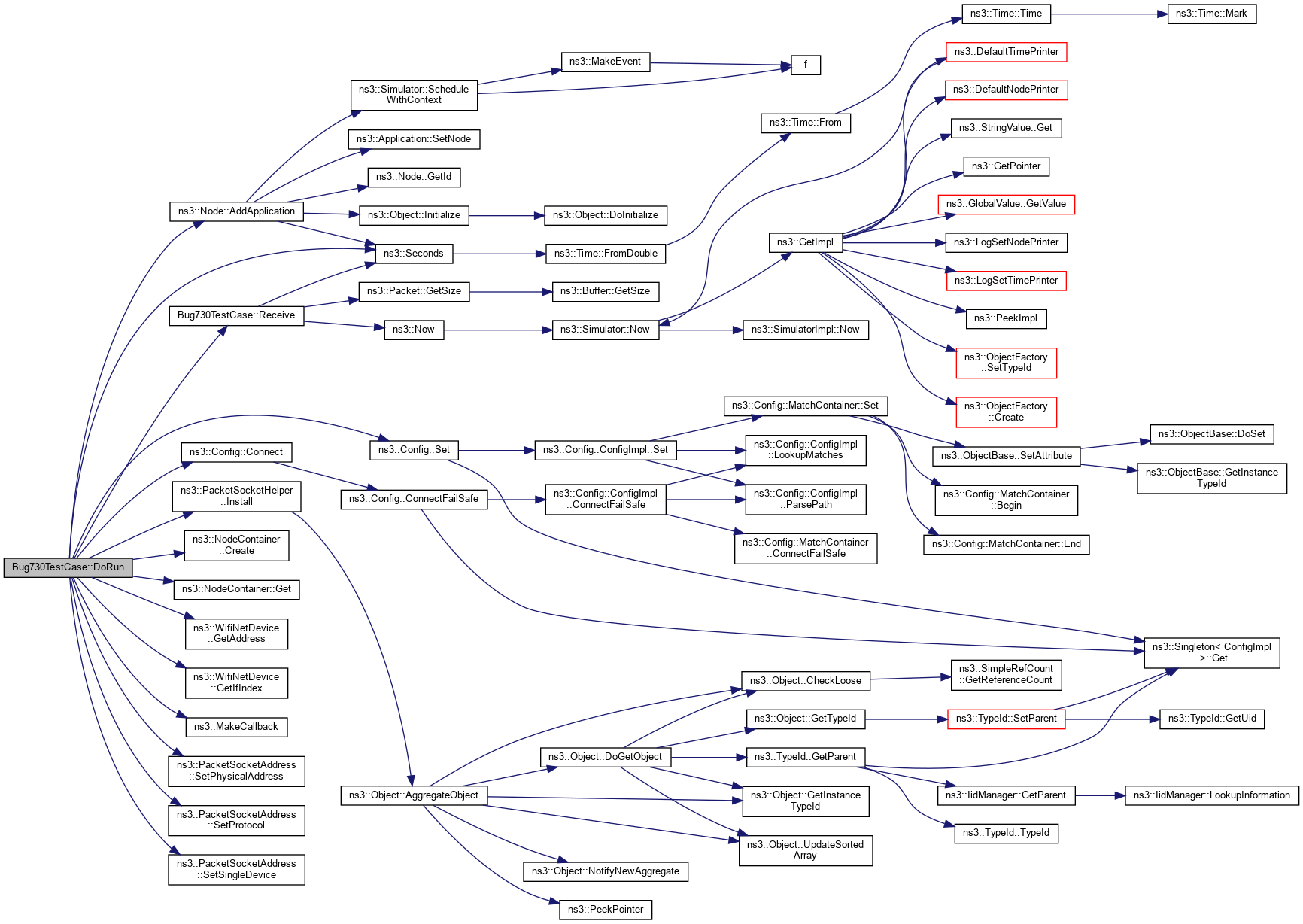
References ns3::Node::AddApplication(), third::apDevices, third::channel, ns3::Config::Connect(), ns3::NodeContainer::Create(), ns3::NodeContainer::Get(), ns3::WifiNetDevice::GetAddress(), ns3::WifiNetDevice::GetIfIndex(), ns3::PacketSocketHelper::Install(), m_received, third::mac, ns3::MakeCallback(), third::mobility, NS_TEST_ASSERT_MSG_EQ, third::phy, Receive(), test-ns3::result, ns3::Seconds(), ns3::Config::Set(), ns3::PacketSocketAddress::SetPhysicalAddress(), ns3::PacketSocketAddress::SetProtocol(), ns3::PacketSocketAddress::SetSingleDevice(), third::ssid, third::staDevices, third::wifi, ns3::WIFI_STANDARD_80211b, and third::wifiApNode.
Here is the call graph for this function:
|
private |
Receive function.
| context | the context |
| p | the packet |
| adr | the address |
Definition at line 637 of file wifi-test.cc.
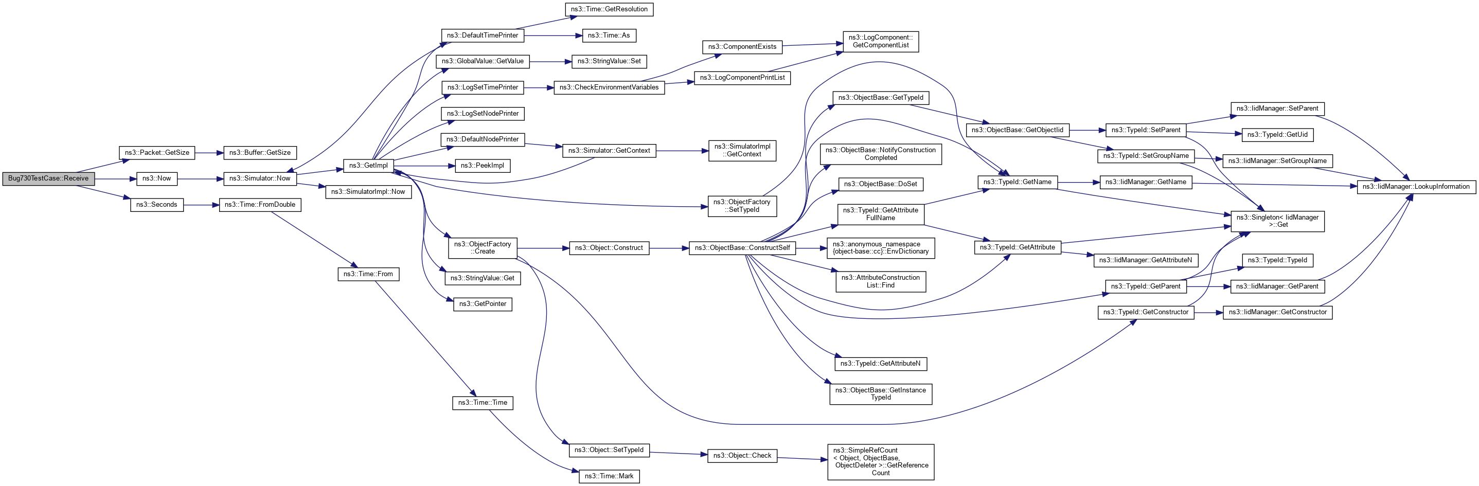
References ns3::Packet::GetSize(), m_received, ns3::Now(), and ns3::Seconds().
Referenced by DoRun().
Here is the call graph for this function:
Here is the caller graph for this function:
|
private |