A Discrete-Event Network Simulator
API
BridgeTest Class Reference

IPv4 GlobalRouting Bridge test. More...

+ Inheritance diagram for BridgeTest:
+ Collaboration diagram for BridgeTest:

Public Member Functions

 BridgeTest ()
 
virtual void DoRun (void)
 Implementation to actually run this TestCase. More...
 
virtual void DoSetup (void)
 Implementation to do any local setup required for this TestCase. More...
 
- Public Member Functions inherited from ns3::TestCase
 TestCase (const TestCase &)=delete
 
virtual ~TestCase ()
 Destructor. More...
 
std::string GetName (void) const
 
TestCaseoperator= (const TestCase &)=delete
 

Private Attributes

NodeContainer m_nodes
 Nodes used in the test. More...
 

Additional Inherited Members

- Public Types inherited from ns3::TestCase
enum  TestDuration { QUICK = 1 , EXTENSIVE = 2 , TAKES_FOREVER = 3 }
 How long the test takes to execute. More...
 
- Protected Member Functions inherited from ns3::TestCase
 TestCase (std::string name)
 Constructor. More...
 
void AddTestCase (TestCase *testCase, TestDuration duration=QUICK)
 Add an individual child TestCase to this test suite. More...
 
TestCaseGetParent () const
 Get the parent of this TestCsse. More...
 
bool IsStatusFailure (void) const
 Check if any tests failed. More...
 
bool IsStatusSuccess (void) const
 Check if all tests passed. More...
 
void SetDataDir (std::string directory)
 Set the data directory where reference trace files can be found. More...
 
void ReportTestFailure (std::string cond, std::string actual, std::string limit, std::string message, std::string file, int32_t line)
 Log the failure of this TestCase. More...
 
bool MustAssertOnFailure (void) const
 Check if this run should assert on failure. More...
 
bool MustContinueOnFailure (void) const
 Check if this run should continue on failure. More...
 
std::string CreateDataDirFilename (std::string filename)
 Construct the full path to a file in the data directory. More...
 
std::string CreateTempDirFilename (std::string filename)
 Construct the full path to a file in a temporary directory. More...
 

Detailed Description

IPv4 GlobalRouting Bridge test.

Definition at line 510 of file ipv4-global-routing-test-suite.cc.

Constructor & Destructor Documentation

◆ BridgeTest()

BridgeTest::BridgeTest ( )

Definition at line 520 of file ipv4-global-routing-test-suite.cc.

Member Function Documentation

◆ DoRun()

void BridgeTest::DoRun ( void  )
virtual

Implementation to actually run this TestCase.

Subclasses should override this method to conduct their tests.

Implements ns3::TestCase.

Definition at line 590 of file ipv4-global-routing-test-suite.cc.

References ns3::NodeContainer::Get(), ns3::Ipv4RoutingTableEntry::GetDest(), ns3::Ipv4RoutingTableEntry::GetGateway(), ns3::Object::GetObject(), m_nodes, NS_LOG_DEBUG, NS_TEST_ASSERT_MSG_EQ, and NS_TEST_ASSERT_MSG_NE.

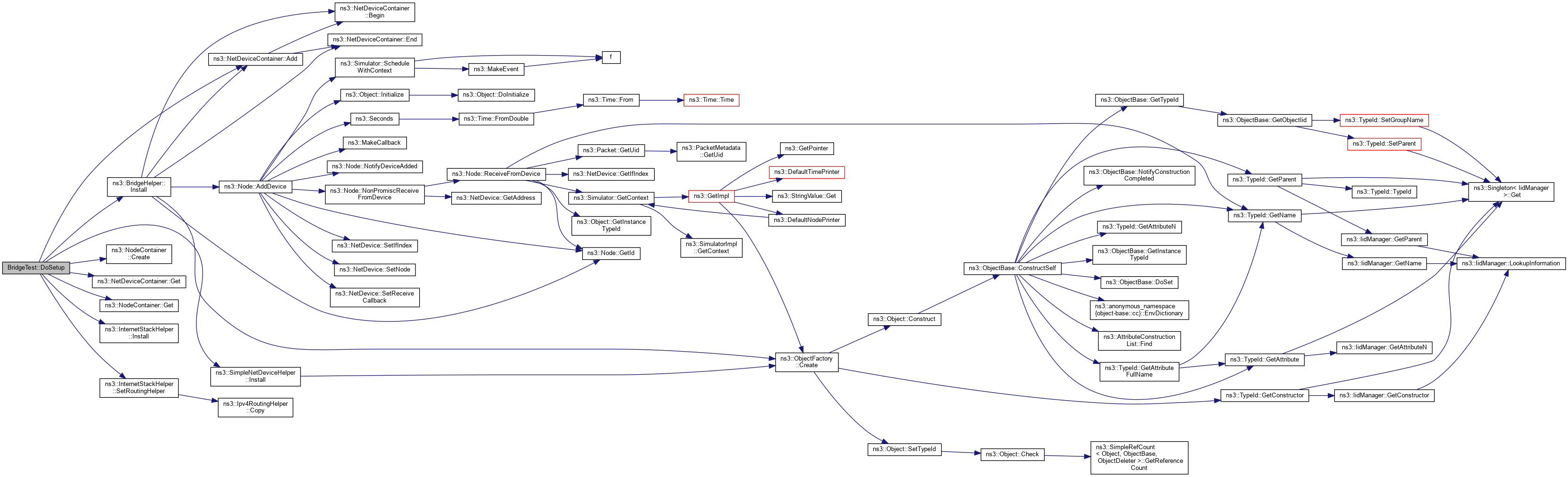
+ Here is the call graph for this function:

◆ DoSetup()

void BridgeTest::DoSetup ( void  )
virtual

Implementation to do any local setup required for this TestCase.

Subclasses should override this method to perform any costly per-test setup before DoRun is invoked.

Reimplemented from ns3::TestCase.

Definition at line 526 of file ipv4-global-routing-test-suite.cc.

References ns3::NetDeviceContainer::Add(), first::address, third::channel, ns3::NodeContainer::Create(), ns3::NetDeviceContainer::Get(), ns3::NodeContainer::Get(), ns3::SimpleNetDeviceHelper::Install(), ns3::BridgeHelper::Install(), ns3::InternetStackHelper::Install(), m_nodes, and ns3::InternetStackHelper::SetRoutingHelper().

+ Here is the call graph for this function:

Member Data Documentation

◆ m_nodes

NodeContainer BridgeTest::m_nodes
private

Nodes used in the test.

Definition at line 517 of file ipv4-global-routing-test-suite.cc.

Referenced by DoRun(), and DoSetup().


The documentation for this class was generated from the following file: