Test for recipient reordering buffer operations. More...
Inheritance diagram for BlockAckRecipientBufferTest:
Collaboration diagram for BlockAckRecipientBufferTest:Public Member Functions | |
| BlockAckRecipientBufferTest (uint16_t ssn) | |
| Constructor. More... | |
| virtual | ~BlockAckRecipientBufferTest () |
| void | DoRun (void) override |
| Implementation to actually run this TestCase. More... | |
| void | ForwardUp (Ptr< WifiMacQueueItem > mpdu) |
| Keep track of MPDUs that are forwarded up. More... | |
Public Member Functions inherited from ns3::TestCase | |
| TestCase (const TestCase &)=delete | |
| virtual | ~TestCase () |
| Destructor. More... | |
| std::string | GetName (void) const |
| TestCase & | operator= (const TestCase &)=delete |
Private Attributes | |
| std::list< Ptr< WifiMacQueueItem > > | m_fwup |
| list of MPDUs that have been forwarded up More... | |
| uint16_t | m_ssn |
| the Starting Sequence Number used to initialize WinStartB More... | |
Additional Inherited Members | |
Public Types inherited from ns3::TestCase | |
| enum | TestDuration { QUICK = 1 , EXTENSIVE = 2 , TAKES_FOREVER = 3 } |
| How long the test takes to execute. More... | |
Protected Member Functions inherited from ns3::TestCase | |
| TestCase (std::string name) | |
| Constructor. More... | |
| void | AddTestCase (TestCase *testCase, TestDuration duration=QUICK) |
| Add an individual child TestCase to this test suite. More... | |
| TestCase * | GetParent () const |
| Get the parent of this TestCsse. More... | |
| bool | IsStatusFailure (void) const |
| Check if any tests failed. More... | |
| bool | IsStatusSuccess (void) const |
| Check if all tests passed. More... | |
| void | SetDataDir (std::string directory) |
| Set the data directory where reference trace files can be found. More... | |
| void | ReportTestFailure (std::string cond, std::string actual, std::string limit, std::string message, std::string file, int32_t line) |
| Log the failure of this TestCase. More... | |
| bool | MustAssertOnFailure (void) const |
| Check if this run should assert on failure. More... | |
| bool | MustContinueOnFailure (void) const |
| Check if this run should continue on failure. More... | |
| std::string | CreateDataDirFilename (std::string filename) |
| Construct the full path to a file in the data directory. More... | |
| std::string | CreateTempDirFilename (std::string filename) |
| Construct the full path to a file in a temporary directory. More... | |
Test for recipient reordering buffer operations.
Definition at line 658 of file block-ack-test-suite.cc.
| BlockAckRecipientBufferTest::BlockAckRecipientBufferTest | ( | uint16_t | ssn | ) |
Constructor.
| ssn | the Starting Sequence Number used to initialize WinStartB |
Definition at line 682 of file block-ack-test-suite.cc.
|
virtual |
Definition at line 688 of file block-ack-test-suite.cc.
|
overridevirtual |
Implementation to actually run this TestCase.
Subclasses should override this method to conduct their tests.
Implements ns3::TestCase.
Definition at line 699 of file block-ack-test-suite.cc.
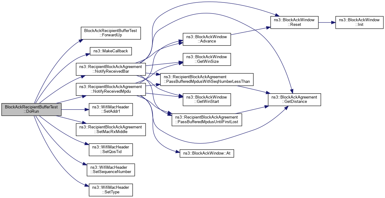
References ForwardUp(), m_fwup, m_ssn, ns3::MakeCallback(), ns3::RecipientBlockAckAgreement::NotifyReceivedBar(), ns3::RecipientBlockAckAgreement::NotifyReceivedMpdu(), NS_TEST_ASSERT_MSG_EQ, ns3::SEQNO_SPACE_SIZE, ns3::WifiMacHeader::SetAddr1(), ns3::RecipientBlockAckAgreement::SetMacRxMiddle(), ns3::WifiMacHeader::SetQosTid(), ns3::WifiMacHeader::SetSequenceNumber(), ns3::WifiMacHeader::SetType(), and ns3::WIFI_MAC_QOSDATA.
Here is the call graph for this function:| void BlockAckRecipientBufferTest::ForwardUp | ( | Ptr< WifiMacQueueItem > | mpdu | ) |
Keep track of MPDUs that are forwarded up.
| mpdu | an MPDU that is forwarded up |
Definition at line 693 of file block-ack-test-suite.cc.
References m_fwup.
Referenced by DoRun().
Here is the caller graph for this function:
|
private |
list of MPDUs that have been forwarded up
Definition at line 679 of file block-ack-test-suite.cc.
Referenced by DoRun(), and ForwardUp().
|
private |
the Starting Sequence Number used to initialize WinStartB
Definition at line 678 of file block-ack-test-suite.cc.
Referenced by DoRun().