16.4. Routing overview

ns-3 is intended to support traditional routing approaches and protocols, support ports of open source routing implementations, and facilitate research into unorthodox routing techniques. The overall routing architecture is described below in Routing architecture. Users who wish to just read about how to configure global routing for wired topologies can read Global centralized routing. Unicast routing protocols are described in Unicast routing. Multicast routing is documented in Multicast routing.

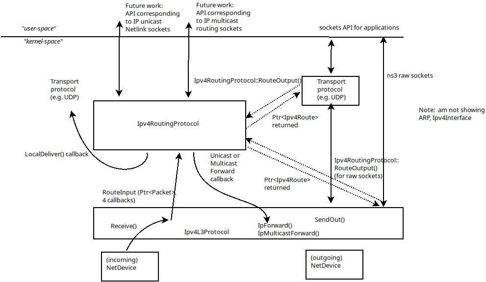
16.4.1. Routing architecture

_images/routing.png

Overview of routing

Overview of routing shows the overall routing architecture for Ipv4. The key objects are Ipv4L3Protocol, Ipv4RoutingProtocol(s) (a class to which all routing/forwarding has been delegated from Ipv4L3Protocol), and Ipv4Route(s).

Ipv4L3Protocol must have at least one Ipv4RoutingProtocol added to it at simulation setup time. This is done explicitly by calling Ipv4::SetRoutingProtocol ().

The abstract base class Ipv4RoutingProtocol () declares a minimal interface, consisting of two methods: RouteOutput () and RouteInput (). For packets traveling outbound from a host, the transport protocol will query Ipv4 for the Ipv4RoutingProtocol object interface, and will request a route via Ipv4RoutingProtocol::RouteOutput (). A Ptr to Ipv4Route object is returned. This is analogous to a dst_cache entry in Linux. The Ipv4Route is carried down to the Ipv4L3Protocol to avoid a second lookup there. However, some cases (e.g. Ipv4 raw sockets) will require a call to RouteOutput() directly from Ipv4L3Protocol.

For packets received inbound for forwarding or delivery, the following steps occur. Ipv4L3Protocol::Receive() calls Ipv4RoutingProtocol::RouteInput(). This passes the packet ownership to the Ipv4RoutingProtocol object. There are four callbacks associated with this call:

  • LocalDeliver

  • UnicastForward

  • MulticastForward

  • Error

The Ipv4RoutingProtocol must eventually call one of these callbacks for each packet that it takes responsibility for. This is basically how the input routing process works in Linux.

_images/routing-specialization.png

Ipv4Routing specialization.

This overall architecture is designed to support different routing approaches, including (in the future) a Linux-like policy-based routing implementation, proactive and on-demand routing protocols, and simple routing protocols for when the simulation user does not really care about routing.

Ipv4Routing specialization. illustrates how multiple routing protocols derive from this base class. A class Ipv4ListRouting (implementation class Ipv4ListRoutingImpl) provides the existing list routing approach in ns-3. Its API is the same as base class Ipv4Routing except for the ability to add multiple prioritized routing protocols (Ipv4ListRouting::AddRoutingProtocol(), Ipv4ListRouting::GetRoutingProtocol()).

The details of these routing protocols are described below in Unicast routing. For now, we will first start with a basic unicast routing capability that is intended to globally build routing tables at simulation time t=0 for simulation users who do not care about dynamic routing.

16.4.2. Unicast routing

The following unicast routing protocols are defined for IPv4 and IPv6:

  • classes Ipv4ListRouting and Ipv6ListRouting (used to store a prioritized list of routing protocols)

  • classes Ipv4StaticRouting and Ipv6StaticRouting (covering both unicast and multicast)

  • class Ipv4GlobalRouting (used to store routes computed by the global route manager, if that is used)

  • class Ipv4NixVectorRouting (a more efficient version of global routing that stores source routes in a packet header field)

  • class Rip - the IPv4 RIPv2 protocol (RFC 2453)

  • class RipNg - the IPv6 RIPng protocol (RFC 2080)

  • IPv4 Optimized Link State Routing (OLSR) (a MANET protocol defined in RFC 3626)

  • IPv4 Ad Hoc On Demand Distance Vector (AODV) (a MANET protocol defined in RFC 3561)

  • IPv4 Destination Sequenced Distance Vector (DSDV) (a MANET protocol)

  • IPv4 Dynamic Source Routing (DSR) (a MANET protocol)

In the future, this architecture should also allow someone to implement a Linux-like implementation with routing cache, or a Click modular router, but those are out of scope for now.

16.4.2.1. Ipv[4,6]ListRouting

This section describes the current default ns-3 Ipv[4,6]RoutingProtocol. Typically, multiple routing protocols are supported in user space and coordinate to write a single forwarding table in the kernel. Presently in ns-3, the implementation instead allows for multiple routing protocols to build/keep their own routing state, and the IP implementation will query each one of these routing protocols (in some order determined by the simulation author) until a route is found.

We chose this approach because it may better facilitate the integration of disparate routing approaches that may be difficult to coordinate the writing to a single table, approaches where more information than destination IP address (e.g., source routing) is used to determine the next hop, and on-demand routing approaches where packets must be cached.

16.4.2.1.1. Ipv[4,6]ListRouting::AddRoutingProtocol

Classes Ipv4ListRouting and Ipv6ListRouting provides a pure virtual function declaration for the method that allows one to add a routing protocol:

void AddRoutingProtocol(Ptr<Ipv4RoutingProtocol> routingProtocol,
                        int16_t priority);

void AddRoutingProtocol(Ptr<Ipv6RoutingProtocol> routingProtocol,
                        int16_t priority);

These methods are implemented respectively by class Ipv4ListRoutingImpl and by class Ipv6ListRoutingImpl in the internet module.

The priority variable above governs the priority in which the routing protocols are inserted. Notice that it is a signed int. By default in ns-3, the helper classes will instantiate a Ipv[4,6]ListRoutingImpl object, and add to it an Ipv[4,6]StaticRoutingImpl object at priority zero. Internally, a list of Ipv[4,6]RoutingProtocols is stored, and and the routing protocols are each consulted in decreasing order of priority to see whether a match is found. Therefore, if you want your Ipv4RoutingProtocol to have priority lower than the static routing, insert it with priority less than 0; e.g.:

Ptr<MyRoutingProtocol> myRoutingProto = CreateObject<MyRoutingProtocol>();
listRoutingPtr->AddRoutingProtocol(myRoutingProto, -10);

Upon calls to RouteOutput() or RouteInput(), the list routing object will search the list of routing protocols, in priority order, until a route is found. Such routing protocol will invoke the appropriate callback and no further routing protocols will be searched.

16.4.2.2. Global centralized routing

Global centralized routing is sometimes called “God” routing; it is a special implementation that walks the simulation topology and runs a shortest path algorithm, and populates each node’s routing tables. No actual protocol overhead (on the simulated links) is incurred with this approach. It does have a few constraints:

  • Wired only: It is not intended for use in wireless networks.

  • Unicast only: It does not do multicast.

  • Scalability: Some users of this on large topologies (e.g. 1000 nodes) have noticed that the current implementation is not very scalable. The global centralized routing will be modified in the future to reduce computations and runtime performance.

Presently, global centralized IPv4 unicast routing over both point-to-point and shared (CSMA) links is supported.

By default, when using the ns-3 helper API and the default InternetStackHelper, global routing capability will be added to the node, and global routing will be inserted as a routing protocol with lower priority than the static routes (i.e., users can insert routes via Ipv4StaticRouting API and they will take precedence over routes found by global routing).

16.4.2.2.1. Global Unicast Routing API

The public API is very minimal. User scripts include the following:

#include "ns3/internet-module.h"

If the default InternetStackHelper is used, then an instance of global routing will be aggregated to each node. After IP addresses are configured, the following function call will cause all of the nodes that have an Ipv4 interface to receive forwarding tables entered automatically by the GlobalRouteManager:

Ipv4GlobalRoutingHelper::PopulateRoutingTables();

Note: A reminder that the wifi NetDevice will work but does not take any wireless effects into account. For wireless, we recommend OLSR dynamic routing described below.

It is possible to call this function again in the midst of a simulation using the following additional public function:

Ipv4GlobalRoutingHelper::RecomputeRoutingTables();

which flushes the old tables, queries the nodes for new interface information, and rebuilds the routes.

For instance, this scheduling call will cause the tables to be rebuilt at time 5 seconds:

Simulator::Schedule(Seconds(5),
                    &Ipv4GlobalRoutingHelper::RecomputeRoutingTables);

There are two attributes that govern the behavior. The first is Ipv4GlobalRouting::RandomEcmpRouting. If set to true, packets are randomly routed across equal-cost multipath routes. If set to false (default), only one route is consistently used. The second is Ipv4GlobalRouting::RespondToInterfaceEvents. If set to true, dynamically recompute the global routes upon Interface notification events (up/down, or add/remove address). If set to false (default), routing may break unless the user manually calls RecomputeRoutingTables() after such events. The default is set to false to preserve legacy ns-3 program behavior.

16.4.2.2.2. Global Routing Implementation

This section is for those readers who care about how this is implemented. A singleton object (GlobalRouteManager) is responsible for populating the static routes on each node, using the public Ipv4 API of that node. It queries each node in the topology for a “globalRouter” interface. If found, it uses the API of that interface to obtain a “link state advertisement (LSA)” for the router. Link State Advertisements are used in OSPF routing, and we follow their formatting.

It is important to note that all of these computations are done before packets are flowing in the network. In particular, there are no overhead or control packets being exchanged when using this implementation. Instead, this global route manager just walks the list of nodes to build the necessary information and configure each node’s routing table.

The GlobalRouteManager populates a link state database with LSAs gathered from the entire topology. Then, for each router in the topology, the GlobalRouteManager executes the OSPF shortest path first (SPF) computation on the database, and populates the routing tables on each node.

The quagga (https://www.nongnu.org/quagga/) OSPF implementation was used as the basis for the routing computation logic. One benefit of following an existing OSPF SPF implementation is that OSPF already has defined link state advertisements for all common types of network links:

  • point-to-point (serial links)

  • point-to-multipoint (Frame Relay, ad hoc wireless)

  • non-broadcast multiple access (ATM)

  • broadcast (Ethernet)

Therefore, we think that enabling these other link types will be more straightforward now that the underlying OSPF SPF framework is in place.

Presently, we can handle IPv4 point-to-point, numbered links, as well as shared broadcast (CSMA) links. Equal-cost multipath is also supported. Although wireless link types are supported by the implementation, note that due to the nature of this implementation, any channel effects will not be considered and the routing tables will assume that every node on the same shared channel is reachable from every other node (i.e. it will be treated like a broadcast CSMA link).

The GlobalRouteManager first walks the list of nodes and aggregates a GlobalRouter interface to each one as follows:

typedef std::vector<Ptr<Node>>::iterator Iterator;
for (Iterator i = NodeList::Begin(); i != NodeList::End(); i++)
  {
    Ptr<Node> node = *i;
    Ptr<GlobalRouter> globalRouter = CreateObject<GlobalRouter>(node);
    node->AggregateObject(globalRouter);
  }

This interface is later queried and used to generate a Link State Advertisement for each router, and this link state database is fed into the OSPF shortest path computation logic. The Ipv4 API is finally used to populate the routes themselves.

16.4.2.3. RIP and RIPng

The RIPv2 protocol for IPv4 is described in the RFC 2453, and it consolidates a number of improvements over the base protocol defined in RFC 1058.

This IPv6 routing protocol (RFC 2080) is the evolution of the well-known RIPv1 (see RFC 1058 and RFC 1723) routing protocol for IPv4.

The protocols are very simple, and are normally suitable for flat, simple network topologies.

RIPv1, RIPv2, and RIPng have the very same goals and limitations. In particular, RIP considers any route with a metric equal or greater than 16 as unreachable. As a consequence, the maximum number of hops is the network must be less than 15 (the number of routers is not set). Users are encouraged to read RFC 2080 and RFC 1058 to fully understand RIP behaviour and limitations.

16.4.2.3.1. Routing convergence

RIP uses a Distance-Vector algorithm, and routes are updated according to the Bellman-Ford algorithm (sometimes known as Ford-Fulkerson algorithm). The algorithm has a convergence time of O(|V|*|E|) where |V| and |E| are the number of vertices (routers) and edges (links) respectively. It should be stressed that the convergence time is the number of steps in the algorithm, and each step is triggered by a message. Since Triggered Updates (i.e., when a route is changed) have a 1-5 seconds cooldown, the topology can require some time to be stabilized.

Users should be aware that, during routing tables construction, the routers might drop packets. Data traffic should be sent only after a time long enough to allow RIP to build the network topology. Usually 80 seconds should be enough to have a suboptimal (but working) routing setup. This includes the time needed to propagate the routes to the most distant router (16 hops) with Triggered Updates.

If the network topology is changed (e.g., a link is broken), the recovery time might be quite high, and it might be even higher than the initial setup time. Moreover, the network topology recovery is affected by the Split Horizoning strategy.

The examples examples/routing/ripng-simple-network.cc and examples/routing/rip-simple-network.cc shows both the network setup and network recovery phases.

16.4.2.3.2. Split Horizoning

Split Horizon is a strategy to prevent routing instability. Three options are possible:

  • No Split Horizon

  • Split Horizon

  • Poison Reverse

In the first case, routes are advertised on all the router’s interfaces. In the second case, routers will not advertise a route on the interface from which it was learned. Poison Reverse will advertise the route on the interface from which it was learned, but with a metric of 16 (infinity). For a full analysis of the three techniques, see RFC 1058, section 2.2.

The examples are based on the network topology described in the RFC, but it does not show the effect described there.

The reason are the Triggered Updates, together with the fact that when a router invalidates a route, it will immediately propagate the route unreachability, thus preventing most of the issues described in the RFC.

However, with complex topologies, it is still possible to have route instability phenomena similar to the one described in the RFC after a link failure. As a consequence, all the considerations about Split Horizon remains valid.

16.4.2.3.3. Default routes

RIP protocol should be installed only on routers. As a consequence, nodes will not know what is the default router.

To overcome this limitation, users should either install the default route manually (e.g., by resorting to Ipv4StaticRouting or Ipv6StaticRouting), or by using RADVd (in case of IPv6). RADVd is available in ns-3 in the Applications module, and it is strongly suggested.

16.4.2.3.4. Protocol parameters and options

The RIP ns-3 implementations allow to change all the timers associated with route updates and routes lifetime.

Moreover, users can change the interface metrics on a per-node basis.

The type of Split Horizoning (to avoid routes back-propagation) can be selected on a per-node basis, with the choices being “no split horizon”, “split horizon” and “poison reverse”. See RFC 2080 for further details, and RFC 1058 for a complete discussion on the split horizoning strategies.

Moreover, it is possible to use a non-standard value for Link Down Value (i.e., the value after which a link is considered down). The default is value is 16.

16.4.2.3.5. Limitations

There is no support for the Next Hop option (RFC 2080, Section 2.1.1). The Next Hop option is useful when RIP is not being run on all of the routers on a network. Support for this option may be considered in the future.

There is no support for CIDR prefix aggregation. As a result, both routing tables and route advertisements may be larger than necessary. Prefix aggregation may be added in the future.

16.4.2.4. Other routing protocols

Other routing protocols documentation can be found under the respective modules sections, e.g.:

  • AODV

  • Click

  • DSDV

  • DSR

  • NixVectorRouting

  • OLSR

  • etc.

16.4.3. Multicast routing

The following function is used to add a static multicast route to a node:

void
Ipv4StaticRouting::AddMulticastRoute(Ipv4Address origin,
                                     Ipv4Address group,
                                     uint32_t inputInterface,
                                     std::vector<uint32_t> outputInterfaces);

A multicast route must specify an origin IP address, a multicast group and an input network interface index as conditions and provide a vector of output network interface indices over which packets matching the conditions are sent.

Typically there are two main types of multicast routes:

  • Routes used during forwarding, and

  • Routes used in the originator node.

In the first case all the conditions must be explicitly provided.

In the second case, the route is equivalent to a unicast route, and must be added through Ipv4StaticRouting::AddHostRouteTo.

Another command sets the default multicast route:

void
Ipv4StaticRouting::SetDefaultMulticastRoute(uint32_t outputInterface);

This is the multicast equivalent of the unicast version SetDefaultRoute. We tell the routing system what to do in the case where a specific route to a destination multicast group is not found. The system forwards packets out the specified interface in the hope that “something out there” knows better how to route the packet. This method is only used in initially sending packets off of a host. The default multicast route is not consulted during forwarding – exact routes must be specified using AddMulticastRoute for that case.

Since we’re basically sending packets to some entity we think may know better what to do, we don’t pay attention to “subtleties” like origin address, nor do we worry about forwarding out multiple interfaces. If the default multicast route is set, it is returned as the selected route from LookupStatic irrespective of origin or multicast group if another specific route is not found.

Finally, a number of additional functions are provided to fetch and remove multicast routes:

uint32_t GetNMulticastRoutes() const;

Ipv4MulticastRoute *GetMulticastRoute(uint32_t i) const;

Ipv4MulticastRoute *GetDefaultMulticastRoute() const;

bool RemoveMulticastRoute(Ipv4Address origin,
                          Ipv4Address group,
                          uint32_t inputInterface);

void RemoveMulticastRoute(uint32_t index);